EasyManua.ls Logo

Philips 43PUT6801 - 10.7 PFC LD7591 T

Philips 43PUT6801
190 pages
Print Icon
To Next Page IconTo Next Page
To Next Page IconTo Next Page
To Previous Page IconTo Previous Page
To Previous Page IconTo Previous Page
Loading...
EN 94QM16.3A LA 10.
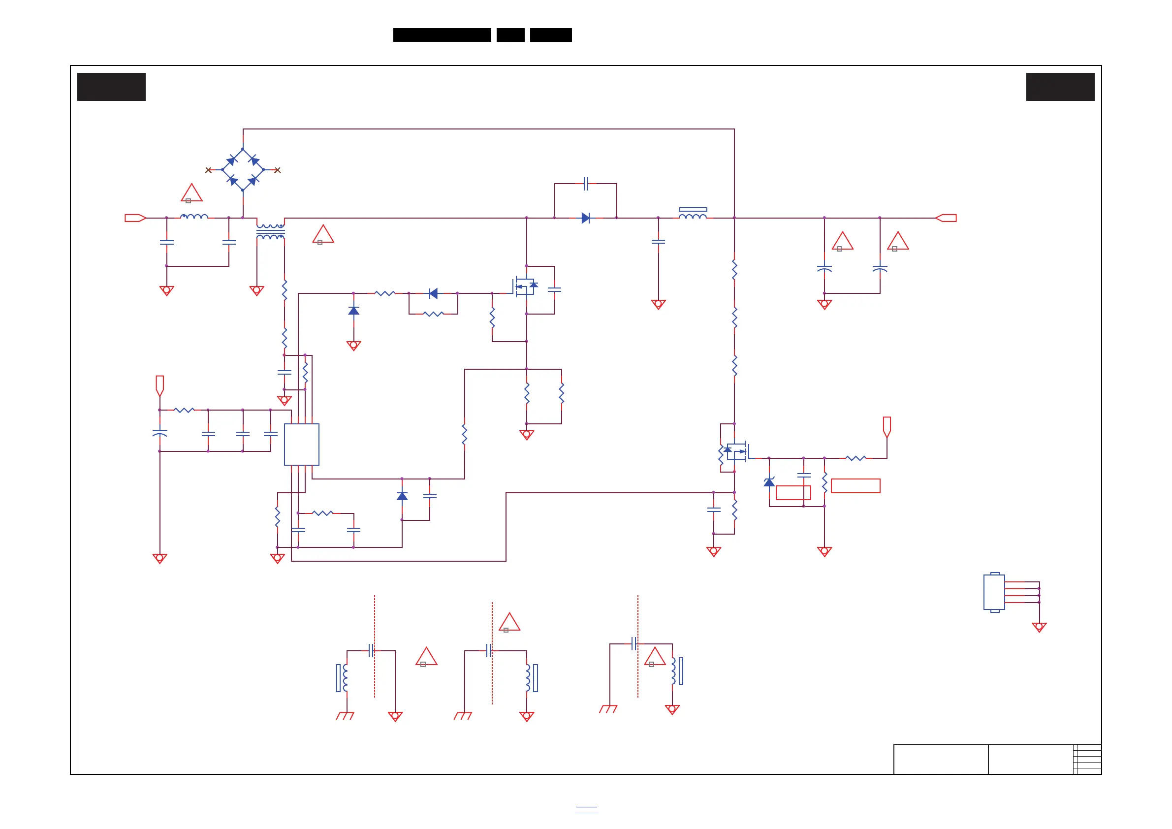
Circuit Diagrams and PWB Layouts
2016-Jun-08
back to
div.table
10-7-2 PFC LD7591T
20030_501.eps
PFC LD7591T
A02 A02
2015-11-05
715G7720
PFC LD7591T
R9817
10K OHM
R9807
2KOHM +-1% 1/8W
C9820
470PF 250V
!
R9813
27K +-1% 1/8W
C9818
680PF 250V
!
FB9802
BEAD
12
HS9801
HEAT SINK
1
2
3
4
C9814
100N 50V
R9819
0R05 1/4W
R9815
30K 1/8W 1%
C9815
100N 50V
C9816
100N 50V
C9817
100PF
D9805
SS1060FL
D9806
SS1060FL
R9818
NC
C9813
0.47UF 50V
C9809
100N 50V
C9812
47N 50V
R9812
470R 1%
+
C9808
22UF 50V
C9806
1UF 450V
C9807
47P 50V
+
C9803
82uF 450V
R9802
33ohm 1/4W +/-5%
R9814
10K 1/8W
+
C9804
82uF 450V
Vsin
D9804
SS1060FL
R9805
10K 1/8W
D9802
FMNS-1106S
C9801 47PF
U9801
LD7591T
INV
1
COMP
2
RAMP
3
CS
4
ZCD
5
GND
6
OUT
7
VCC
8
C9810
470PF 50V
C9811
1NF
R9803
56 OHM +-5% 1/4W
Vbus
R9804
1M 1% 1/4W
R9811
19K1 +-1% 1/8W
R9801
0R05
R9806
1M 1% 1/4W
R9810
1M 1% 1/4W
+VCC2
+VCC2
FB9805
BEAD
1 2
Q9801
IPA60R125P6
2
1
3
R9816
100K 1/8W 1%
FB9803
BEAD
12
R9808
0.15R
Q9802
BSS127
3
1
2
R9809
0.15R
C9821
220PF 250V
FB9804
BEAD
12
!
COLD HOT
!
!
!
!
L9802
120uH
C9802
10NF 1KV
-
+
BD9801
KBP208G-C
2
1
3
4
L9801
200uH
64
13
C9819
1UF 450V
COLD HOT
ZD9802
BZT52-B18
1 2
COLD
HOT

Related product manuals