EasyManua.ls Logo

Philips BJ3.1E LA - Standby & Audio Panel (32): Standby

Philips BJ3.1E LA
208 pages
Print Icon
To Next Page IconTo Next Page
To Next Page IconTo Next Page
To Previous Page IconTo Previous Page
To Previous Page IconTo Previous Page
Loading...
Circuit Diagrams and PWB Layouts
151BJ3.1E LA 7.
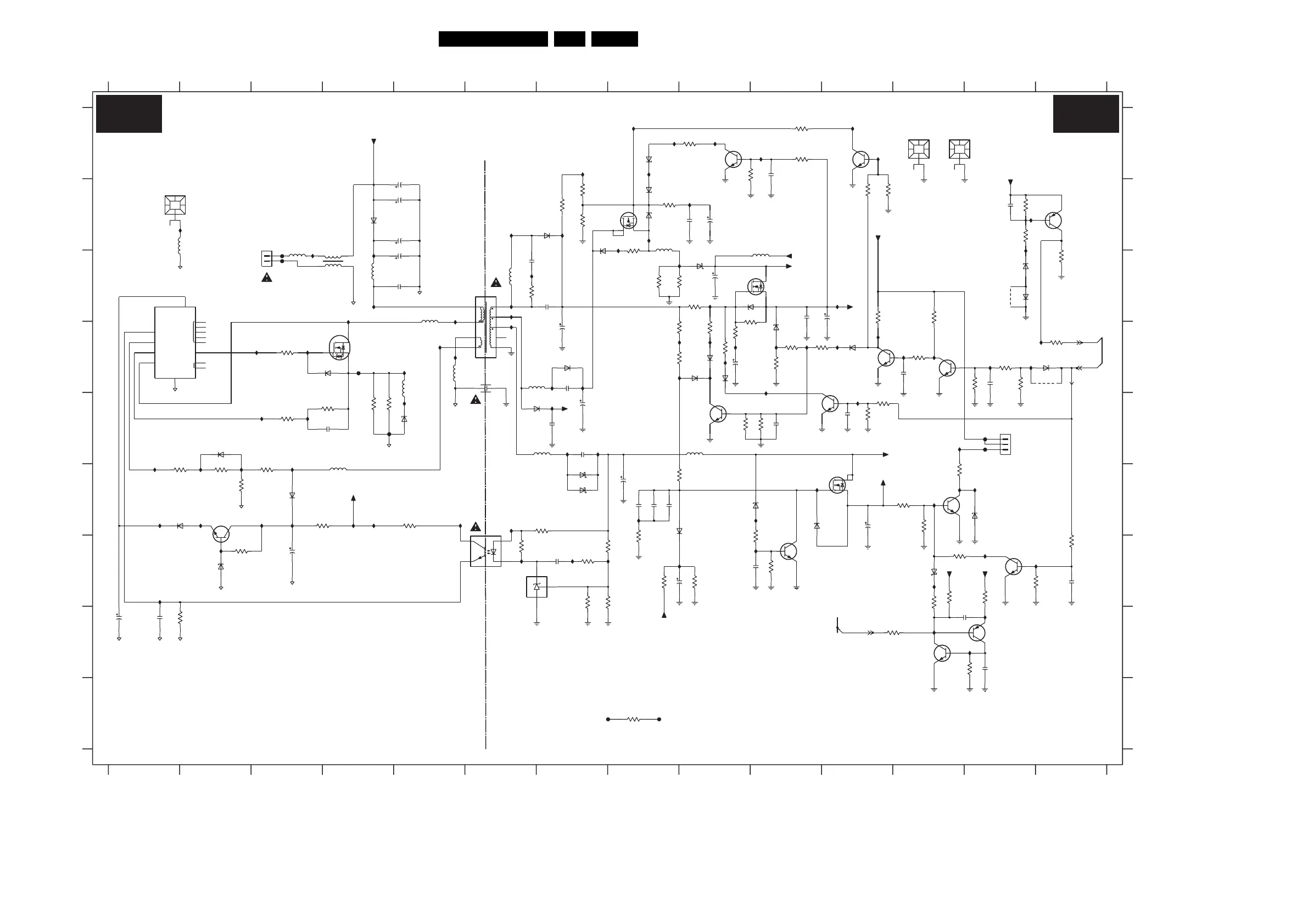
Standby & Audio Panel (32”): Standby
HVS
ISENSE DRIVER
NC
DEM
VCC
CTRL
DRAIN
GND
3126 F2
3127 F4
I188 D9
I192 D13
3128 G7
3132 E9
3134 D11
3135 D10
3137 C8
3139 C8
3140 D8
3141 G10
3142 G9
3146 F5
3148 F3
3149 F2
3152 E3
3172 D10
3175 G8
COLD GROUND
3160 E4
3161 C10
3171 D9
2141 E7
2143 D7
TO
I165 F3
I166 F4
I167 F4
I168 G9
I169 B2
I171 F5
I172 B13
I182 H13
I186 B3
I187 E11
3530 D13
SUPPLY
+12Vstby
9V(1V3)
1305 E13
1306 B3
1310 A12
1311 A12
2102 H1
2103 H1
2105 B5
2106 B5
2107 B5
2108 B5
2109 G7
3153 D8
3159 F8
3524 A10
3528 C11
3529 D12
HOT GROUND
0V7 (0V)
3176 G10
3502 D9
3503 E11
3504 E11
3506 H12
3507 G14
3508 G13
3510 G12
3511 C9
3512 D9
3513 E10
3514 B7
3515 B11
3516 A10
3517 B11
3518 B7
3519 B8
3520 B7
3521 B8
I178 H13
I179 H12
I197 D9
I198 E7
5115 B8
5500 C6
5504 C3
5505 C4
5506 E9
5507 C10
5508 C4
6101 B4
6102 F2
6103 F3
6105 D4
6107 F7
6109 B8
6110 A8
6113 D7
6115 G2
6125 C9
6130 C10
6132 D10
3522 A9
3523 A9
I523 A10
I103 C9
I504 G12
I505 G13
I506 G14
I516 D10
I517 D13
I518 B8
I519 B8
I520 B9
I131 E3
I132 B13
I133 D5
I134 E3
I135 E1
I136 D5
I137 E7
I138 E7
I139 E12
I140 F2
I141 F2
I142 E3
I143 F3
I144 F1
I145 G2
I146 G1
I147 G6
I148 F10
I521 A8
I522 A9
I105 C7
I106 D11
I107 D8
I108 D9
I109 D11
I112 D10
I113 C4
I114 C6
I115 D12
I116 D10
I117 D12
I118 C5
I119 C4
I120 C6
I121 D13
I122 D3
I123 D6
I124 D5
I125 D8
I126 D9
I127 C9
I128 D7
I163 G9
I164 C11
5V1 (5V1)
6148 F8
6149 F9
6503 D9
6504 B7
6505 F7
6510 D14
6513 B8
6514 B7
6531 F10
6532 D11
6534 C13
6535 C13
6540 G12
6562 F13
7100 C1
7101 F2
7102 D4
7131 C10
7140 G10
7501 F6
7503 D11
7505 H13
I149 G8
I150 F13
3531 D13
3532 C12
3534 C14
3535 B13
3536 B13
3538 G8
3539 D14
3540 G13
3541 G12
3542 H13
3543 D13
3544 G12
3560 F12
3561 F12
3562 F12
3999 I8
5103 E7
5104 C5
5105 D5
5106 F4
5107 B1
5108 D5
I101 B6
I102 B7
12V6(1V)
COLD GROUND
2536 D12
2537 D13
2538 B13
2539 F8
2540 H13
2541 F8
2544 H13
3104 D3
3106 F2
3108 E4
3109 E4
3110 G7
3112 H1
3113 G7
3114 G6
3122 C6
3123 G7
7506 D11
7507 D12
HOT GROUND
11V7 (0V6)
8 9 10 11 12
3124 F7
3125 G2
7532 E9
7534 B14
7560 F12
9123 C13
9124 D14
1 2 3 4 5 6 7 8 9 10 11 12 13 14
12345
2534 F8
2535 E10
SA1
I129 E7
I130 D3
A
B
C
D
E
G
H
A
B
C
D
E
13 14
6140 E7
6144 E2
6147 E5
(303V)
F100 E4
F102 D4
F123 C3
F124 C3
F125 E13
F126 E13
F133 I8
F134 I8
STANDBY
F
G
H
I
1301 B1
0V (2V)
67
2131 C10
2132 C11
2140 G8
I199 E5
280V
I151 F13
I152 F12
I153 G7
I154 A11
I155 A11
I156 A8
I157 F6
I158 A8
I159 F8
I160 A7
I161 F9
I162 F2
6133 D9
6134 D9
0V6(0V)
TO SUPPLY
0V7 (0V6)
SA1(2x),SA3
SA1
2118 E7
2129 C6
7512 A11
7513 B8
7514 A9
7531 F10
12V4(11V3)
13V6(12V4)
5V1(5V1)
4V(4V)
2145 E4
2152 C5
2154 G10
2160 D9
2163 G3
2503 E11
2506 D6
2507 C7
2508 D7
2509 G14
2510 F8
2511 C9
2513 E7
2518 B9
2522 B9
2523 A10
2533 F11
5110 C6
5112 D7
2V5(2V5)
I100 C4
0V (4V2)
7509 H12
7510 G13
7511 G6
50V1u0
2160
100K
3137
GND-SSP
4
3
2
GND-SSP
GND-SSP
I108
7501
TCET1102(G)
1
50V10u
2140
I518
470R
3516
I150
PDZ6.8-B
6132
I521 I522
10K
10n
2536
3542
I133
2K2
3114
BZX384-C5V6
6149
RES
6133
BAS316
GND-SSP
GND-SSP
2n2
2143
+12V
I152
3513
33K
GND-SSP
GND-SSP
I129
6K8
3123
I138
GND-SSP
GND-SSP
GND-SSP
7503
BC847BW
I135
GND-SSP
100p
2507
I143
+AUX
22n
2131
I506
220R
3510
3544
100R
15n
2154
22K
3517
GND-SSP
5106
22u
I113
I147
GND-SSP
I100
I153
I126
HEATSINK
1301
1
2
I106
I116
5505
80R
1n0
2129
I160
6514
PDZ22-B
22R
3124
+12V_A
1K8
3560
7513
BSP030
2
4
1
3
15K
3508
GNDHOT
+5V2
+5V2
GND-SSP
10n
2540
+5V2
GNDHOT
I139
7514
PMSTA42
BC847BW
7506
97TS-085
5508
I159
I146
5504
33u
5108
50R
RES
GND-SSP
GNDHOT
BYV27-600
6504
80R
5506
+5V2
12K
3160
0R47
3109
I127
GND-SSP
BAS316
6134
7140
12K
3142
RES
BC847BW
22K
A
3
K
1
R
2
3523
TS2431
7511
47K
3140
3108
4R7
15u
5507
I199
3518
100K
3127
I140
2R2
6144
BAS316
I187
I523
F124
6540
BAT54 COL
BC847BW
7510
F123
GND-SSP
BZG05C6V8
6147
RES
2513
2n2
5104
80R
470K
3149
PDZ6.8-B
6110
3134
GND-SSP
GNDHOT
1K0
220n
2538
GND-SSP
I136
82K
3110
10n
2535
GNDHOT
I120
35V1m0
2118
+11V
33K
3132
6K8
3113
3531
6505
SB360
1K0
3503
15K
I165
10K
3175
I168
GNDHOT
I188
I123
I151
GND-SSP
I520
GNDHOT
33K
3148
33K
3106
80R
5115
GND-SSP
400V_HOT
GND-SSP
I516
PDZ2.7-B
6510
I505
GND-SSP
BYV27-200-TAP
I101
GND-SSP
GND-SSP
6103
I197
220R
3539
6534
PDZ3.3-B
GND-SSP
1K0
3536 3535
1K0
BYW29EX-200
6113
BC847BW
7509
3514
22K
2K2
3540
100K
3126
GNDHOT
I109
I169
3122
I156
470R
5112
80R
I130
7505
BC857BW
GND-SSP
6109
PDZ6.8-B
I186
I107
BZX384-C15
BAS316
6148
6513
I119
15K
3128
1310
HEATSINK
1
2
BZX384-C15
6115
I144
SB340
6125
I149
I504
2511
220u 25V
5107
120R
2541
1u0
I167
RES
I166
F133
I171
470R
3152
4K7
STP6NK60Z
7102
GND-SSP
3146
3521
47R
GNDHOT
2103
22n
3541
2K2
2
F100
11
3
12
13
9
1
4
5
8
10
SPMS
CTRL
6
7
14
GND-SSP
GND-SSP
7100
TEA1533AT/N1
Φ
1311
HEATSINK
1
2
50V22u
2163
GND-SSP
4R7
3562
5110
10u
3507
I198
2108
10K
450V10u
6532
BAS316
100V22u
2508
I114
GND-SSP
PMSTA42
7512
8
9
3506
470R
1
10
2
3
5
6
7
5500
6105
BZX384-C15
GNDHOT
I115
+11V
2102
22u 50V
3104
2141
470n
22R
I131
I122
GND-SSP
I125
I154
I137
470R
3512
2509
2n2
I121
2n2
2523
3502
470R
I179
I182
47K
3524
I517
I105
GND-SSP
4K7
3125
GND-SSP
GND-SSP
10V2m2
2510
2145
470n
3519
100R
I178
3139
470R
33K
+8V6
3135
3172
GND-SSP
330R
3515
100K
GNDHOT
GND-SSP
I164
1K0
3112
I162
10K
3176
F102
2n2
2503
2152
10n
470R
3530
GND-SSP
10n
2544
GND-SSP
I102
I519
I157
2105
10u450V
10u
2106
6102
BAS316
450V
I128
450V
10u
2107
22K
3543
100R
3171
I161
BC817-25W
7101
I172
+5V_SW
I132
GND-SSP
9123
GND-SSP
BC847BW
7532
BSP030
24
1
3
6101
7531
I142
BYG10
I134
I155
GND-SSP
1
2
3
I163
1
2
1305
B3B-EH-A
GNDHOT
B2P-VA-BF-BK
1306
220n
2518
F126
GND-SSP
3522
470R
BYW36
6140
F134
3999
1K0
I145
STPS8H100FP
6107
I141
7507
BC847BW
47K
3153
100R
3538
BC817-25W
7560
470R
3561
BAS316
6535
BC857BW
7534
68K
3511
F125
I158
5103
50R
GND-SSP
100R
3529
2109
47n
GND-SSP
2n2
2537
GND-SSP
GND-SSP
BZX384-C15
6531
GND-SSP
+5V_SW
BAS316
6503
2506
470p
I118
I192
GND-SSP
GND-SSP
2539
1u0
I112
I103
4K7
3528
6562
I117
BZX384-C22
3534
1K0
12K
3161
3532
22K
BZX384-C12
6130
GND-SSP
25V100u
2533
22K
3520
I148
47R
3159
22u 50V
GND-SSP
2522
9124
I124
1u0
2534
5105
30R
STP16NF06FP
7131
10K
3504
2132
100u 25V
GND-SSP
470R
3141
Power-OK-Platform
PROT_AUDIOSUPPLY
STANDBY
G_15970_018.eps
160306
3104 313 6093.5
SA2 SA2

Table of Contents

Related product manuals