EasyManua.ls Logo

Philips BJ3.1E LA - I2 C Overview

Philips BJ3.1E LA
208 pages
Print Icon
To Next Page IconTo Next Page
To Next Page IconTo Next Page
To Previous Page IconTo Previous Page
To Previous Page IconTo Previous Page
Loading...
60BJ3.1E LA 6.
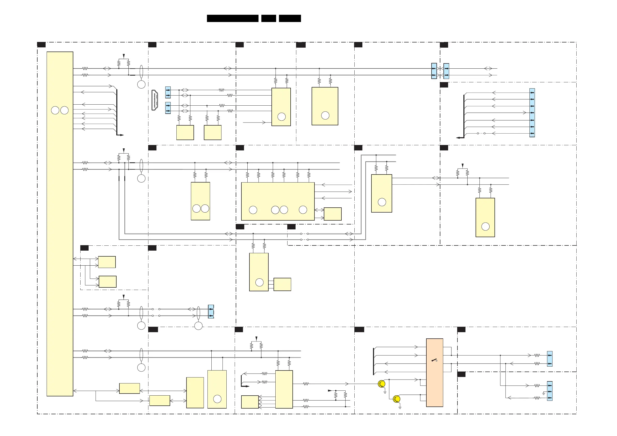
Block Diagrams, Test Point Overviews, and Waveforms
I2C Overview
I²C
HDMI: I/O + CONTROL
B7B
PNX2015: STANDBY & CONTROL
B4E
MPIF MAIN: SUPPLY
B3B
PNX2015: STANDBY & CONTROL
B4E
POD: TS BUFFERING
B10D
VIPER: CONTROL
B5A
PNX2015: DISPLAY INTERFACE
B4G
VTUN GENERATOR
B1C
UART
B9B
POD: TS BUFFERING
B10D
VIPER: MAIN MEMORY
B5B
HDMI
B7A
DVB-T: CHANNEL DECODER
B2B
MISCELLANEOUS
B12
PACIFIC3: PART 2
B6B
RS232 INTERFACE
B1C
DVB-T: TUNER
B2A
EXTERNALS B
BE2
MPIF MAIN:
CONNECTIONS B
B3G
COMMON INTERFACE: PART1
B10A
SDA-MM
SCL-MM
A25
7V00-5
PNX8550
VIPER
C25
L16 L15
7B11
TDA9975EL
HDMI
IN/OUT +
CONTROL
ERR
43
+3V3
3H22
3H23
SDA-MM-BUS1
SCL-MM-BUS1
3B61
3B60
SDA-DMA
SCL-DMA
AF29
AD26
43 44
7C00-3
PNX3000HL
MPIF
AG9 AF9
7J00-6
PNX2015E
CONTROL
ERR
29
SDA-DMA-BUS2
SCL-DMA-BUS2
3C40
3C39
3LG9
3LF8
G5 G4
3LH4
3LH3
B27 C27
3LH1
3LH0
ERR
45
SDA-UP-VIP
SCL-UP-VIP
AE27
AG29
5 6
7P14
M24C64
EEPROM
(8Kx8)
+3V3-STANDBY
3LE4
3LE3
AG26 AH26
7J00-5
PNX2015E
PNX2015
STANDBY
3LF0
3LE2
3Q11
3Q10
3Q13
3Q12
3Q15
3Q14
SDA-I2C4
SCL-I2C4
A3
B4
3H99
3H98
+3V3
3Q04
3Q03
9J16
9J17
1H07
1
2
EJTAG
CONNECTOR
(FACTORY USE
ONLY)
SDA-I2C4-DISP
SCL-I2C4-DISP
F26
E27
TXD-VIPER
RXD-VIPER
AJ19
AK19
3LJ1
3LJ0
TXD-UP
RXD-UP
B10D
AVIP COLUMBUS HD
1U03
1
3
UART
CONNECTOR
RES
3U79
3U81
TXD
RXD
7P15
74HC4066PW
8
11
1
4
10
9
2
3
TXD-VIPER
RXD-UP
RXD-VIPER
TXD-UP
B5A
B4E
B4E
B5A
1M15
1
3
COMPAIR
SERVICE
CONNECTOR
(UART)
TXD
RXD
AG16
UART-SWITCH
7P16
5
UART-SWITCHn
12
7P17
13
6
DDR
SDRAM
16Mx16
7L50
K4D261638F
DDR
SDRAM 1
7V01
K4D551638F
DDR
SDRAM 2
7V02
K4D551638F
3
5
7
9
11
JTAG-TRST
EJTAG-DETECT
EJTAG-TDI
EJTAG-TDO
EJTAG-TMS
EJTAG-TCK
RESET-SYSTEM
EJTAG-TDI
EJTAG-TDO
EJTAG-TMS
EJTAG-TCK
B27
D25
A29
A28
B1C
B5A
+3V3
3H04
3H05
19
1
18 2
2x HDMI
CONNECTOR
1B01
16
15
1B02
16
15
7B02
M24C02
EEPROM
5 6
3B08
3B07
5 6
3B20
3B19
7B03
M24C02
EEPROM
K16
K15
J16
J15
ARX-DDC-SDA
ARX-DDC-SCL
BRX-DDC-SDA
BRX-DDC-SCL
PARX-DDC-SDA
PARX-DDC-SCL
PBRX-DDC-SDA
PBRX-DDC-SCL
4
7T17
TDA10046AHT
DTV
RECEIVER
ERR
36
8
6
3T90
3
SDA-DMA-BUS1
SCL-DMA-BUS1
JTAG-TRST
C2
L14
JTAG-TRST
AF11
JTAG-TRST
AF21
EJTAG-DETECT
AJ21
RESET-SYSTEM
RESET-SYSTEM
AD4
SDA-CD-TUN-BUS
SCL-CD-TUN-BUS
9U07
RES
3LM7
SDA-DMA-BUS1-DVBT
SCL-DMA-BUS1-DVBT
ERR
05
9M05
9M04
I2C1-SDA
I2C1-SCL
I2C2-SDA
I2C2-SCL
I2C3-SDA
I2C3-SCL
I2C4-SDA
I2C4-SCL
2
ERR
31
ERR
29
ERR
18
ERR
32
ERR
03
ERR
04
ERR
02
ERR
01
ERR
64
ERR
44
ERR
53
ERR
27
512K
FLASH
7LA7
M25P05-AVMN6P
198 200
7G04
T6TF4AFG
PACIFIC 3
3G77
3G78
3O15
3O16
3T92
EEPROM
32Mx16
7P80
TC58DVM92F
OCTAL BUS
TRANCEIVER
7Z11
G_16850_021.eps
050307
XIO
PCI
OCTAL BUS
TRANCEIVER
7P81
NAND
1G50
31
30
6
5
1T05
TD1316AF
MAIN
TUNER
(HYBRIDE)
ERR
34
3T09
3T07
(Only Analogue Sets)
To
Display
1E62
17
17
1E62
16
16
SDA-MM-BUS1
SCL-MM-BUS1
+5V
3T69
3T68
16
10
7P03
STV0701
COM. INTERFACE
HW CONTROLLER
ERR
39
3P13
3P12
(Only Digital Sets)
512K
FLASH
7G02
M25P05
+3V3-STANDBY
3LC7
3LC6
3LH9
3LH8
AF14
AG14
SDA-UP-SW
SCL-UP-SW
3B03
3B02
3B15
3B14
ERR
46

Table of Contents

Related product manuals