EasyManua.ls Logo

Philips BJ3.1E LA - Platform Supply 37”: 25 W Supply

Philips BJ3.1E LA
208 pages
Print Icon
To Next Page IconTo Next Page
To Next Page IconTo Next Page
To Previous Page IconTo Previous Page
To Previous Page IconTo Previous Page
Loading...
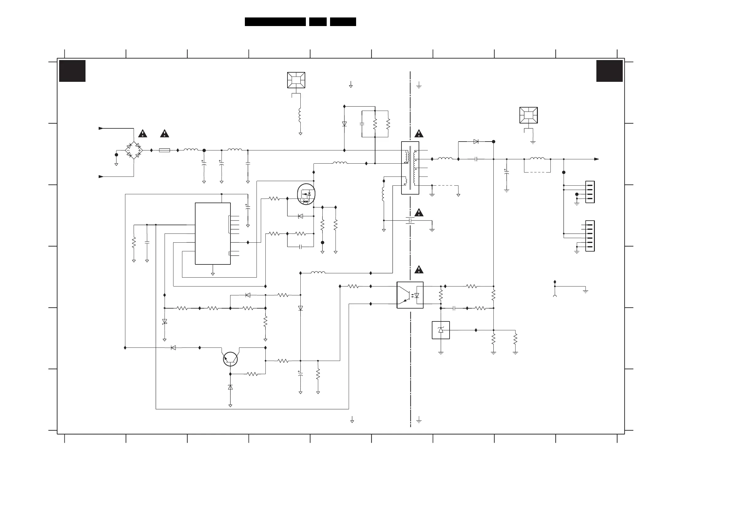
Circuit Diagrams and PWB Layouts
73BJ3.1E LA 7.
Platform Supply 37”: 25W Supply
HVS
ISENSE DRIVER
NC
DEM
VCC
CTRL
DRAIN
GND
1U00 B2
1U01 A4
1U11 A8
2U02 B3
2U05 B7
2U06 C6
(6E13)
HOT GROUND COLD GROUND
12
RES
COLD GROUND
HOT GROUND
25W SUPPLY
C
D
E
F
A
B
C
D
E
F
1000 D9
1M07 B9
1M09 C9
6789
A
B
RES
RES
RES
(7U02)
3U07 C4
3U08 C5
3U09 C5
3U10 C2
3U11 D7
3U12 D7
3456789
12345
5U07 A4
5U08 C6
5U10 B7
5U17 B8
6U02 E2
6U03 E4
6U04 E2
6U05 C4
6U07 B7
280V(0V)
2U07 B3
2U08 B3
2U09 C3
2U10 C2
2U11 C4
2U13 D7
2U14 B8
2U15 F4
2U22 B5
3U01 D3
3U02 D3
3U03 E4
3U04 D4
3U05 C4
3U06 C4
IU05 A5
IU06 E3
IU07 D5
IU08 D5
IU09 D5
IU10 D3
3U13 D7
3U14 D7
3U15 E7
3U16 E8
3U17 D5
3U18 F4
3U19 E4
3U22 B5
3U23 D2
3U25 B6
3U32 F5
5U00 B6
5U03 B5
5U04 B3
5U05 B3
5U06 D5
IU30 F3
IU31 D5
IU32 C5
IU33 D4
IU34 C3
6U09 B1
6U11 D3
6U15 F3
6U22 B5
7U01 D6
7U02 C5
7U05 E7
7U10 C3
7U15 E3
9U17 B8
9U18 B7
FU00 B9
FU01 C9
FU03 B1
FU05 B3
FU06 C5
FU07 B7
IU01 D7
IU02 E7
IU03 E1
IU04 E7
IU11 E3
IU12 B7
IU13 D4
IU14 B5
IU15 B5
IU16 B6
IU17 B6
IU18 D2
IU19 D4
IU20 B5
IU21 C5
IU22 C4
IU23 C4
IU24 E4
IU25 D9
IU26 B2
IU28 D7
IU29 B2
FU00
STP6NK60Z
7U02
470p
120R
5U07
2U06
2K2
3U32
IU16
470K
3U02
4K7
3U17
DF06M
6U09
6U02
BAS316
IU26
T 250V1.0A
1U00
IU12
GNDHOT
GNDHOT
FU07
2U10
22n
GNDHOT
GND-25W
3U16
47K
2U22
47n
10u450V
2U07
BAT54 COL
6U04
GNDHOT
IU24
IU18
BYG22D
6U03
2
5U06
22u
7U01
14
3
GND-25W
TCET1102(G)
IU07
3U07
22R
80R
5U05
10u450V
IU14
2U08
3U04
GND-25W
33K
2K2
3U11
RES
IU08
2U13
3U15
47n
BC817-25W
7U15
1K8
1K0
3U12
A
3
K
1
2
R
GND-25W
IU17
TS2431
7U05
5
6
6U11
BAS316
1M09
1
2
3
4
IU32
12K
3U06
GNDHOT
GNDHOT
2R2
3U19
IU10
IU19
IU13
IU06
3U10
1K0
3U13
6K8
3U05
470R
GNDHOT
IU05
FU03
GND-SCR
IU25
GNDHOT
5U08
33K
3U03
16V2m2
30R
2U14
IU30
2n2
2U05
3U08
15u
5U17
0R47
IU22
GND-25W
BYW29EX-200
6U07
330K
3U25
IU04
IU21
IU28
FU05
IU29
GND-25W
GNDHOT
IU09
1U01
1
2
80R
5U10
HEATSINK
80R
3
4
5U03
1M07
1
2
GNDHOT
GND-25W
2U02
9U17
10n
GNDHOT
4K7
3U18
FU06
IU33
IU34
GNDHOT
GND-25W
GNDHOT
56K
3U23
3
12
13
9
1
4
5
8
10
2
7U10
6
7
14
11
IU02
GNDHOT
TEA1533AT/N1
Φ
SPMS
CTRL
BZX384-C15
6U15
2U11
470n
GND screw
1000
1
IU01
FU01
HEATSINK
1
2
GNDHOT
IU03
1U11
IU11
IU23
IU20
5U04
GND-25W
IU31
8
9
GNDHOT
33u
5U00
1
10
2
3
5
6
7
GND-SCR
3U01
100K
9U18
6U22
BYV27-600
330K
3U22
50V22u
2U09
IU15
GNDHOT
BZX384-C15
6U05
15K
2U15
3U14
50V22u
VAC-RELAY
VAC-N
0R47
3U09
+12VB
GND-SCR
G_15970_010.eps
160306
3104 313 6121.3
A5 A5

Table of Contents

Related product manuals