EasyManua.ls Logo

Philips BJ3.1E LA - Page 94

Philips BJ3.1E LA
208 pages
Print Icon
To Next Page IconTo Next Page
To Next Page IconTo Next Page
To Previous Page IconTo Previous Page
To Previous Page IconTo Previous Page
Loading...
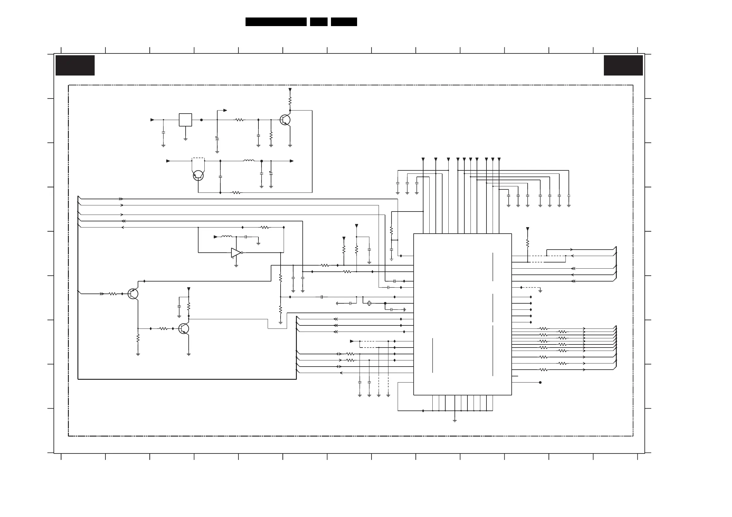
94BJ3.1E LA 7.
Circuit Diagrams and PWB Layouts
SSB: DVB-T: Channel Decoder
NC
MPEG-TS (PARALLEL)
I2C
MPEG-TS (SERIAL)
MPEG-TS (SERIAL)
JTAG
COM
OUTIN
IT33 D6
IT56 F8
IT57 F8
3T97 G3
3T98 F3
5T08 C5
5T15 E4
7T13 E4
IT60 G8
IT61 G8
IT64 H9
IT58 G8
IT59 G8
9T38 H8
9T39 E11
9T40 E12
9T41 E11
9T43 F11
9T44 C4
AT40 F8
FT11 C5
FT15 B4
FT16 H11
IT31 D5
IT32 F11
3T86-4 G12
IT35 F3
IT37 E7
IT38 E6
IT49 F11
IT50 F11
IT51 F11
IT52 F11
IT53 F11
IT55 F8
3T70 D5
3T71 E7
3T72 E7
3T73 E6
3T74 E7
7T14 B3
7T17 D8
7T18-1 G3
IT66 F2
IT70 G3
IT71 G3
IT72 D4
IT73 B5
IT74 F2
IT75 C4
iT65 B6
DVB-T: CHANNEL DECODER
B2B B2B
G_15960_020.eps
070206
3104 313 6073.5
2T79 F8
2T80 F8
2T81 F6
2T82 F7
2T83 F8
2T86 E8
2T88 F3
3T90 G7
3T91-1 G11
3T91-2 G11
IT39 E8
IT40 F6
IT44 E8
IT46 F8
IT47 G8
IT48 G8
2T60 D11
2T63 D11
2T64 D11
2T65 D12
2T66 D12
3T76 F5
3T80 F5
3T82-1 G12
7T18-2 F2
7T19-1 B6
7T19-2 C3
9T35 G7
9T36 H8
9T37 G7
7 8 9 10 11 12 13
123456
2T89 B5
2T90 H7
2T91 H7
3T91-3 G12
3T91-4 H11
3T92 G7
3T93 F2
3T95 E11
3T96 G2
1T08 F7
2T17 C5
2T58 D11
2T59 D11
2T67 C4
2T71 C8
2T72 C8
3T82-2 G11
3T82-3 G12
3T85 D4
3T86-1 G11
3T86-2 G12
3T86-3 G11
6
C
D
E
F
G
H
I
A
789
2T92 E5
2T93 E7
3T52 D8
3T64 B6
3T65 B5
3T66 B5
H
I
B
12345
2T73 C8
2T74 C5
2T75 B3
2T76 B4
2T77 F6
2T78 F6
*
10 11 12 13
A
B
C
D
E
F
G
IT57
4K7
3T72
IT44
+1V8DVB
7T13
74LVC1GU04GW
2
3
1
5
4
3T93
10n
100K
2T79
3T97
1K0
IT61
560R
3T76
68R
3T82-3
68R
3T82-1
2T59
100n
68R
3T86-3
3T86-2
68R
10K
3T98
BC847BPN
7T19-1
2
6
1
FT11
2T76
+1V8DVB
10V10u
5T15
1K0
RES
10n
2T67
1K0
3T85
3T86-1
IT35
IT49
68R
2T78
+3V3
+3V3DVB
100n
+5V
100n
2T89
+3V3DVB
22K
3T64
IT75
IT32
9T43
100n
2T63
3T96
10K
2T88
100n
2T80
3T91-3
68R
10n
100n
2T75
3T92
100R
7T18-2
BC847BPN
5
3
4
iT65
IT73
IT60
+3V3DVB
2K2
3T71
3T52
IT46
47K
IT50
3T91-1
68R
2T64
100n
330R
3T80
68R
3T91-2
IT37
100n
2T71
9T39
39p
3T73
RES 2T83
10K
+3V3
2T93
100n
IT59
IT31
IT58
2T66
100n
3T66
+3V3DVB
22K
+3V3DVB
+5V
+1V8DVB
100n
2T73
9T44
+1V8DVB
100n
2T81
RES
FT15
+1V8DVB
100n
2T90
47p
2T72
VSSA_ADC
63
VSSA_OSC
56
VSS_PLL_ADC
58
XIN
54
XOUT
55
RES
VIP
62
VSS1
7
VSS2
15
VSS3
24
VSS4
29
VSS5
40
45
VSS6
VSS7
52
VDDE33_1
19
VDDE33_2
34
VDDE33_3
47
VDDI18_1
5
VDDI18_2
22
VDDI18_3
42
50
VDDI18_4
VIM
61
12
TMS
16
TRST
14
UNCOR
33
VDD18_PLL_ADC
59
VDD33_ADC
64
VDDA18_OSC
53
57
VDDA18_PLL
VDDA33_ADC
60
30
S_DO
32
S_OCLK
31
S_PSYNC
28
S_UNCOR
27
TCK
18
TDI
17
TDO
20
TEST
PSYNC
SACLK
51
SADDR0
11
SADDR1
10
SCL
6
SCL_TUN
3
SDA
8
SDA_TUN
4
S_DEN
DO6
DO7
49
ENSERI
13
GPIO0
21
GPIO1
23
GPIO2
25
GPIO3
26
OCLK
37
35
CLR_
DEN
36
DO0
38
DO1
39
DO2
41
DO3
43
DO4
44
DO5
46
48
7T17
TDA10046AHT
AGC_IF
2
AGC_TUN
1
9
2T82
39p
IT70
RES
IT71
3T86-4
68R
IT51
IT40
AT40
100n
22u
2T17
6.3V
100R
2T65
3T90
+1V8DVB
FT16
9T40
RES
IT48
100n
2T60
5T08
600R
IT55
RES
47p
2T91
+3V3DVB
33K
3T65
+3V3DVB
9T41
3T74
1K0
3T82-2
68R
9T37
68R
3T91-4
16M
RES
RES
1T08
+3V3
9T35
IT66
LD1117DT18
1
32
7T14
100n
2T58
100n
IT33
2T77
IT47
100n
2T92
1
+1V8DVB
IT64
BC847BPN
7T18-1
2
6
IT72
IT56
7T19-2
5
3
4
+3V3DVB
BC847BPN
100n
2T74
+3V3DVB
IT53
IT52
IT38 IT39
10K
3T95RES
9T36
IT74
9T38
RES
3T70
220K
100n
2T86
N-IF
AGC-TUN
SDA-CD-TUN-BUS
SCL-CD-TUN-BUS
FREF-TUN
IRQ-FE-MAIN
SEL-POD
CISEL-3V3
RESET-FE-MAIN
SCL-DMA-BUS1-DVBT
SDA-DMA-BUS1-DVBT
AGC-IF
P-IF
JTAG-TMS
JTAG-TCK
JTAG-TRST
JTAG-TD-DVB-HDMI
JTAG-TD-PNX2015-DVB
FE-CLK
FE-VALID
FE-SOP
FE-DATA0
FE-DATA1
FE-DATA2
FE-DATA3
FE-DATA4
FE-DATA5
FE-DATA6
FE-DATA7

Table of Contents

Related product manuals