EasyManua.ls Logo

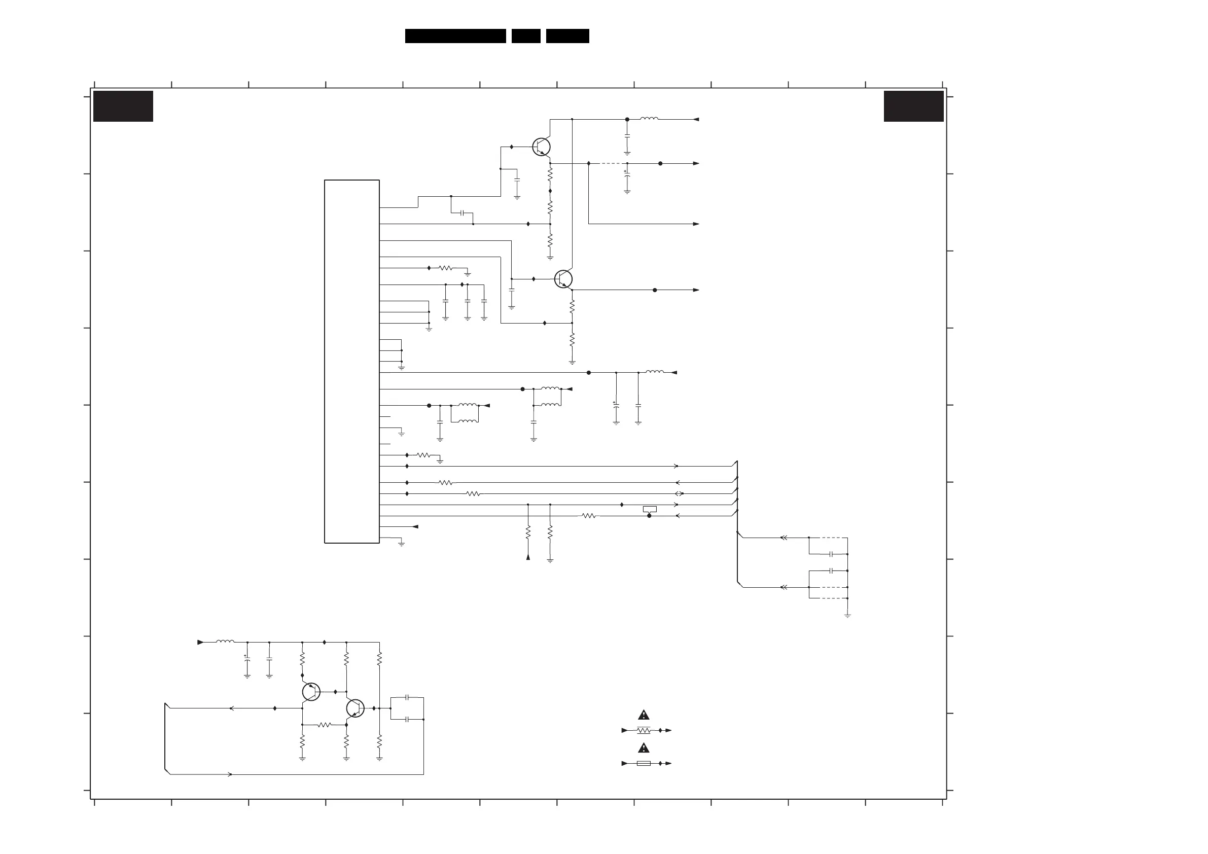
Philips BJ3.1E LA - SSB: MPIF Main: Supply

Philips BJ3.1E LA
208 pages
Print Icon
To Next Page IconTo Next Page
To Next Page IconTo Next Page
To Previous Page IconTo Previous Page
To Previous Page IconTo Previous Page
Loading...
96BJ3.1E LA 7.
Circuit Diagrams and PWB Layouts
SSB: MPIF Main: Supply
VCC_VADC
TESTPIN3
EWVIN
REW
EWIOUT
SCL
SDA
IRQ
XREF
ADR
TESTPIN2
GND_VADC
VCC_FILT
FUSE6
VCC_RGB
GND_RGB
VAUDS
BGDEC
FUSE9
FUSE8
FUSE7
GND_FILT
VDEFLS
RREF
VOUTO
VDEFLO
1V4
C
D
E
F
G
H
I
2AB5 B5
2C31 A7
2C32 H2
1V4
12345678910
123
3V9
456789
1C33 I8
11
A
B
C
D
E
F
G
H
I
A
B
11
2C34 H5
2C35 C5
2C36 C5
2C37 H5
2C39 E7
2C40 E6
2C41 B6
2C42 C6
2C43 B7
2C44 E5
2C45 E7
2C46 C6
3V2
10
2C47 F10
2C48 G10
3C30 B6
3C31 I8
3C32 B6
3C33 E5
3C34 B6
3C35 H4
3C36 H4
3C37 I3
3C38 I3
3C39 E5
3C40 F5
3C41 F6
3C42 I4
3C43 C7
3C44 D7
3C45 C5
3C46 H3
3C47 I4
3C48 F6
3C49 F7
5C33 D8
2C33 H3
5C35 A8
5C36 D5
5C37 H2
5C61 E5
5C62 D6
7C00-3 A4
7C31-1 A6
7C31-2 C7
7C32-1 H4
7C32-2 H3
9C46 G10
9C47 F10
9C48 G10
9C50 A7
FC31 A7
FC36 D7
FC37 D6
FC38 D5
FC40 F8
FC41 C8
IC01 H3
IC15 I8
IC16 I8
IC32 C5
IC33 H3
IC34 H4
IC35 F7
3V9
IC36 A6
IC37 B7
IC38 B6
IC39 H4
IC40 I4
IC41 G3
IC44 E5
IC45 F5
5C34 D6
MPIF MAIN: SUPPLY
IC46 E5
IC47 C5
IC81 C6
IC82 C6
IC83 A7
IC89 E5
FC32 A8
3C33
820R
IC82
5
3
4
FC38
7C31-2
BC847BS
1u0
2C34
100n
2C40
IC16
IC37
IC15
3C48
33K
*
9C47
330R
3C37
220R
5C34
15K
3C41
2
6
1
RES
BC847BS
7C31-1
IC44
3C46
33R
FC41
1n0
2AB5
10R
3C31
2C46
1u0
9C50
1%
560R
3C30
500mA F
1C33
35
20
21
2
40
42
38
13
44
43
24
18
3
14
28
39
7
37
36
41
23
10
33
11
29
34
7C00-3
PNX3000HL/N2
MPIF-SUPPLY
E/W & CONTROL
3C38
10K
2C36
1u0
IC33
3C44
1K2
IC83
100n
2C39
IC45
82K
+8V6-SW
1u0
2C37
3C36
IC47
1K2
+5V
3C34
3C49
180R
2C43
100u 4V
IC40
3C42
330R
7C32-1
BC847BPN
2
6
1
3C43
1K8
IC36
IC89
5C33
30R
FC37
IC32
3C45
47K
100n
2C44
IC81
IC46
2C42
22p
100n
FC40
2C31
3C39
100R
5C62
30R
5C61
30R
2C48
100p
100p
2C47
5
3
4
+8V6-SW
7C32-2
BC847BPN
30R
5C35
IC34
res
22p
2C41
47K
3C47
5C36
9C46
220R
IC41
120R
5C37
9C48
FC31
IC38
IC35
3C40
100R
IC39
1K0
3C35
2C33
100n
2C45
FC36
10V10u
3C32
1K2
FC32
IC01
100n
2C35
2C32
10u 10V
EW-DRIVE
CLK-MPIF
VREF-AUD-POS
VREF-DEFL
VREF-AUD
SPI-PROG
SDM
+5VMPIF-MAIN
Y-CVBS-MON-OUT
DAC-CVBS
SCL-DMA-BUS2
SDA-DMA-BUS2
+5VMPIF-MAIN
+8VMPIF-MAIN
+5VMPIF-MAIN
+5VMPIF-MAIN
+5VMPIF-MAIN
+5VMPIF-MAIN
+5VMPIF-MAIN
IRQ-MPIF
B3B B3B
3104 313 6073.5
G_15960_022.eps
070206

Table of Contents

Related product manuals