EasyManua.ls Logo

Philips DVDR615 - 9.2.3 Frontend part; Centaurus 1.5 (PNX7850 E); Cheetah 2 (TZA1047); Laconic (TZA1042)

Philips DVDR615
170 pages
Print Icon
To Next Page IconTo Next Page
To Next Page IconTo Next Page
To Previous Page IconTo Previous Page
To Previous Page IconTo Previous Page
Loading...
Circuit-, IC descriptions and list of abbreviations
EN 136 DVDR615/699.
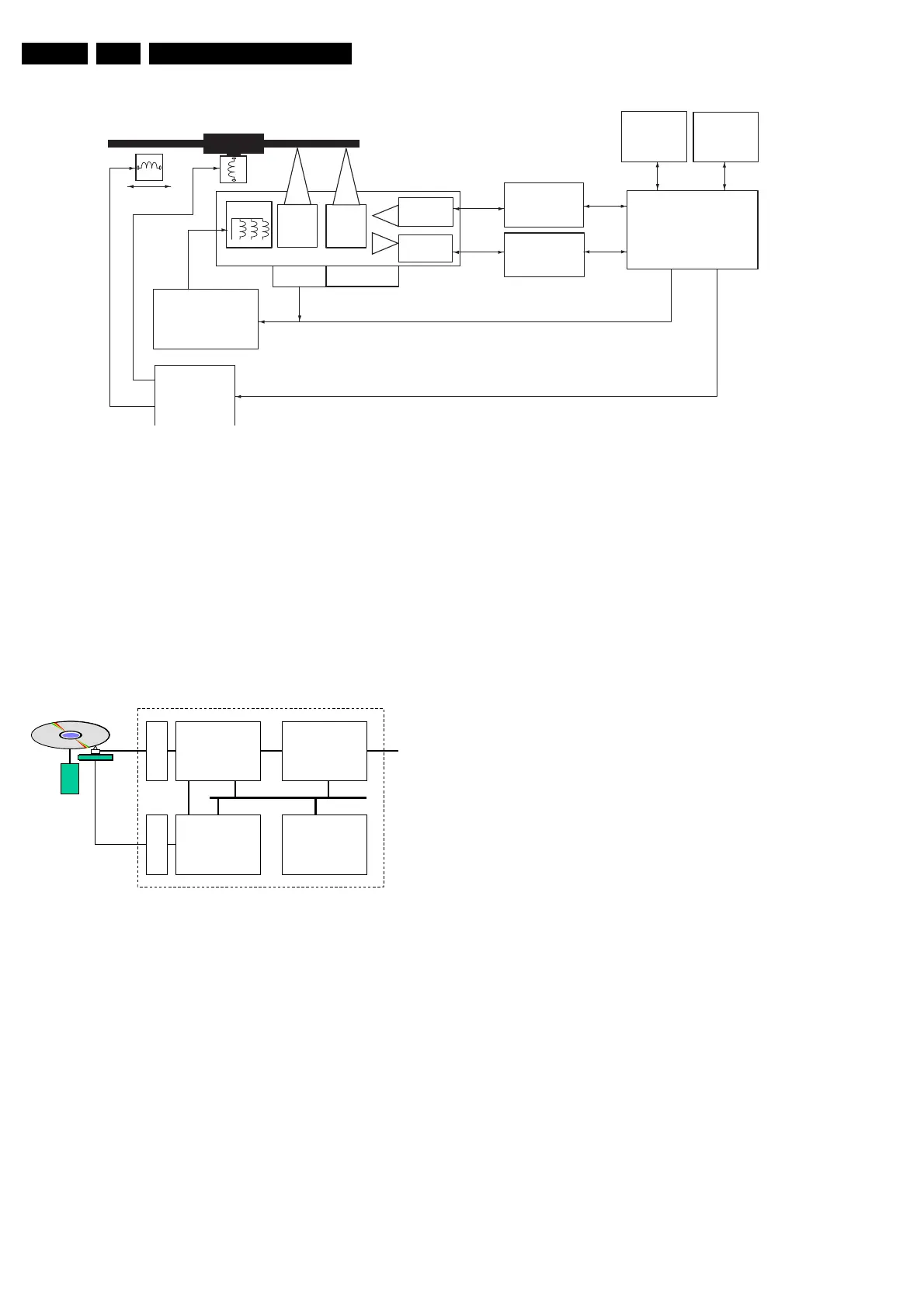
9.2.3 Frontend part
Figure 9-3 Servo Block
This section describes briefly the functional behavior of the
engine. It performs all basic servo and data processing
function:
it reads data from the disc
it writes data to the disc - it controls all other functions like
tray control, start/stop the disc, tracking, jumping, and
communication to the host.
encodes and multiplexes analogue video and digital
uncompressed audio (I
2
C) into a MPEG2 stream
decodes the MPEG2 stream into analogue and digital
audio and into analogue video
Centaurus 1.5 (PNX7850E)
Figure 9-4 Centaurus
The Centaurus [7500] is a highly integrated IC that controls all
the functions of the drive. It interfaces via the IDE bus to the
MPEG backend and incorporates the following functions.
CD/DVD channel decoder/encoder
CD/DVD data block decoder/encoder
Buffer Manager
Digital Servo processor using digital signal processor
Drive system microprocessor based on MIPS core
The MIPS microcontroller uses Flash ROM for the firmware
and SRAM to execute the program. SDRAM is provided for the
encoding/decoding function block of centaurus [7500]. 2
Mbytes of data buffer size is available inside the IC for data
storage.
Cheetah 2 (TZA1047)
The Cheetah2, [7201] is an analogue pre-processing for the
diode signals coming from the OPU. It contains an amplifier
with programmable gain that amplifies the RF signal to adapt
the output for the different reflectivity of the various discs. The
tracking signals are filtered and normalized. In addition the IC
contains a timing circuit for the sample and holding circuits and
for switching the various blocks between read and write.
Supporting functions such as laser control and offset control
are incorporated. Communication to and from the IC is based
on a fast two-wire serial bus that works according to the I
2
C
interface protocol.
Laconic (TZA1042)
The main function of the Laconic, [7300] is to control the laser
power. The IC forms a closed control loop in combination with
the Elantec located on the OPU. It compensates aging and
temperature of the laser. Furthermore it forms a fingerprint
correction loop. It also acts as bridge between I
2
C and serial
bus of the Elantec laser driver on the CPU.
Optical Pick-up Unit
The OPU66 is a dual laser Optical Pick-up Unit for the
DVD+RW/+R. It consists of a 3-D actuator for focusing, radial
tracking and tilt correction.
650nm laser for DVD
780nm laser for CD
On the interconnecting flex several electrical components are
mounted.
Elantec: programmable laser diode power driver
Paedic: integrated photo detector with programmable
gain pre-amplifier
Eeprom: containing a number of values representing
adjustments belonging to the OPU
The laser control and diode signal processor ICs together with
an Eeprom are mounted on the OPU flex.
The laser control IC generates the DVD laser read and writing
signals needed for reading DVD discs and writing DVD+RW/
+R discs (write strategies of DVD+RW/+R discs).
The diode signal processor is an analogue pre-processor
adapted for the CD and CD-R/RW read function.
The Eeprom contains information about writing current, writing
strategies and other parameters belonging to the OPU.
Motor and Servo drivers
The disc, tray and sledge motors are driven by a one-chip
motor driver SA56202 [7402] while the 3-D actuator is driven &
control by a 4-channe BTL driver BA5995FM [7409] and some
low power Ops amplifier LM358D [7401], [7403] and [7405].
ELANTEC
PAEDIC
LACONIC
CHEETAH 2
CENTAURUS
SYNC
DRAM
2MB
FLASH
ROM
EEPROM
OPU66.30AV
LASER
CD
LASER
DVD
3D-ACT.
BA5995FM
4-CH. BTL
DRIVER
SA56202
MOTOR
DRIVER
SLEDGE
PCS
LASER DRIVER
Analogue
Servo
Controller
Analogue
Centaurus Basic Functions Block Diagram
Control
Processor
Buffer
Manager
Channel
Codec
http://www.jdwxzlw.com/?fromuser=华盛维修
家电维修资料网,免费下载各种维修资料

Table of Contents

Other manuals for Philips DVDR615

Related product manuals