EasyManua.ls Logo

Philips DVDR615 - FEBE: FE Cheetah 2 Pre-processing

Philips DVDR615
170 pages
Print Icon
To Next Page IconTo Next Page
To Next Page IconTo Next Page
To Previous Page IconTo Previous Page
To Previous Page IconTo Previous Page
Loading...
Circuit Diagrams and PWB Layouts
EN 105DVDR615/69 7.
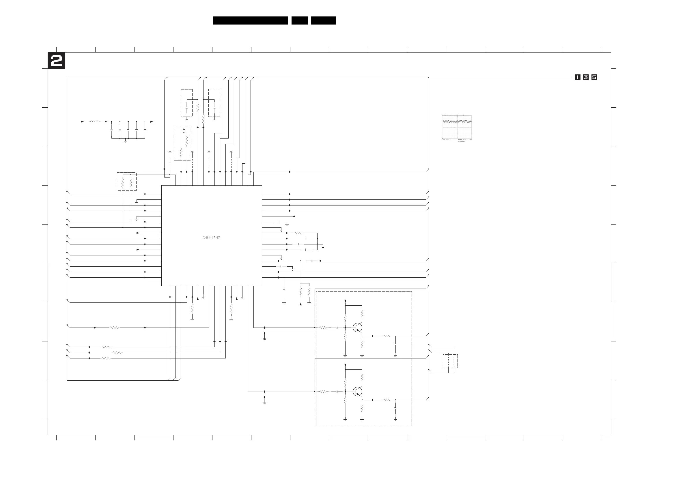
FEBE: FE Cheetah 2 Pre-processing
TO OPU/EPLD-LADIC-CON/LACONIC_IC/CENTAURUS
1%
10 11 12 13 14
A
B
C
D
E
F
G
H
I
A
B
C
D
E
F
G
H
I
2204 B4
2205 B4
2209 B2
2210 B2
2211 B2
2212 B3
1 2 3 4 5 6 7 8 9 1011121314
123456789
2213 E7
2214 E7
2215 E7
2217 E6
2218 E7
2219 B3
2221 C3
2223 F6
2228 D6
2229 G8
2230 G9
2231 H9
2232 I8
2233 I9
2234 I9
3200 B4
3201 B4
3202 B4
3204 C4
3206 E7
3207 G4
3208 G5
3209 G2
3210 H2
3211 H2
3212 H2
3213 F7
3215 C2
3216 C2
3217 F7
3218 G7
3219 I7
3220 G8
3221 G8
3222 G8
3223 H8
3224 G9
3225 I8
3226 H8
3227 I8
3228 I8
3229 I9
4200 H11
4201 H11
4202 C5
4203 C4
4204 C4
5202 B1
7201 C3
7202 G8
7203 I8
I201 B2
I202 C5
I203 C5
I204 C5
I205 C5
I206 C5
I207 C5
I208 C4
I209 C4
I212 C3
I214 C4
I215 D3
I216 C6
I217 D6
I218 D3
I219 D6
I220 D3
I221 D6
I222 D6
I223 C4
I224 D3
I225 C4
I226 E3
I227 E3
I228 E6
I229 E3
I231 E3
I232 F5
I233 E3
I234 E6
I235 F4
I237 E6
I238 F6
I239 E6
I240 G3
I241 F6
I242 B4
I243 B4
I244 F3
I247 F6
I248 F3
I249 F3
I250 H5
I251 H5
I252 H4
I253 F4
OPTION OPTION
OPTION
OPTION
NOITPO
OPTION
I254 G1
I257 G6
I258 G6
I259 I6
I260 I6
I261 H1
I262 H1
I263 H1
I264 E7
I257
1024
n001
3222
n001
2122
1122
n001
n001
9022
0122
n001
I222
I221
3206
2024
I234
47K
I237
I264
I239
I262
I263
I261
I254
352I
522I
412I
322I
2023
K01
K01
4023
K01
7023
R57
5123
7123
K33
1223
R22
2223
K93
0223
K22
100R
3219
2229
560p
I258
I260
3123
K81
10n
2215
2218
10n
2214
10n
3223
R028
3224
100R
7202
BFS20
532I
3024
DSSV
62
FRW
DDDV
10
VIA
4
VIB
VIC
3
9
VID
12
VIE
64
FIV
13
VIG
1
VIH
63
FERV
23
DLIS
17
57
TUORS
60
TSET
26
NDE_1HT
27
PDE_2HT
20
TUOMIT
8
VDD1A
11
VDD1B
44
VDD1C
29
2DDV
22 25
PCE_SR
14
RWOUT
21
W_R
48
S1_MIRN
47
S2_XDN
16
SCL
15
SDA
28
TSTRES
19
LCIS
18
ADIS
46
MON2
34
PPN
24
NCE_FER
32
NFR
6
RFNIN
31
PFR
7
RFPIN
33
RFREF
41
RREF
61
FRR
49
NEF_4D
36
FTC
2
GND1A
5
GND1B
37
GND1C
42
GND1D
30
2DNG
53
TSTQDDI
59
PSAL
45
MON1
55
2A
58
AFLA
38
CA1
39
CA2
54
FLAC
40
CCALF
35
CFTC
43
CMPP
52
1D
NLT_2D
51 50
NER_3D
TZA1047
7201
56
1A
2213
27n
052I
2p8
4322
6n8
2233
BFS20
7203
100R
3229
R028
8223
R22
6223
K93
7223
402I
502I
702I
I201
802I
I241I248
602I
I249
2230
6n8
902I
6123
R57
n001
1222
8023
K01
10n
2228
I218
I227
I220
I231
I229
I233
232I
3218
100R
9122
n001
5202
0024
I259
I217
I219
I216
302I
202I
242I
342I
442I
I238
R001
5022
8n6
4022
3n3
R0010023
1023
I224
I226
I247
252I
152I
212I
I240
I215
3209
1K8
3212
1K8
1K8
3210
1K8
3211
4024
2217
47n
K22
5223
I228
560p
2232
1322
2p8
FTC
EFM_RWN
RW-Del
TIMOUT
+5Vd
RW-Del
+5Vd
+5Vd
+5Vd
DLIS
{TIMOUT,RFP,RFN,VIA,VIB,VIC,VID,VIE,VIF,VIG,VIH,EFM-CLKP,EFM-CLKN,EFM-DATAP,EFM-DATAN,LASP,PPNO,RFP3,RFN3,RFREF,CALF,A1,A2,S2-XDN,D1_TILTN,D2_TLN,D3_REN,D4_FEN,S1_MIRN,MON1,MON2,SIDA,SICL,SILD,SDA,SCL,ALFA,FTC,RW-Del,EFM_RWN,RFP5,RFN5}
TIMOUT
SDA
LCIS
ADIS
+5Vd
+5Vd
+5Vd
+5Vd
VIA
VIB
VIC
VID
VIE
FIV
VIG
VIH
PSAL
AFLA
D4_FEN
MON1
MON2
PPNO
RFN5
RFN3
RFN
RFP5
RFP3
RFP
RFREF
S1_MIRN
S2-XDN
SCL
EFM-DATAN
EFM-DATAP
EFM-CLKP
EFM-CLKN
5VA
+5Vd
1A
2A
FLAC
NTLIT_1D
NLT_2D
NER_3D
TR20035_001.eps
14062004
I257 / I259 RFN3 / RFP3,
IC7201 pin 31, 32
http://www.jdwxzlw.com/?fromuser=华盛维修
家电维修资料网,免费下载各种维修资料

Table of Contents

Other manuals for Philips DVDR615

Related product manuals