EasyManua.ls Logo

Philips DVDR615 - MOBO: Power Supply (PS)

Philips DVDR615
170 pages
Print Icon
To Next Page IconTo Next Page
To Next Page IconTo Next Page
To Previous Page IconTo Previous Page
To Previous Page IconTo Previous Page
Loading...
EN 86DVDR615/69 7.
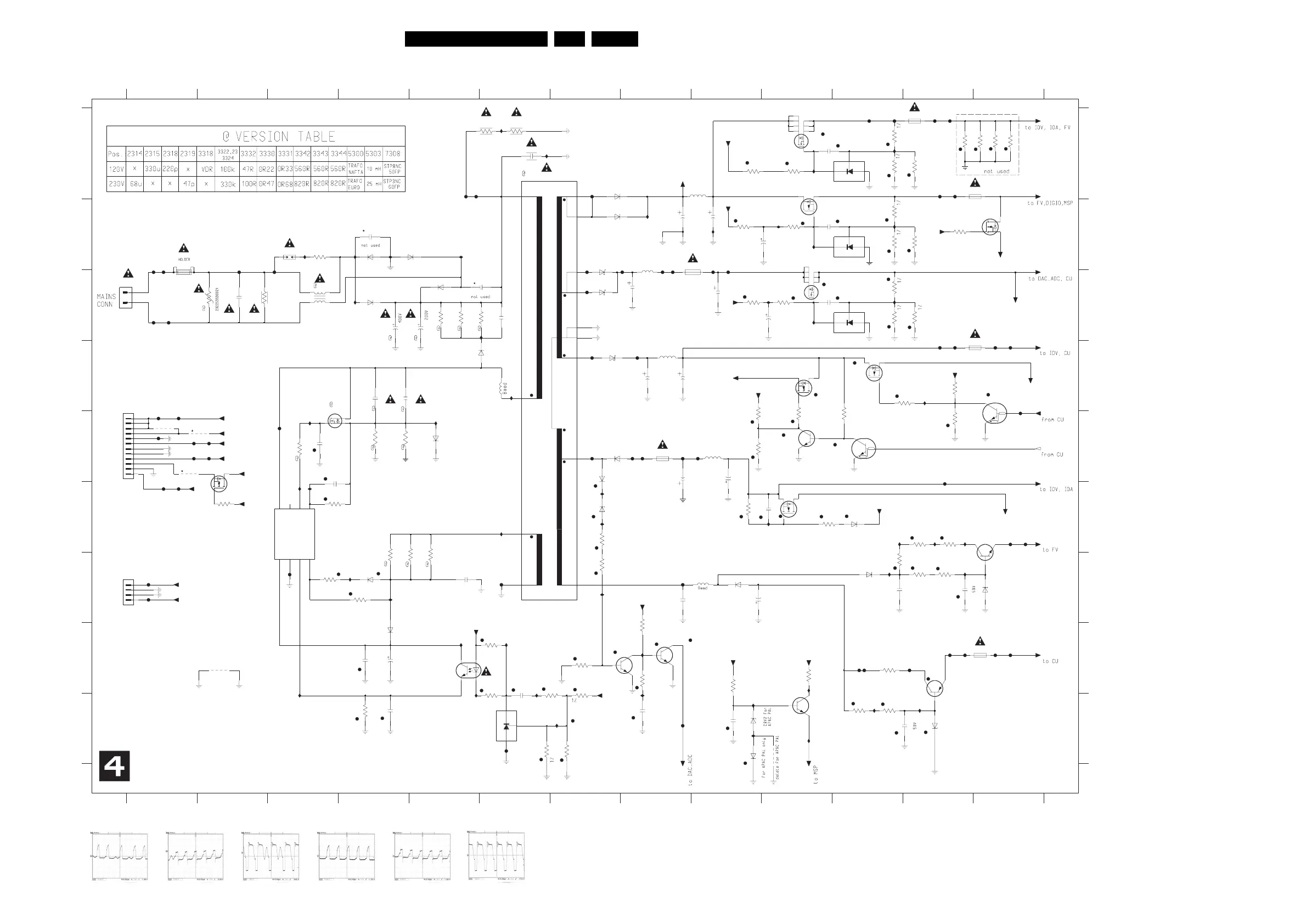
Circuit Diagrams and PWB Layouts
MOBO: Power Supply (PS)
V
I352 I9
I353 I10
GND
V2
3V3
C
D
E
F
G
H
I
1300 A12
1301 A13
1302 B3
1303 B1
1304 B9
1305 B1
1306 D13
1308 E8
1310 H13
1931 C1
12345678910111213
12345678910111213
V0
A
B
C
D
E
F
G
H
I
A
B
1932 E1
1934 G1
2300 A10
2301 A6
2302 B8
2303 B9
2304 B10
2305 B4
2306 B9
2307 C6
2308 C8
2309 C9
2310 C2
2311 C10
2312 C6
2313 C10
2314 C4
V5
V003
2315 C5
2316 D8
2317 D8
2318 D4
2319 D4
2320 E3
2321 F10
2322 E8
2323 E9
2324 E3
2325 G11
2326 G12
2327 G5
2328 G8
GND
2329 G9
2330 I11
2331 H4
2332 H4
2334 H6
2335 I4
2336 I8
2337 I9
3300 A6
3301 A6
3302 A11
3303 A12
3304 A13
3305 A13
3306 A13
3307 A11
3308 A12
3309 A9
3310 A10
3311 B11
3312 B9
3313 B10
3314 B11
3315 B12
3316 B3
3317 C11
3318 C2
3319 C2
3320 C9
3321 C10
3322 C5
3323 C5
3324 C5
3325 C11
3326 C12
3327 D12
3328 D12
3329 E12
3330 E4
3331 E4
1,9V
3332 E3
3333 F9
3334 F10
3335 F3
3336 F12
3337 F12
3338 G11
3339 F7
3340 G12
3341 G12
3342 G4
3343 G4
3344 G5
3345 G7
3346 G3
draoB latigiD ot
3347 G4
3348 H11
3349 H8
3350 I11
3351 I11
3352 H6
3354 H7
3355 H10
3356 H8
3357 H9
3358 H6
3359 H7
3V3
3360 H7
3362 I4
3363 I6
3364 I7
3365 B12
3366 E9
3367 E10
3368 E11
3369 E9
3370 F2
4300 I10
4302 E1
4303 E1
4304 H2
5300 A6
5301 B8
5303 C3
GND
GND
5304 A9
5305 D8
5306 D6
5307 E9
5308 G9
6300 A7
6301 B7
6302 B4
6303 B5
6304 B7
6305 C5
6306 C7
6307 C4
6308 D5
6309 D7
6310 E5
6311 E7
6312 E7
V1
GND
OPTION
GND
6313 F11
6314 F7
6315 G11
6316 G13
6317 G4
6318 G9
6319 H4
6320 I12
6321 I9
6322 I9
7300 A10
7301 A11
7302 B10
7303 B11
7304 C10
7305 C11
7306 D11
7307 D13
7308 D3
MRT
1300
V9,31
7309 F10
7310 F13
7311 G2
7312 H12
7313 H8
enignE cisaB ot
7314 H7
7316 H5
7318 I10
7319 I6
7321 B13
7322 D10
7323 E10
7324 E11
7325 E2
9194 E2
C300 B8
F300 A11
F301 A12
F302 A11
F303 A12
F304 A5
F305 A12
F306 A12
F307 A7
F308 B5
F309 B1
F310 B1
F311 B2
F312 B3
F313 B7
F314 B8
F315 B9
F316 B9
F317 C8
F318 C8
F319 C7
F320 C1
F321 C1
F322 D12
F323 D13
F324 D12
F325 D13
F326 D7
F327 D8
F328 D13
F329 E1
F330 E1
F331 E3
F332 E1
F333 E1
F334 E2
F335 E12
V043
3V3
F337 E1
F338 E7
F339 E8
F340 E8
F341 E2
F342 E8
F343 E9
F344 F1
F345 F1
F346 F13
F347 F13
F348 G3
F349 G6
F350 G8
F351 H12
F352 H13
F353 H12
F354 H13
F355 H11
F356 H12
F357 H11
F358 I8
F359 I6
F361 G1
F362 G1
I300 A6
I301 A11
I302 A6
I303 A10
I304 B8
I305 B10
I306 B11
I308 B9
I309 B3
I310 B4
I311 B10
I312 B4
I313 B5
I314 C4
I315 C11
I316 C10
I317 C10
I318 C6
I319 D6
I320 D12
I321 E3
I322 E5
I323 F3
I324 F3
I325 F10
I326 F7
I327 F11
3V3
*
I328 F12
I329 F12
I330 F7
I331 F6
I332 G12
I333 G11
I334 G4
I335 G7
I336 G4
I337 I12
I338 H5
I339 I11
I340 H6
I341 H8
I343 H3
I344 H5
I345 H10
I346 I8
I347 I6
I348 I9
I349 I7
I329
T1000mA
12V
3352
1K0
F345
5133
K86
7132
2037
PF60FN61PTS
F319
5NSTBY
u033
I325
6313
BZX384-C6V8
125mAT
1310
0232
0n1
2033
7K4
n74
2132
2311
1n0
F355
1
3
0K1
6033
GND
1037
134LT
2
1V9C-97XZB
1236
253I
F303
9333
2K2
F344
GNDreg
7307
PDTC124EU
I343
3358
470R
F352
F321
12VE
GNDHOT
SB340
6300
4132
u86
4433
R065
9232
u22
m1
6132
F361
I323
F318
133F
K001
2233
n01
5232
1K0
I305
3337
F362
GNDHOTGNDHOT
B2P3-VH
1931
1
2
I339
3M3
3300
0236
72C-483XZB
6309
STPS3L60-C2
I344
F306
I300
F326
F310
3310
470R
8132
p022
F325
33VSTBY
F301
3333
K74
F354
K001
3233
3359
I306
10R
GND
DNG
I303
F314
5VSTBY
DNG
I332
F338
043I
F349
0K1
5033
SD6032IS
6037
7K4
3309
470R
7033
6315
1N4935
GND
I314
5533
R001
7308
GND
623I
STP8NC50FP
533I
12VSTBY
GNDHOT
GND
4136
6V5C-483XZB
0K1
3033
9037
SD2132IS
L03FN9STS
4037
7658
4
321
7658
4
321
I316
0037
L03FN9STS
3346
1M0
F351
6317
BAT54 COL
6136
33B-97XZB
GNDreg
I301
7332
n001
6032
2u2
6332
n001
5VE
GND
3321
220R
2327
2n2
F348
I333
9136
12VAB
F347
GND
GNDHOT
I348
853F
I341
F346
7318
BC547B
I347
GNDHOT
2334
100n
F327
GND
GND
2u2
5301
K022
R065
9233
2433
I320
3354
4K7
2
1
3
GND
F315
3037
134LT
F356
9433
K22
BC847BW
7313
6233
7K4
2136
613SAB
5305
22u
F300
gerV5
I338
GND
10
11
12
2
3
4
5
6
7
8
9
1932
B12P-PH-K
1
GND
12VE
GNDHOT
6301
SB340
8033
K86
1n0
2300
33VSTBY
I327
GNDreg
GND
GND
C300
GND
1N5062
6303
12V
6035
I318
F304
n001
3316
33VSTBY
0332
GND
220R
3347
560K
u033
5132
SBYV27-200
6311
I349
I315
F313
GND
K022
9633
12VSTBY
GND
2324
1u0
2301
2n2
GND
3320
V21
F324
1K0
STBY
12VSTBY
GND
6304
STPS5L40
B4B-EH-A
1
2
3
4
5VSTBY
1934
I337
F307
I304
5V
GND
WS3V3
GND
1303
4033
0K1
8232
2n2
F330
GND
BC847BW
F337
GND
7314
3360
5K6
I321
K001
6633
GND
353I
3633
7K4
7133
0K17K4
4133
0132
n022
F305
GND
GND
5Vreg
5Vreg
7K4
GND
GND
GND
7533
3335
3K3
F334
F322
F341
I322
213I
F329
3350
2K2
1232
n001
GND GND
F332
TL431
2
1
3
1332
n001
6302
1N5062
7319
7633
GNDHOT
BC847BW
3K3
I311
7323
14
32
3334
1K0
3132
7316
TCET1108G
643I
u01
NIARD
8
6
REVIRD
2
DNG SVH
7
ESNES
5
1
CCV
33R0
1333
GND
7051AET
1137
3
LRTC
4
GAMED
7321
SI2306DS
5N
GND
5303
12
4
3
GNDGND
GNDreg
GNDHOT
HF2022R
1301
T 2000mA
6232
n001
STPS5L40
6306
9132
p74
I302
F350
GND
7
9
3232
u001
10
11
12
13
14
15
16
17
18
2
3
5
GNDHOT
SRW28EC9-E02V0138
5300
3313
220R
GND
3004N1
0136
8333
0K1
GND
8133
5233
2K8
GNDHOT
12VE
F340
3433
R065
F343
GND
F335
2
1
3
5304
22u
2137
134LT
5037
1304
WB758CB
100V
1302
T4A
033I
613SAB
2236
V21
GND
u065
9032
F320
1n0
8036
M24TYB
2307
F359
4633
5332
n001
V05u22
K65
2332
F342
2304
1n0
543I
6305
1N5062
GNDHOT
423I
3V3SW
I317
I310I309
F311
4233
K001
0034
2305
F312
3V3SW
1n0
K086
N5
9133
6533
R01
3K3
3328
GNDHOT
I313
3365
12VE
F357
YBTSV8
10K
F302
GND
VGNSTBY
F308
PDTC124EU
7324
1K0
5V
3312
7K4
1133
1K0
2333
3336
F339
GND
R74
3340
10K
3341
10K
22R0
0333
3370
10K
I334
47R
3348
GNDHOT
12VE
5307
22u
SI2306DS
7322
4302
5433
2K2
F333
F309
2032
m1
12VSTBY
m1
8032
2232
m1
6318
1N4935
I328
2633
7K4
F316
6307
1N5062
8633
K74
T1000mA
1308
GND
F328
GNDGND1
4304
3301
F317
I319
3M3
GND
LIAFPI
633I
F323
EV5
SI2306DS
7325
2K2
5V
3351
0137
224FB
7233
K001
9194
GND
4303
12V
3032
u065
GND
F353
803I
5308
1306
T2.5A
1305
I331
MRT
500mA T
5N
DD_ON
12V
12VE
5VE
5V
8.7V
10.9V
8V
-28.1V
-27.5V
-29.1V
2.3V
0V
0.4V
2.5V
4.7V
5.7V
5.6V
5.1V
7.5V
2.5V
5.6V
5.1V
2.5V
8.7V
2.5V
5.6V
5.1V
5.9V
12V
22.4V
4.5V
0V
22.4V
22.4V
12.3V
-5.9V -5.9V
5.3V
33.3V
64V
32.7V
I321 Vgate (Standby) I322 VSource (Standby) F331 VDrain (Standby) I321 Vgate (No Disc)
F331 VDrain (No Disc)
I322 VSource (No Disc)
E_14220_009
290904
http://www.jdwxzlw.com/?fromuser=华盛维修
家电维修资料网,免费下载各种维修资料

Table of Contents

Other manuals for Philips DVDR615

Related product manuals