EasyManua.ls Logo

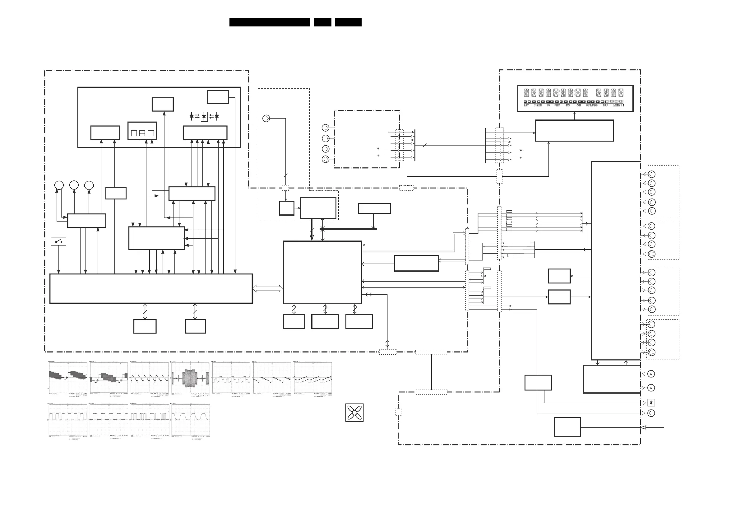
Philips DVDR615 - 6. Block Diagrams, Waveforms, Wiring Diagram.; Overall Block Diagram of the Set

Philips DVDR615
170 pages
Print Icon
To Next Page IconTo Next Page
To Next Page IconTo Next Page
To Previous Page IconTo Previous Page
To Previous Page IconTo Previous Page
Loading...
Block Diagrams, Waveforms, Wiring Diagram.
EN 77DVDR615/69 6.
6. Block Diagrams, Waveforms, Wiring Diagram.
Overall Block Diagram of the Set
Front Keyboards
Digital
Video
Input
IEEE
1394
Input
AUDIO PCM I2S
A_WCLK
A_BCLK
A_DATA
DAOUT
D_KILL
AUDIO ENCODER I2S
YUV-YC-CVBS
ANALOG AUDIO / VIDEO
& CONTROL LINES
6
15
FEBE MODULE - DVD+RW BASIC ENGINE AV3.5 + BACKEND
TUNER
INPUT/OUTPUT
PROCESSING &
SOURCE
SELECTION
MOBO BOARD
MAINS
AC
F439
F440
F441
F442
F443
F444
2
1
AFCRI
AFCLI
CVBSFIN
CFIN
YFIN
3
4
5
7
9
1922
1000
1942
1947
1900
1902
S-VIDEO
CVBS
AUDIO R
AUDIO L
AINFR
AINFL
CVBSFIN
CFIN
YFIN
ADC
7
9
11
12
13
14
15
12
14
16
18
20
22
ONLY FOR SETS
WITH DV-IN
SDRAM
FLASH
VIDEO INPUT
PROCESSING
DIGITAL AUDIO
RS232
SERVICE
PCI BUS
1103
1901
DIG.VIDEO
20
21
18
2
16
7
1
3
5
7
9
ANTENNA INPUT
TV OUT
PHY
LINK
F438
AUDIO DIGITAL
CHRYSALIS PNX7100
MPEG 2, AC3 CODEC
BOOT
EEPROM
USRDATA
EEPROM
DIGITAL AUDIO
I2C I2C
DVDR615 Block diagram AP dd 2004-09-10
A_PCMCLK
A_xCLK
BUFFER
DAC
D _D ATAO
D_WCLK
D_BCLK
9
11
12
14
D_PCMCLK
D_xCLK
ANALOG VIDEO
UART3: GATEWAY
1914
1907
POWER
SUPPLY
PSU
5N
GND
5VEF
5V
GND
GND
12V
GND
12VEF
3V3SW
3V3SW
3V3SW
1932
1
12
5N
GND
5VEF
5V
GND
GND
12V
GND
12VEF
3V3SW
3V3SW
3V3SW
1905
1
12
CONTROL UNIT SLAVE
MICROPROCESSOR
CONTROL LINES
CONTROL LINES
3-D ACTUATOR
ELANTEC
EEPROM
PAEDIC
LACONIC
CHEETAH 2
CENTAURUS 1.5
MOTOR
DRIVERS
FLASH
EPROM
SDRAM
DRIVER
FTC
PPN
A1,A2,CALF
FEN etc
RF-REF
REP,REN
FSB (3)
FG
EC
FO1,F02,RA
TRAYIN,TRAYOUT
REFSIN_PCS,REFCOS_PCS
REP,REN
A...H
CD/DVD,H/L
RWN
Rad,Foc1,Foc2
common
EFM (4)
R/W
SCLK,SDIO,SEN
Bank
LapcR,LapcW
Vopuref
VoutR,VoutW
ClkOut
Ostr
IRQn
I2C (2)
LASP
ALFA
TempSense + glue
Tray
M
Sledge
M
Disc
M
sin,cos
UP,UN,etc.
U,V,W
Tray switch
TRAYSW
650nm PD
laser 780nm
FS diode
laser 650nm
TEMP.
SENSOR
OPU66.30AV
IDE BUS
FAN
1913
TR-,TR+
D_CVBS
D_C
D_Y
D_V
D_Y1
D_U
CVBS-YUV-Y/C
A_V
A_U
A_Y
A_C
A_YCVBS
AUDO OPTICAL
S-VIDEO
CVBS
IN-EXT1
IN-EXT2
OUT2
OUT1
AUDIO L/R
Y
Pb
Pr
AUDIO L/R
S-VIDEO
CVBS
AUDIO L/R
Y
Pb
Pr
AUDIO L/R
E_14220_001
140904
D_BCLK
D_WCLK
D_DATA0
F438 A_YCVBS F439 D_CVBS
F440 D_Y F441 D_C F442 D_VR F443 D_YG F444 D_UB
D_PCMCLK
http://www.jdwxzlw.com/?fromuser=华盛维修
家电维修资料网,免费下载各种维修资料

Table of Contents

Other manuals for Philips DVDR615

Related product manuals