EasyManua.ls Logo

Philips DVP3350V - Page 36

Philips DVP3350V
126 pages
Print Icon
To Next Page IconTo Next Page
To Next Page IconTo Next Page
To Previous Page IconTo Previous Page
To Previous Page IconTo Previous Page
Loading...
3-19 3-20
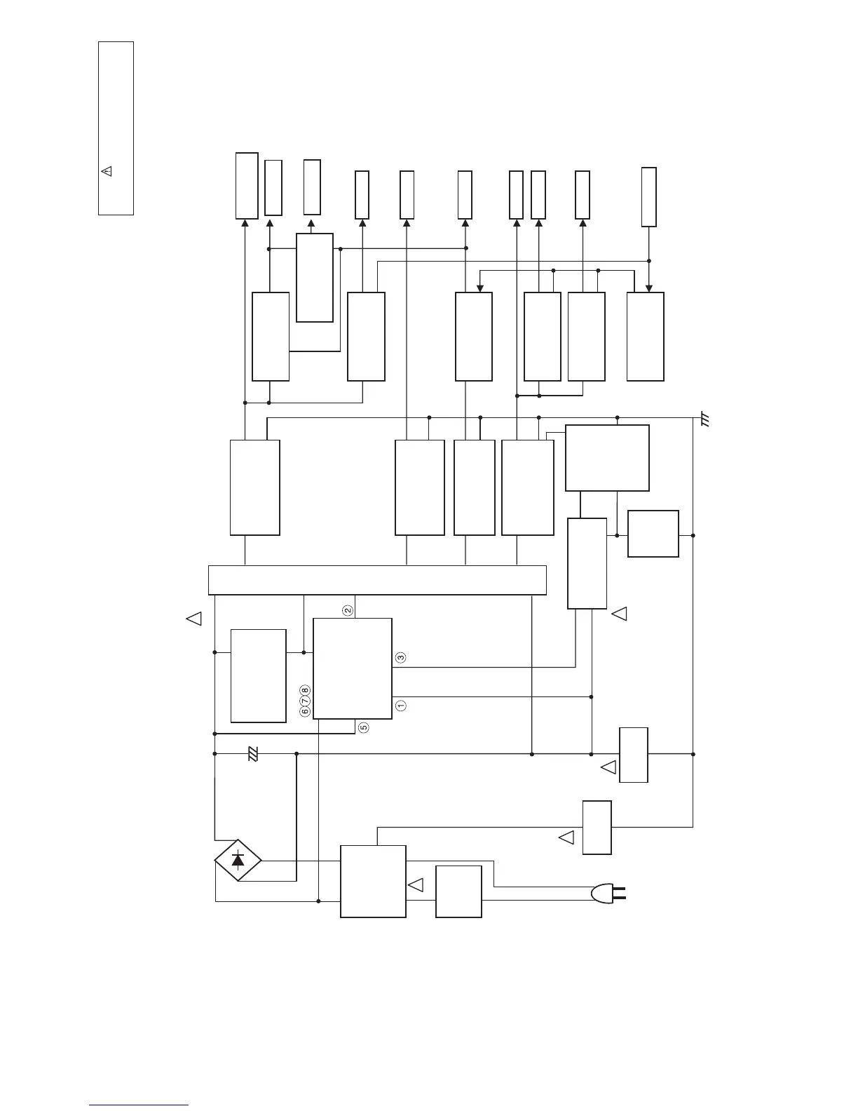
BLOCK DIAGRAMS
1. POWER(SMPS) BLOCK DIAGRAM
BD101
T101
TRANS
+
BR BL
(BK)(WH)
C103
!
!
!
!
!
FUSE
RESISTOR
(FR101)
NOISE FILTER
BLOCK
(C101,L102,
C102)
PHOTO COUPLER
(IC102)
ERROR
AMP
(IC103)
SNUBBER
BLOCK
(D101,C105
C106,R104)
DRIVE & S/W BLOCK
(IC101, D102, R105,
C104, C108 , C109,
C107,ZD102)
Y-CAP
C111
Y-CAP
C110
FEED-BACK
BLOCK
(R141,R142,
C143,R143.
R144.R145
R146
)
RECTIFIER &
SMOOTING BLOCK
(D124,C124,C134,
R133,L124,C126)
RECTIFIER &
SMOOTING BLOCK
(D123,C127,C137,
L127)
RECTIFIER &
SMOOTING BLOCK
(D121,C126,R136)
RECTIFIER &
SMOOTING BLOCK
(D122,D125,C128,
L128,C138)
MOTOR VCC
14VA
REG12V
8V
3.8V
5.3VA
M5V/5VT
33V
12V REG BLOCK
(Q166,ZD151,C160,
R166,C159)
8V REG BLOCK
(D126,IC141,R167,
C165)
5VT S/W BLOCK
(Q163,C162,D127,
R156,R157)
33V S/W BLOCK
(Q161,R154,R155
Q173,R174,R177)
5V S/W BLOCK
(Q165,C164,R172,
R174)
PWR CTLíHí
5.0V
9V REG BLOCK
(Q164,ZD152,C161,
R168,C166)
REG9V
PWR CTL BLOCK
(Q162,C161,R164,
R163
)
NOTES) Warning
NOTES) Parts that are shaded are critical
NOTES) With respect to risk of fire or
NOTES) electricial shock.

Table of Contents

Other manuals for Philips DVP3350V

Related product manuals