EasyManua.ls Logo

Philips DVP620VR/00 - Page 226

Philips DVP620VR/00
398 pages
Print Icon
To Next Page IconTo Next Page
To Next Page IconTo Next Page
To Previous Page IconTo Previous Page
To Previous Page IconTo Previous Page
Loading...
1-11-2
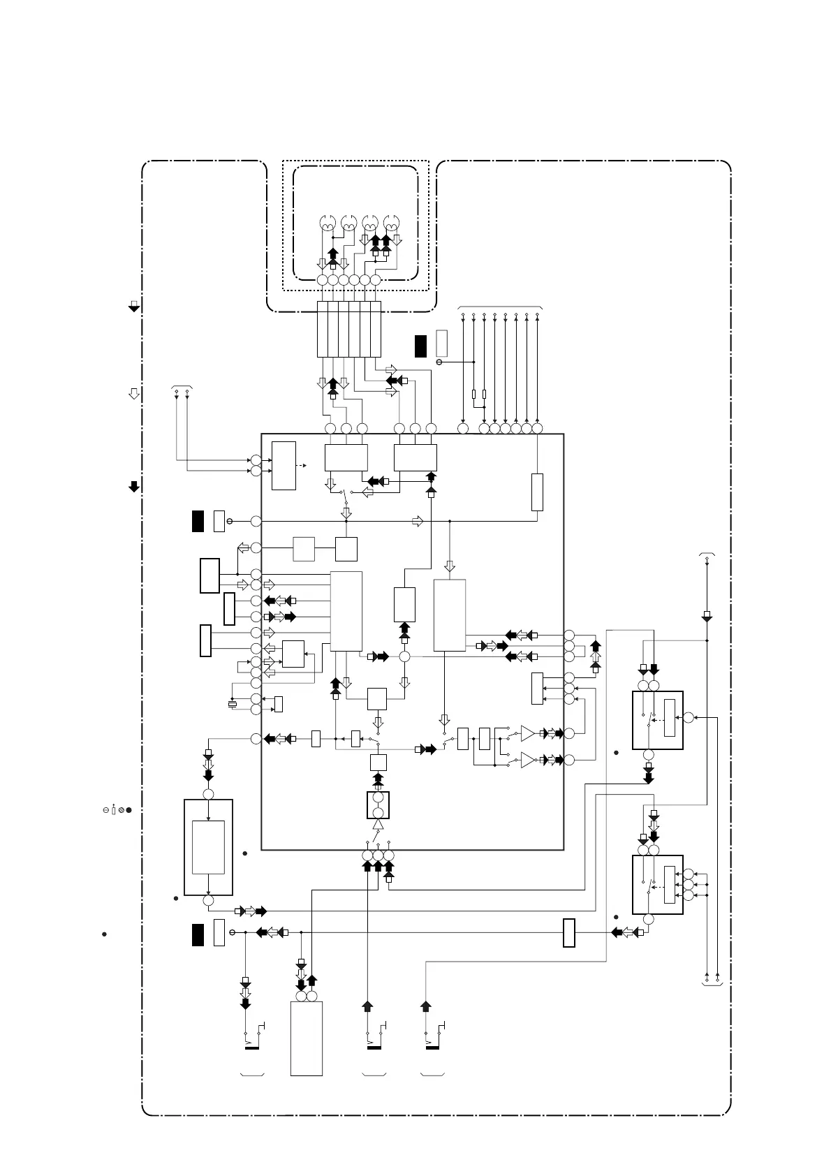
Video Block Diagram
H9723BLV
FBC
VXO
Y/C
MIX
AMP
CCD 1H
DELAY
PB FM
AGC
RP
RP
67 66
45
X302
4.43MHz
Q307
BUFFER
Q304
BUFFER
7271
5759
54 52 51 61
BPF
D.E.
C-COMB
Q302, Q303
PEAKING
AMP
EE
AGC
PB
FM-EQ
IIC-BUS SDA
IIC-BUS SCL
CYLINDER ASSEMBLY
V(R)-1
V-COM
V(L)-1
CN251
1
2
3
(DECK ASSEMBLY)
VIDEO (R)-1
HEAD
SP
HEAD
AMP
EP
HEAD
AMP
REC FM
AGC
TO SERVO/SYSTEM
CONTROL BLOCK
DIAGRAM
TO SERVO/SYSTEM
CONTROL BLOCK
DIAGRAM
RF-SW
D-REC-H
H-A-SW
D-V-SYNC
C-ROTA
H-A-COMP
V-ENV
LUMINANCE
SIGNAL
PROCESS
CHROMINANCE
SIGNAL
PROCESS
H-A-COMP
C-ROTA
D-V-SYNC
RF-SW/H-A-SW
VIDEO (L)-1
HEAD
VIDEO (L)-2
HEAD
VIDEO (R)-2
HEAD
V(L)-2
V-COM
V(R)-2
4
5
6
TU701
IC301
(Y/C SIGNAL PROCESS)
IC501 (OSD)
REC-VIDEO SIGNAL
SERIAL
DECORDER
24
6
50
52
91
90
88
85
84
82
SP
EP
+
74
OSD
CHARACTER
MIX
29
2324
94
28
10
27
11
D-REC-H
30
BUFFER
Q305
DVD
VCR
TP751
V-OUT
WF3
TP301
C-PB
WF2
TU-VIDEO
VIDEO
MAIN CBA
TP504
RF-SW
WF1
OUTPUT-SELECT
DVD-VIDEO
TO SERVO/SYSTEM
CONTROL
BLOCK DIAGRAM
C-SYNC
C-SYNC
93
IC751
(OUTPUT SELECT)
4
11109
SW CTL
(TUNER UNIT)
MODE: SP/RECPB-VIDEO SIGNAL DVD VIDEO SIGNAL
JK752
V-IN
TO DVD
VIDEO/AUDIO
BLOCK DIAGRAM
<DVD SECTION>
IC1404
TEST POINT INFORMATION
:INDICATES A TEST POINT WITH A JUMPER WIRE ACROSS A HOLE IN THE PCB.
:USED TO INDICATE A TEST POINT WITH A COMPONENT LEAD ON FOIL SIDE.
:USED TO INDICATE A TEST POINT WITH NO TEST PIN.
:USED TO INDICATE A TEST POINT WITH A TEST PIN.
FRONT
JK751
V-OUT
FRONT
3
5
JK753
V-IN
FRONT
32
31
ENV-DET
18191721
2046
41
43
49
38
36
34
" " = SMD
DVD
VCR
(INPUT SELECT)
4
3
5
9
SW CTL
INPUT-SELECT
www.freeservicemanuals.info

Table of Contents

Related product manuals