EasyManua.ls Logo

Philips DVP721VR - Tuner;If CIRCUIT

Philips DVP721VR
119 pages
Print Icon
To Next Page IconTo Next Page
To Next Page IconTo Next Page
To Previous Page IconTo Previous Page
To Previous Page IconTo Previous Page
Loading...
3-18
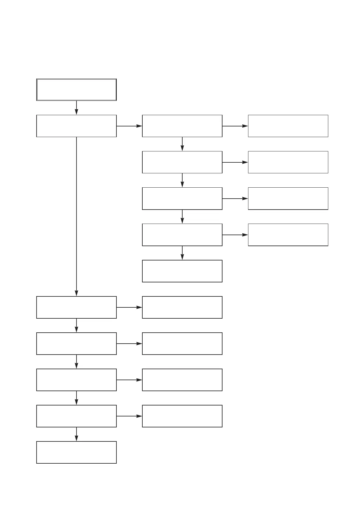
6. Tuner/IF CIRCUIT
(A) No Picture on the TV screen
No picture on the TV
screen
Does the Video signal at
the TU701 Pin19.
YES
YES YES
Is 33VT applied to TU701
Pin17?
YES
Is 5VT applied to TU701
Pin4?
NO
Does Sync appear at
IC501 Pin111.
NO
Does the Video signal at
the IC501 Pin19.
YES
NO
Does the Video signal at
the IC301 Pin61.
YES
NO
NO
Does the Video signal at
the IC802 Pin30.
Check the signal flow from IC802
Pin30 to SC901 Pin19.
YES
YES
Check 33VT line.
NO
Check 5VT line.
NO
YES
Does the Clock signal
appear at TU701 Pin12?
Check the lIC Clock Signal
of µ-COM Pin59.
NO
YES
Does the data signal
appear at TU701 Pin13?
Replace Tuner.
Check the signal flow from
TU701 Pin19 to IC301 Pin48.
Check the signal from IC301
Pin65 to IC501 Pin17.
Check the signal from IC501
Pin19 to IC301 Pin56.
Check the signal from IC501
Pin61 to IC802 Pin1.
Check the lIC Data Signal
of µ-COM Pin60.
NO

Table of Contents

Related product manuals