EasyManua.ls Logo

Philips H8 - Page 23

Philips H8
41 pages
Print Icon
To Next Page IconTo Next Page
To Next Page IconTo Next Page
To Previous Page IconTo Previous Page
To Previous Page IconTo Previous Page
Loading...
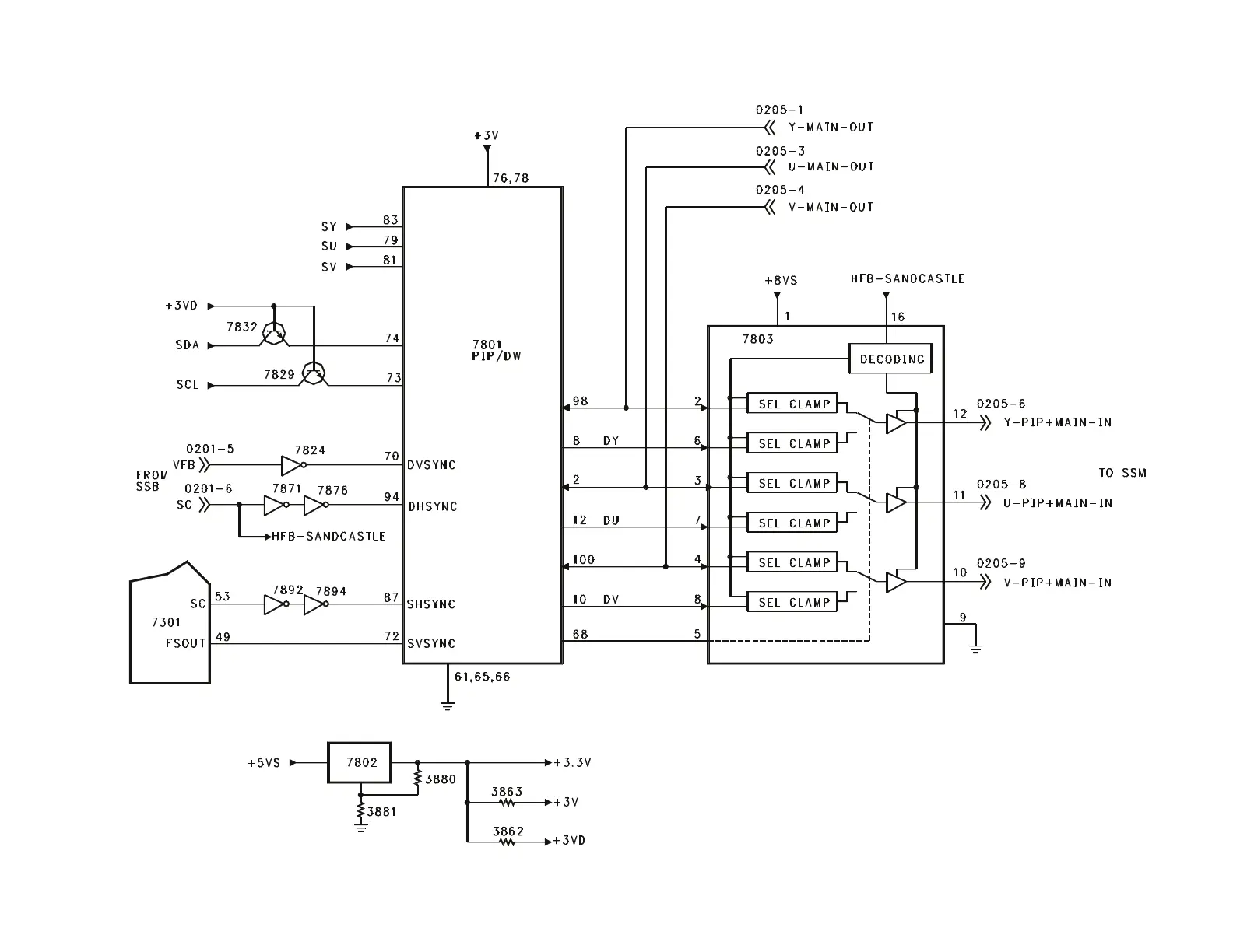
Figure 16 - PIP/Double Window Output
Page 21

Related product manuals