EasyManua.ls Logo

Philips L01.1U - Mono Carrier: Tuner IF

Philips L01.1U
106 pages
Print Icon
To Next Page IconTo Next Page
To Next Page IconTo Next Page
To Previous Page IconTo Previous Page
To Previous Page IconTo Previous Page
Loading...
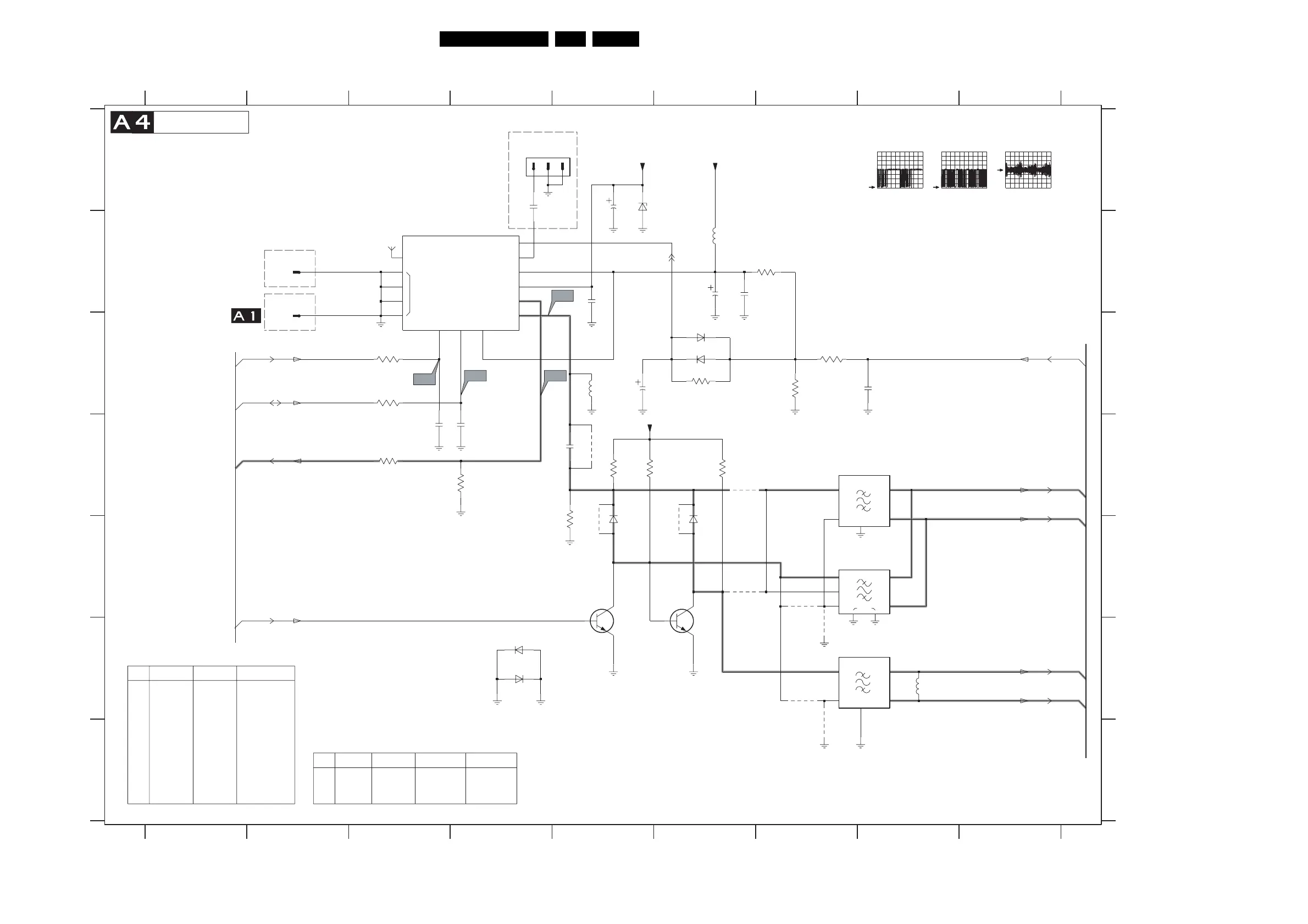
Circuit Diagrams and PWB Layouts
53L01.1U AC 7.
Mono Carrier: Tuner IF
CL 26532119_011.eps
161202
I01
0.1V / div DC
200µs / div
I02
0.1V / div DC
200µs / div
I04
1V / div DC
20µs / div
+5V ADC
IF
FM
AGC
TUNER
MT
AS SCL SDA
FM-ANT
+5V
VT
GND
100n
2007
G
0265 A4
0283 C2
0285 B2
1000 B3
1002 D7
1003 E7
1004 F7
2001 D3
123456789
123456789
A
B
C
D
E
F
G
A
B
C
D
E
F
2002 D3
2003 D5
2004 B5
2005 A5
2006 B6
2007 B6
2008 C5
2009 C7
2010 A4
3000 C3
3001 C3
3002 C6
3003 B7
3004 C7
3005 C7
3006 E5
3007 D5
3008 D5
3009 D6
2004
47n
3010 D3
3011 D4
4001 D5
4002 F7
4003 E6
4004 E7
4005 E6
4006 E5
4011 F7
4012 G7
5001 B6
5002 C5
5003 F8
6001 A5
6002 C6
6003 C6
6004 E5
6005 E6
6006 F4
6007 F4
7001 F5
7002 F6
9001 D6
1
2
3
3009
0265
1n0
2010
4011
3000
100R
6007
1
1002
10u
2005
470u
2006
2008
100u
4002
6003
6002
3008
JMP
*
*
A7-14
FOR EMC ONLY
*
*
TUNER IF
NAAPLNA (AP)ITEM
A5-24
RES
RES
*
A5-27
RES
A5-28
LA/AP-NTSC
1000
5001
5002
UV1356A
47u
820n
TEDH9-228
*
*
TO 0282
RES
RES
ITEM
Tuner
820n
5u6
UV1336
TEDH9-200A
47u
---
ENV56
TEDH9-200A
27u
820n
IF
4.3V
*
FM-RADIO ANTENNA
RES
*
*
A7-13
A5-29
*
A7-3
K7260
Jmp
Jmp
---
2K2
6K8
10n
2K2
RES
RES
*
*
4.9V
*
0V
*
5V
RES
A5-25
K2978
PDTC124ET
*
4.3V
0V
1003 K6274
2003
3006
3007
3008
4001
4002
4003
4004
AP-multi CH-multi NA/LA/AP-NTSC
1002
*
OF
34V5
*
*
FOR ITV ONLY
*
RES
A5-26
+
FM RADIO
(OPTIONAL)
Jmp
---
M1971
---
1SS356
PDTC124ET
F072
---
---
---
---
---
---
Jmp
Jmp
---
6004
7001
K7257
Jmp
1SS356
10n
2K2
6K8
2K2
---
---
Jmp
5002
3010
BZX79-C33
6001
2001
7002
5
6
78
9
4003
PS1316
1000
1
10
11
12
13
14
15
2
34
BA792
6004
3003
1K5
4005
I3
I4
I2
4006
0285
7001
3011
3006
3004
8K2
9001
3
4
5
1N4148
6006
1004
1
2
6005
4001
5001
2002
100R
3001
3002
2009
22n
5003
I1
8
1
IN
2
ING
4
O1
5
O2
10
SWI
1003
3
1N4148
4004
3007
4012
3005
100R
2003
10n
2
3
4
5
0283
SDA
SCL RF_AGC
SIF_1
SIF_2
COMB_BYPASS
VlotAux+5V
FM
+8V
VIF_2
VIF_1
VT_Supply
www.freeservicemanuals.info
22/11/2016
Published in Heiloo Holland

Related product manuals