EasyManua.ls Logo

Philips L01.1U - CRT Panel ECO SCAVEM

Philips L01.1U
106 pages
Print Icon
To Next Page IconTo Next Page
To Next Page IconTo Next Page
To Previous Page IconTo Previous Page
To Previous Page IconTo Previous Page
Loading...
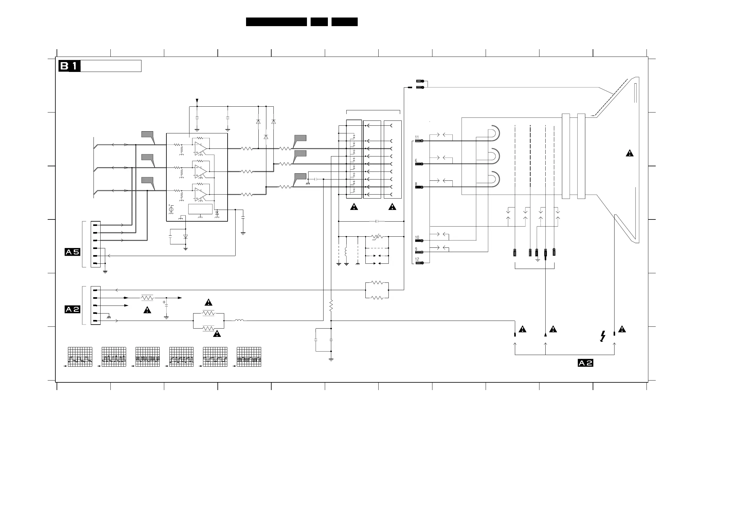
Circuit Diagrams and PWB Layouts
71L01.1U AC 7.
CRT Panel ECO SCAVEM
V16
50V / div DC
20µs / div
V15
50V / div DC
20µs / div
V14
50V / div DC
20µs / div
V13
10V / div DC
20µs / div
V12
10V / div DC
20µs / div
V11
10V / div DC
20µs / div
3k75
188k7
3k77
3k75
188k7
3k77
3k75
188k7
Vref
7V
PROTECTION
THERMAL
BC1
A1
Vref
Vdd
2.5V
3k77
A2
Vref
Vdd
BC2
A3
Vref
Vdd
BC3
Blue
Green
Red
V
34567891011
A
B
C
D
E
F
A
B
C
D
E
F
VG2 F9
0165 A7
0244 E1
0245 D1
0254-A B7
0255 B6
0256-A B6
1345 D6
CB
11
1234567891011
12
0255
1346 D6
2330 B3
2331 B4
2340 E3
2341 C5
2342 C4
2343 F6
2344 D3
2345 C6
2346 F5
3331 C4
3332 C5
3333 B4
3334 B5
3335 C4
GND_CRT
3336 B5
3340 E2
3341 E3
3342 E3
3343 E6
3344 E6
3345 D6
3346 E6
4341 D6
5341 D6
5342 E4
6331 B4
6332 D3
6333 B4
6335 B4
7330 B3
9341 D6
9345 D6
H1
9
6331
BAV21
2331
1n
CR
8
1
2
3
4
5
2343
3n3
H2
10
3334
CB
3344
33R
V13
9345
6335
BAV21
3341
H2
10
GND
12
BAV21
6333
680p
2346
4341
7
1n
2345
V11
3333
100R
140V
*
CRT
6V
TO
FROM LINE DEFLECTION
EHT
*
AQUADAG
NOT USED
OF
2V5
B2-67
GNDSS
B
*
G
FROM LOT, MAIN CHASSIS
CRT PANEL (ECO SCAVEM)
0243
*
5
FOCUS
2V5
2V5
0220
B2-68
B2-69
*
T0 CRT SOCKET
*
140V
OF
FROM RGB PROCESSING
1
1K
T0 CRT SOCKET
1K
TO
140V
7
CRT Sockets
*
1K
WIRE
R
9341
B
G
GND_CRT
+200VA
+200VA
5341
3336
5342
6332
5
3343
1K5
9
G1
11
H1
2342
1n
V16
G1
5
0254-A
G3
1
3342
G2
2341
1n5
3340
100R
7
V14
1345
V12
CG
6
G2
4
5
6
1346
0245
1
2
3
R
G
B
3332
2340
10u
0244
10
11
12
4
5
6
7
8
9
1
GND
12
OUT2 8
OUT3 7
Vdd
6
7330
TDA6107Q
BCI 5
4
GND
IN11
IN22
IN33
OUT1 9
0165
6
VG2
CG
100R
3331
3345
G3
0256-A
1
2344
33R
3346
2330
100n
8
V15
CR
100R
3335
EHT_INFO
FF
+200V
BC_INFO
+13V
R
CL 26532119_023.eps
111202
www.freeservicemanuals.info
22/11/2016
Published in Heiloo Holland

Related product manuals