EasyManua.ls Logo

Philips L01.1U - Side AV Panel + HP Panel (Slim)

Philips L01.1U
106 pages
Print Icon
To Next Page IconTo Next Page
To Next Page IconTo Next Page
To Previous Page IconTo Previous Page
To Previous Page IconTo Previous Page
Loading...
76L01.1U AC 7.
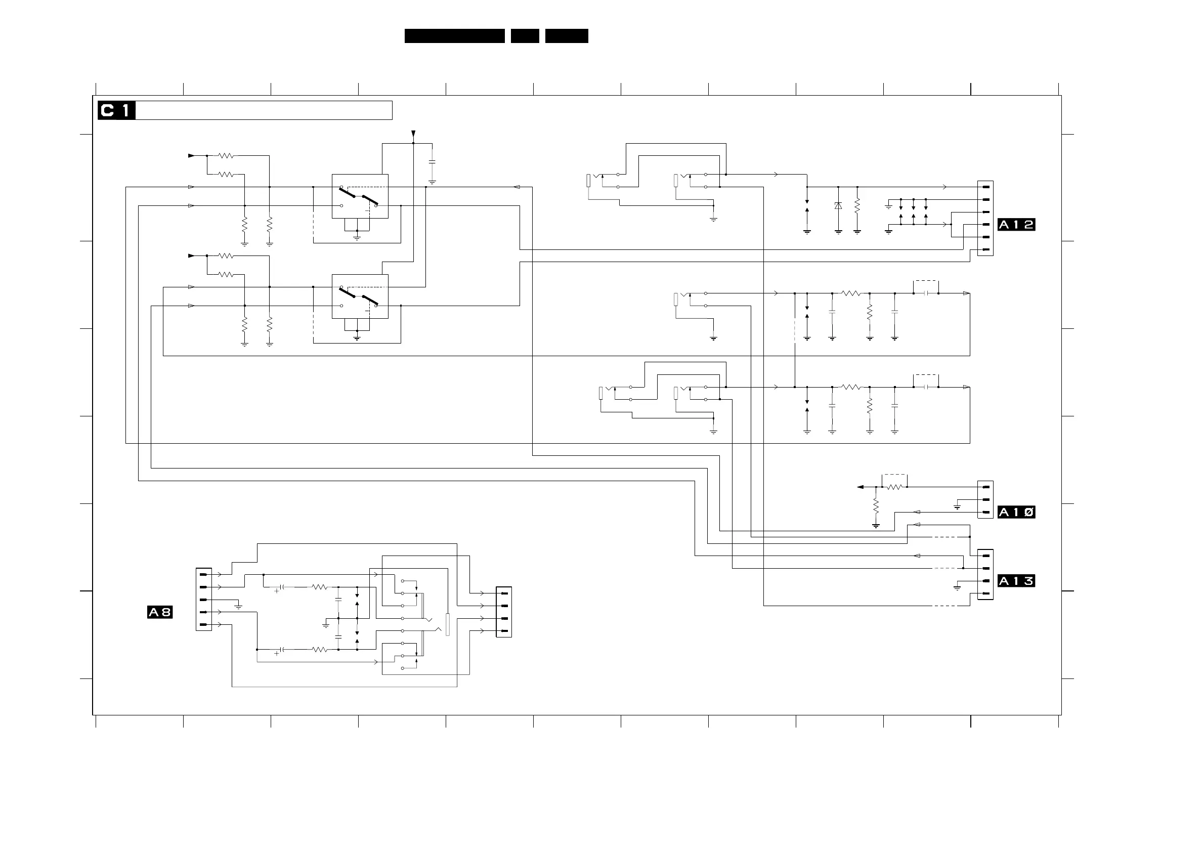
Circuit Diagrams and PWB Layouts
Side AV Panel + HP Panel (Slim)
*
*
9181
E
F
A
B
C
D
E
F
0232 E4
0250-A B7
0250-B D7
0250-C A7
1234567891011
1234567891011
A
B
C
D
4180
0251 A11
0254 E2
0255 E5
0277-A A6
0277-B D6
1810 D11
1811 E11
2171 C10
2172 B10
2173 B9
2174 C9
2176 F3
2177 F3
2178 F3
2179 E3
2180 B10
2181 C10
2802 A4
3150 C9
3151 C9
3152 B9
SG03
3153 B9
3156 E3
3157 F3
3158 A9
3801 D10
3802 E9
3814 A2
3815 A2
3816 A2
3817 A2
3818 B2
3819 B2
3820 B2
3821 B2
4170 C8
4180 E10
4817 A3
4819 B3
4820 D10
4821 B10
4822 C10
6161 A9
7802-B B4
7802-C A4
9181 E10
9182 F10
SG02 A9
SG03 C9
SG04 B9
SG06 F4
SG07 F4
SG08 A10
SG09 A10
SG10 A10
6161
1810
1
2
3
SG09
5
2174
0255
150R
2177
SG04
3153
2173
4
0250-B
*
GND
(SLIM)
TO
OF
0219
R-
0246
L+
470pF
*
Speakers
R+
RIGHT
SINGLE BOARD 12NC : 3139_123_55940_01
*
L+
MULTIPLE BOARD 12NC : 3139_123_55930_01
10uF
5V8
5V
OF
*
*
HEADPHONE
10uF
470pF
RES
SIDE AV PANEL + HP PANEL
1V6
*
To
RES
*
*
*
*
5V
TO
OF
TO
0229
OF
RES
L-
1811
L-
R-
R+
5V8
VIDEO IN
LEFT
BZX79-C6V8
TO
*
3151
0250-A
7
8
9
5
6
0250-C
1
2
3
SG08
SG10
9182
3156
2802
3152
3815
100K
2172
220R
3801
4170
0277-A
1K0
3802
1811
1
2
3
4
3820
100K
2180
2u2
2181
2u2
4820
3157
1
2
3
4
5
6
7
8
9
1
2
3
4
0232
Z15
SG06
HEF4053BT
E
6
S10
Vdd
16
Vee
78
Vss
Y02
Y11
4817
7802-B
6
E
9S
16
Vdd
7
Vee
8
Vss
5Y0
3Y1 4Z
7802-C
HEF4053BT
3158
75R
2171
330p
100K
3817
0277-B
3814
100K
2179
2178
SG02
4819
2176
100K
3816
100K
3818
0254
1
2
3
4
SG07
0251
1
2
3
4
5
6
47K
3150
3821
100K
100K
3819
4821
4822
+6V8B
L1_IN
L1A_IN
R1A_IN
R1_IN
+6V8B
+6V8
RFRONT_IN
LFRONT_IN
LFRONT_IN
RFRONT_IN
+6V8B
+6V8B
R1_IN
L1_IN
SRFront_IN
SLFront_in
COMB-SEL-CVBSO-AV2
CVBS1_IN
COMB-SEL-CVBSO-AV2
CL 26532119_025.eps
131202
www.freeservicemanuals.info
22/11/2016
Published in Heiloo Holland

Related product manuals