EasyManua.ls Logo

Philips PM 5167 - Service Manual; 1. Description of the Block Diagram

Philips PM 5167
Print Icon
To Next Page IconTo Next Page
To Next Page IconTo Next Page
To Previous Page IconTo Previous Page
To Previous Page IconTo Previous Page
Loading...
38
~
L;J
,...
__
+_.
1 I .
.+
1
___
_1
r-
~
- -
-~-
--
-
-
~
I
I r
-+
- - - - -
I-
- -
--
..
~-
.....
-'----l.,
1 1
I I
CURR.ENT
INTEGRA
T
OR
I
s~
IUMlf
(lUT
I
?
II
I'
1
r-
-.,--
----
--;---
-----OO
O\
P·~R"f\I~·r
c.;ONlflOL
INPUf
2
00.("
22
0
,..--,
..-n.
238
v
'
1'1
'--
--
--+--
--
-----
- -
00"
0
....
"
I
MAB630A
SINGLE
SH
01
M
OOE
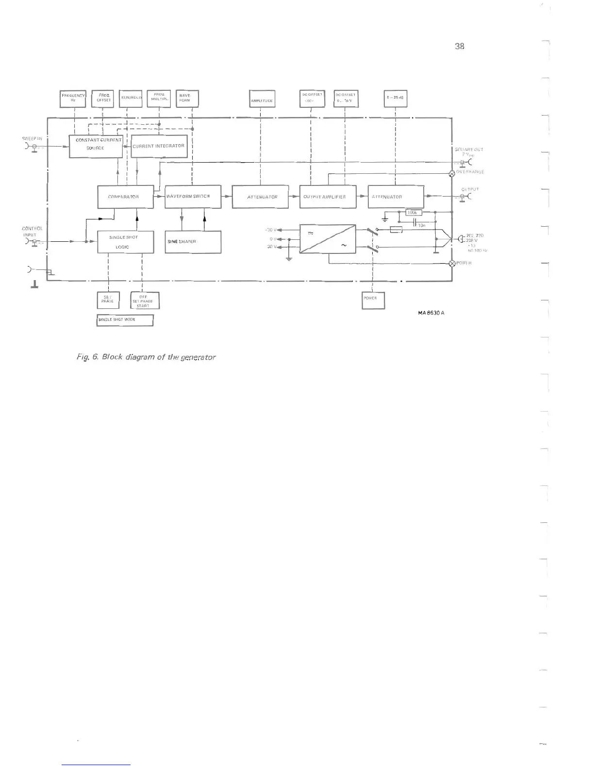
Fig.
6.
Block
diagram
of
the generator

Related product manuals