EasyManua.ls Logo

POLMAR Shark2 - Page 41

POLMAR Shark2
Print Icon
To Next Page IconTo Next Page
To Next Page IconTo Next Page
To Previous Page IconTo Previous Page
To Previous Page IconTo Previous Page
Loading...
41
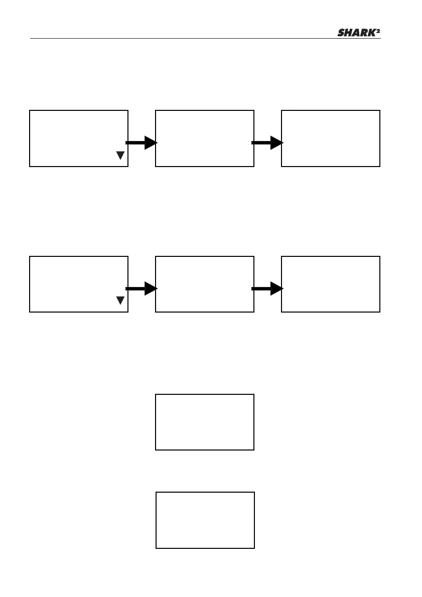
1.       

2. 

SETTINGS
>POS DISPLY
TIME DISPLY
TIME OFFSET
POS DISPLY
ON
> OFF
DISTRESS
27°34.1268 N
82°55.5587 W
356°12.6Kts
6.7.2.2 Visualizzazione dell’ora

1.       

2. -

SETTINGS
>POS DISPLY
TIME DISPLY
TIME OFFSET
TIME DISPLAY
> ON
OFF
DISTRESS
27°45.1234 N
122°36.5678 W
08:25 UTC
6.7.2.3 Visualizzazione dell’ora

1.       

2. -

TIME OFFSET
> ±02:30 Hrs
12:56 AM LOC.
6.7.2.4 OPZIONI DI FORMATO DELL’ORA

TIME FORMAT
> 12 Hr
24 Hr
12:56 AM LOC.





Table of Contents

Related product manuals