EasyManua.ls Logo

POLMAR Shark2 - Page 42

POLMAR Shark2
Print Icon
To Next Page IconTo Next Page
To Next Page IconTo Next Page
To Previous Page IconTo Previous Page
To Previous Page IconTo Previous Page
Loading...
42
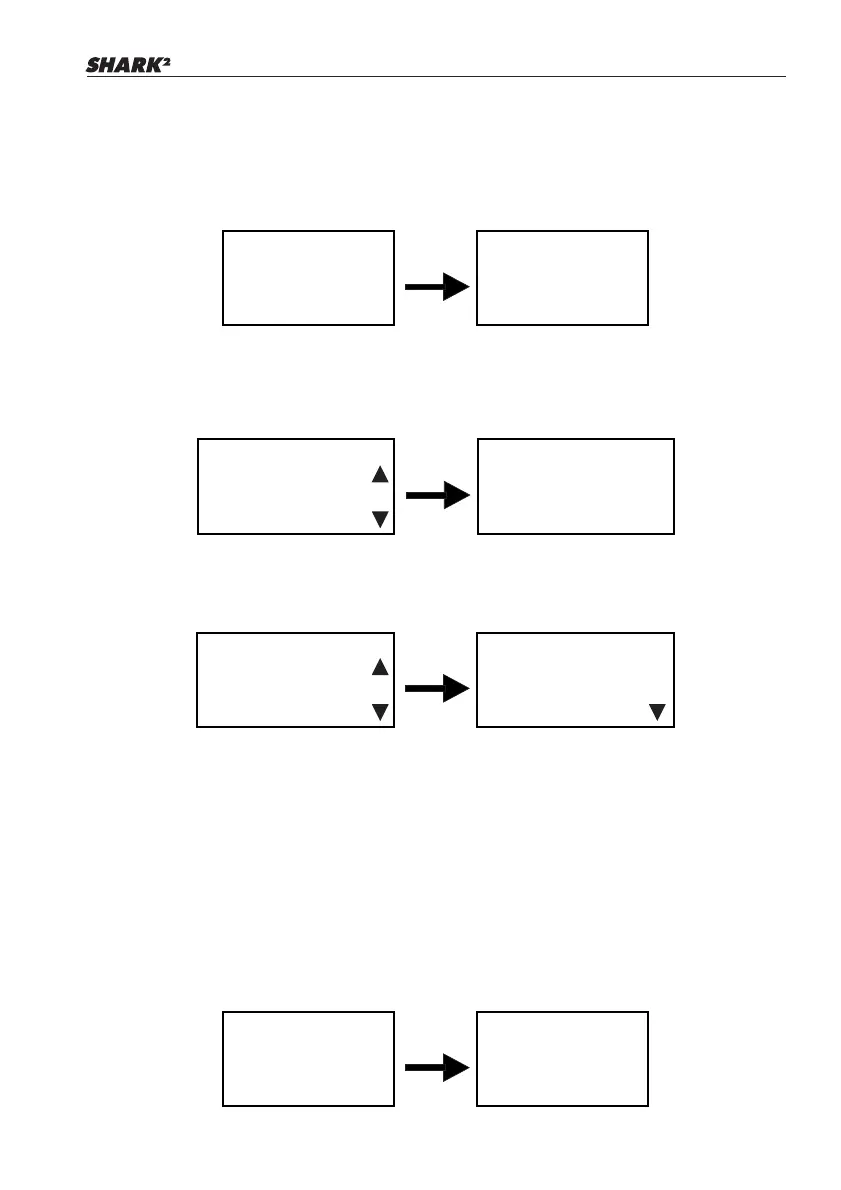
6.7.2.5 Opzioni di visualizzazione rotta/velocità (COG/SOG)
-

  

6.7.2.6 Allarme GPS
-

6.8 Impostazione radio


6.8.1 Visualizzazione e modica nome canale a video
        



6.8.1.1 Visualizzazione nome canale
1. 

2. 

COG/SOG
>ON
OFF
DISTRESS
27°34.1268 N
82°55.5587 W
356°12.6Kts
CH NAME
>DISPLAY
NAME
CH INFO
DISPLAY NAME
>ON
OFF
SETTINGS
TIME FORMAT
COG/SON
>GPS ALERT
GPS ALERT
>ON
OFF
MENU SELECT
LOCAL/DIST
GPS / TIME
>RADIO SETUP
RADIO SETUP
>CH NAME
RING VOLUME
KEY BEEP





Table of Contents

Related product manuals