EasyManua.ls Logo

POOLEX Silverline MINI - Page 35

POOLEX Silverline MINI
36 pages
Print Icon
To Next Page IconTo Next Page
To Next Page IconTo Next Page
To Previous Page IconTo Previous Page
To Previous Page IconTo Previous Page
Loading...
35
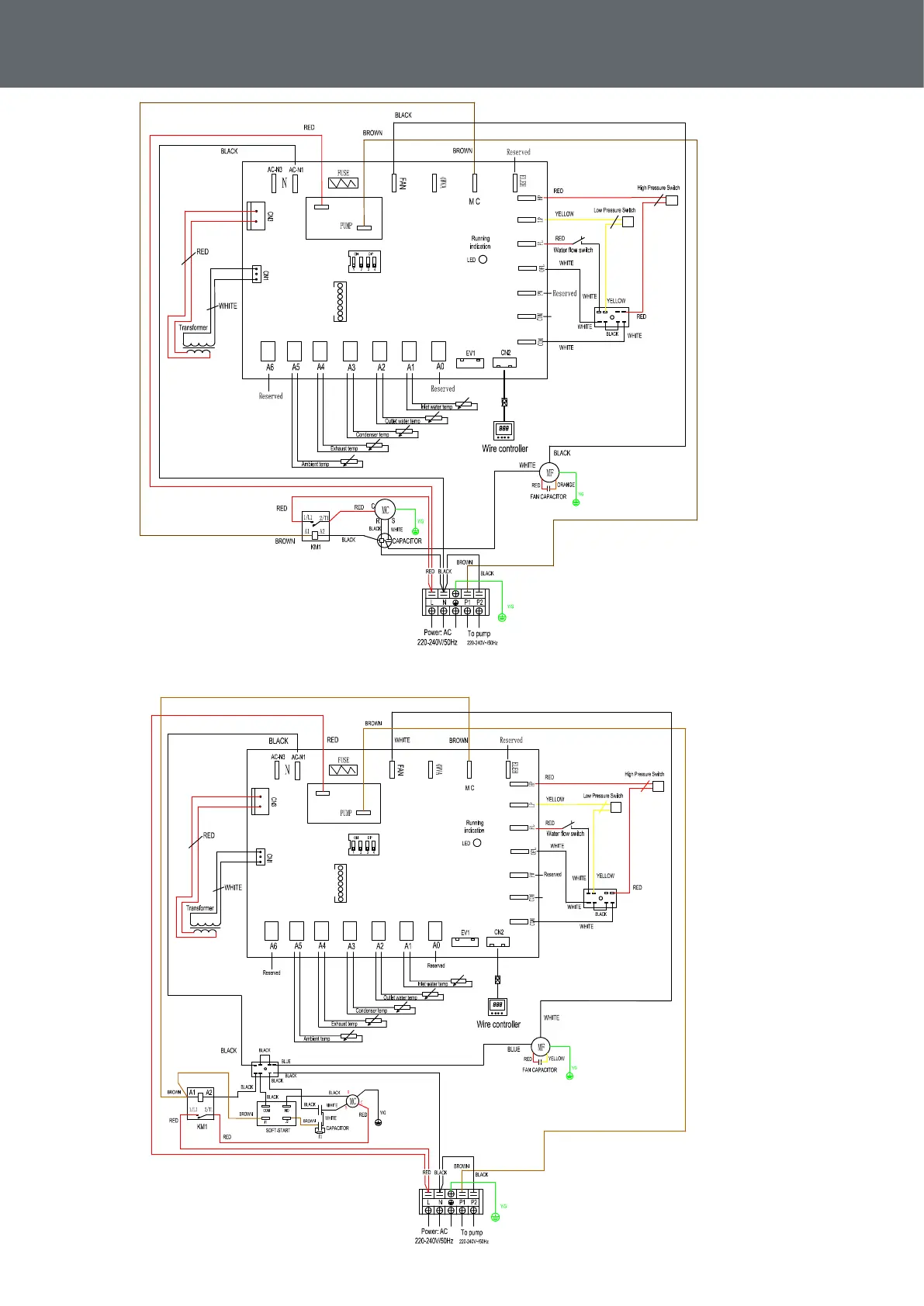
10. Appendices 10. Appendices
Poolex Silverline 120 / 150 / 180
Poolex Silverline 220

Related product manuals