EasyManua.ls Logo

ProMinent Dulcodes M - Page 10

ProMinent Dulcodes M
47 pages
Print Icon
To Next Page IconTo Next Page
To Next Page IconTo Next Page
To Previous Page IconTo Previous Page
To Previous Page IconTo Previous Page
Loading...
ProMinent
®
Page 10
A
B
B
A
B
A
B
A
B
A
B
A
B
A
B
A
B
A
B
A
B
A
B
A
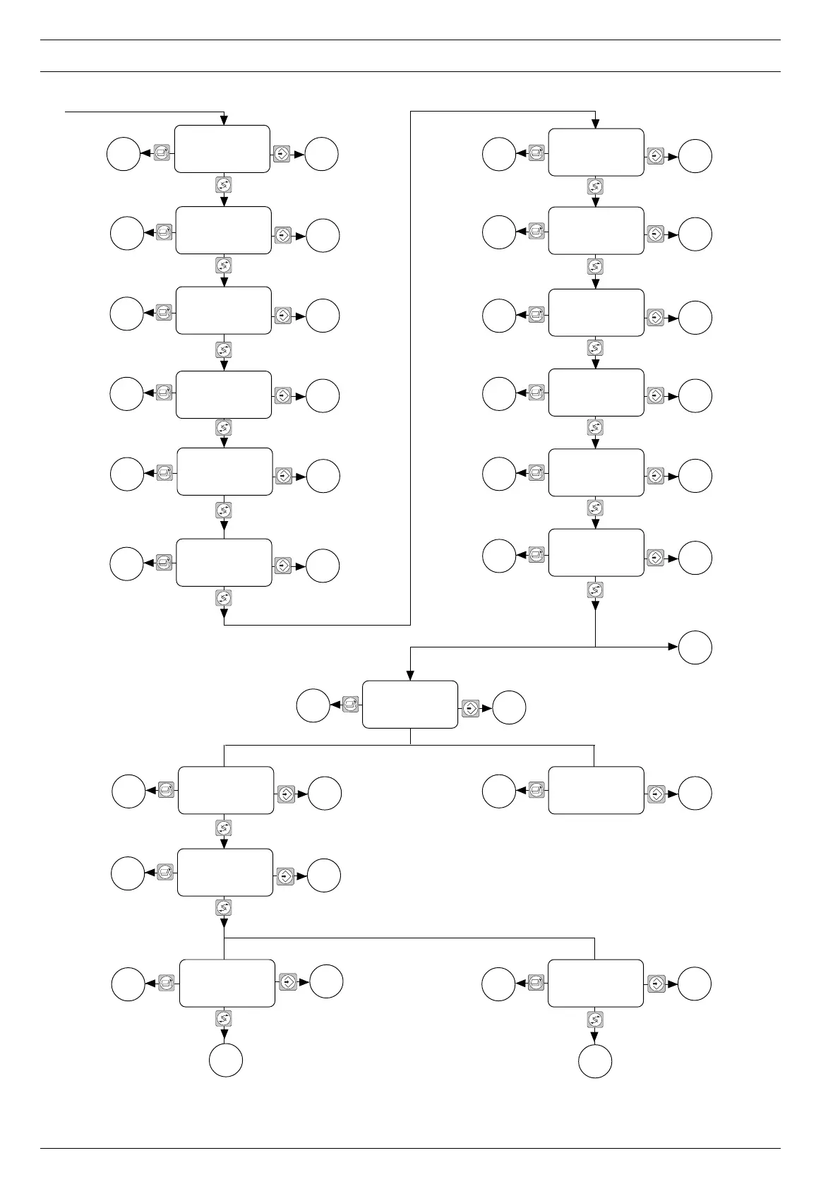
Oper. temp.
(min. xx °C)
(max. xx °C)
A
B
A
Control
xxx
B
A
B
A
Control
off
Control
on
B
A
B
A
Control
manual
A
A
External
control
XmA = yy%
20 mA = zzz%
only for equipment with
a conventional ballast
Controller
B
A
Control
xxx
Wiper interval
x.xx h:min
Start rinse duration
x min
Analogue output
x % = y mA
xxx % = yy mA
Display range
Trend display
xxx Day(s)
Max. rinsing time
xx min
Max. free rinse
duration
x:xx h:min
Lamp hours
xx h
Lamp turn-ons
xx
Minimum
Line voltage
xxx V
Pause on
pause contact
xxx
Operating hours
xx h
Turn-ons
xx
Lamp post-burning
Zeit x min

Table of Contents

Related product manuals