EasyManua.ls Logo

ProMinent Dulcodes M - Operating Status Display and Parameter Setting

ProMinent Dulcodes M
47 pages
Print Icon
To Next Page IconTo Next Page
To Next Page IconTo Next Page
To Previous Page IconTo Previous Page
To Previous Page IconTo Previous Page
Loading...
ProMinent
®
Page 9
Controller
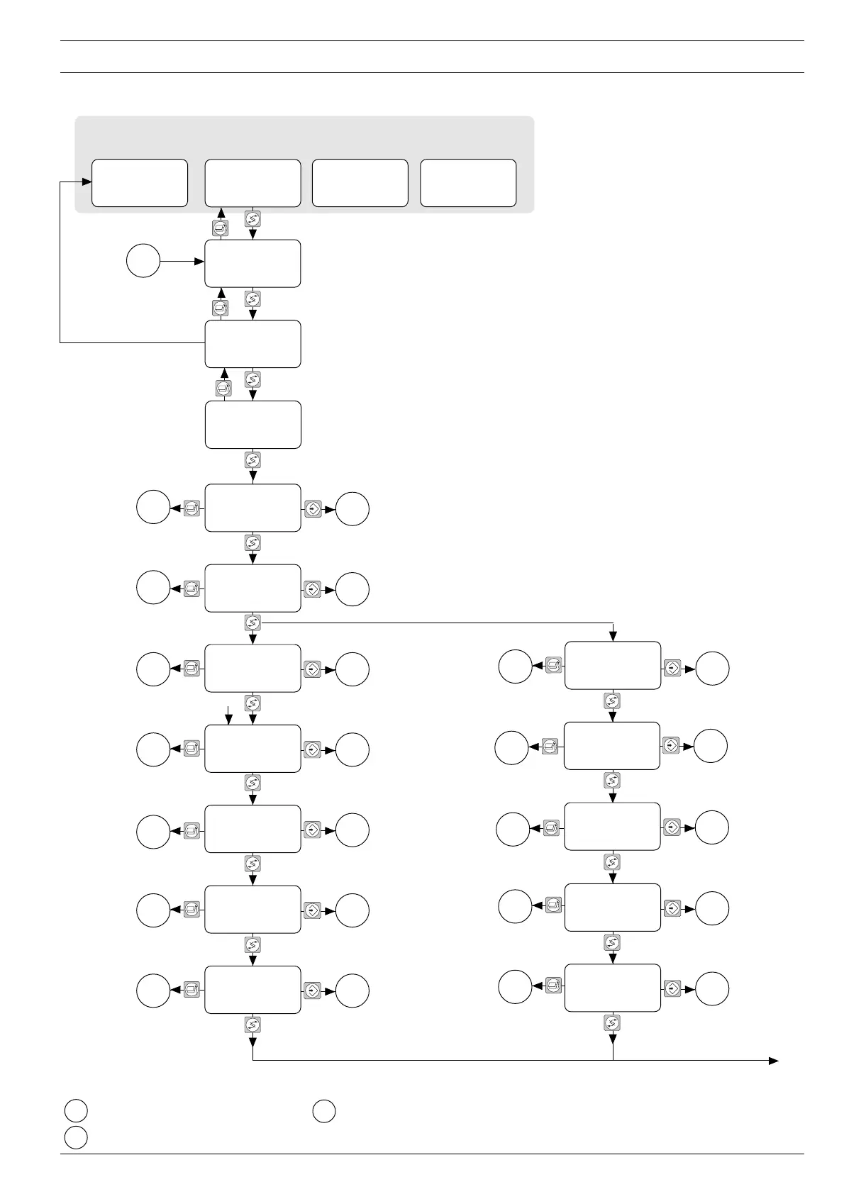
4.3 Operating Status Display and Parameter Setting
B
A
B
A
B
A
Control manual
Setpoint = xxx %
Safety threshold
-xx [%]
below setpoint
Warning threshold
-xx [%]
below setpoint
100 %
Perfor. xx,x KW
Temp xx °C
Start wiper cycle?
Trend display
A
Language
xxxxx
Change access
code
A
A
C
B
Version xxx
only systems with anelectrical ballast
Control off Control on
xxx %
Cal.-Faktor =
x,xxx
Time x:xx m
xx %
Safety threshold
xx %
Warning threshold
Sensor signal
displayed
in: x
A
A
A
A
A
B
B
B
B
B
100 %
Runtime xxx h
Turn-ons xxx mal
100 %
Setpoint:
xx %
Lamp perfor. xx.x kW
(min. x.x kW)
(max. x.x kW)
Jumps to “Change Access code” mode
Returns to trend display automatically Jumps to programming mode
Standard-Displays
C
A
xxx %
Cal.-Faktor =
x,xxx
Time x:xx m
A
B
A
B
Sensor signal
displayed
in: x
100 %
Current x,x A
Temp xx °C
Operating mode
Control on
Display appears only in
manual control mode
B
only systems with a
conventional ballast
This display can only be changed if
system is switched on
Returns to standard display
automatically
Display appears only when
system is running
This display can only be changed if
system is switched on
Display appears only when
system is running
This display can only be changed
if system is switched on
Display appears only when
system is running
This display can only be changed
if system is switched on

Table of Contents

Related product manuals