EasyManua.ls Logo

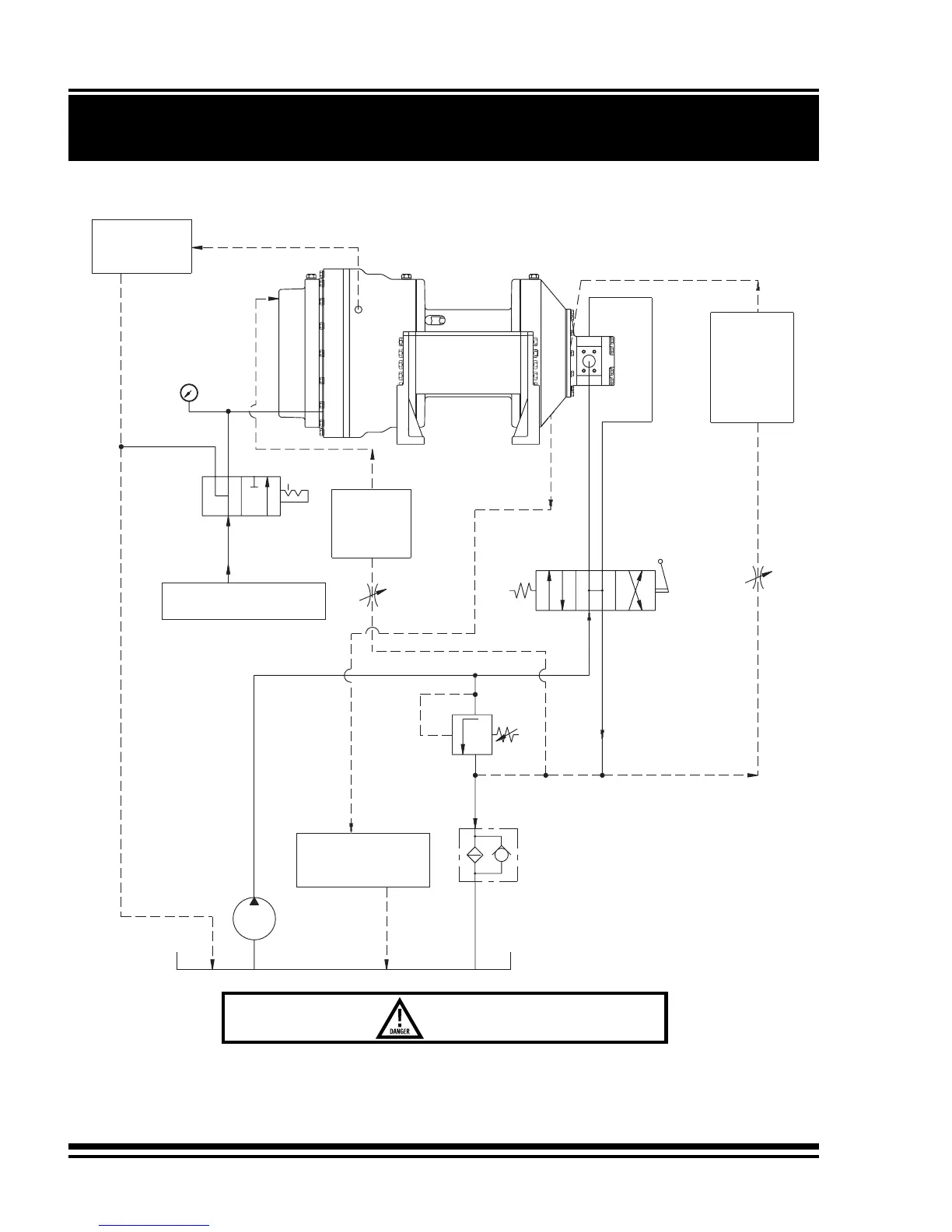
Pullmaster M50 - Typical Hydraulic Circuit

Default Icon
44 pages
Print Icon
To Next Page IconTo Next Page
To Next Page IconTo Next Page
To Previous Page IconTo Previous Page
To Previous Page IconTo Previous Page
Loading...
PAGE 8 323 REV.030624
EMERGENCY FREE FALL:
HC-M50-X-86-XD-B
RE-ENGAGING FREE FALL CLUTCH WHILE LOAD IS DROPPING
CAUSES SHOCK LOADS AND WILL LEAD TO CABLE FAILURE,
PROPERTY DAMAGE, SEVER INJURY OR DEATH. INTERLOCK
HYDRAULIC CONTROL TO PREVENT RE-ENGAGING FREE FALL
CLUTCH WHILE LOAD IS DROPPING.
DANGER
TYPICAL HYDRAULIC CIRCUIT
PRESSURE GAUGE
0-1000 PSI
FREEFALL
CIRCULATION
RETURN
FREEFALL CLUTCH RELEASE
750 PSI (52 BAR)
BRAKE CIRCULATION
RETURN (DIRECT TO
RESERVOIR)
BRAKE
CIRCULATION
SUPPLY
5 USGPM
(19 L/MIN)
EXTERNAL
CIRCULATION
MODELS ONLY
FREEFALL
CIRCULATION
SUPPLY
2 USGPM
(8 L/MIN)
HYDRAULIC
PUMP
RESERVOIR
FILTER
PRESSURE
RELIEF VALVE
CONTROL VALVE
(MOTOR SPOOL)
4-WAY SPRING
RETURN TO CENTER

Related product manuals