EasyManua.ls Logo

Quasimidi POLYMORPH - Page 68

Quasimidi POLYMORPH
69 pages
Print Icon
To Next Page IconTo Next Page
To Next Page IconTo Next Page
To Previous Page IconTo Previous Page
To Previous Page IconTo Previous Page
Loading...
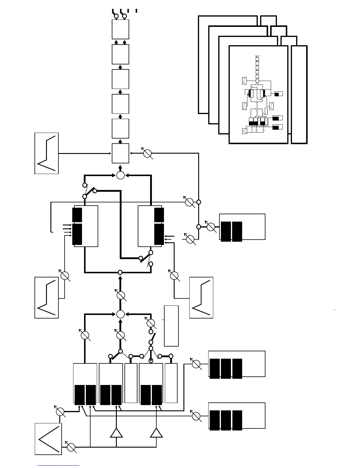
S
y
n
t
h
e
s
i
s
O
v
e
r
v
i
e
w
Wave
Wave
Wave
Wave
Wave
Wave
Tune
Tune
Tune
Rate
Rate
Rate
Delay
Delay
OSC1
C
U
T
O
F
F
R
E
S
L
O
W
P
A
S
S
C
U
T
O
F
F
R
E
S
H
I
G
H
P
A
S
S
A
M
P
D
I
S
T
E
Q
F
x
1
F
x
2
P
A
N
O
U
T
1
2
3
4
O
u
t
p
u
t
M
o
d
e
E
G
2
E
G
3
E
G
4
P
W
M
-
E
G
a
m
o
u
n
t
P
i
t
c
h
-
E
G
a
m
o
u
n
t
E
G
1
A
AA
D
DD
S
SS
R
RR
L
e
v
e
l
1
Invert
Invert
HPF-ENV MOD
EG2
EG3
LFO3
LFO3
DYN
DYN
KEY
S
W
:
S
E
R
.
/
P
A
R
.
L
P
F
-
E
N
V
M
O
D
D
e
p
t
h
D
e
p
t
h
D
e
p
t
h
L
F
O
3
-
>
V
C
A
a
m
o
u
t
L
F
O
3
>
L
P
F
a
m
o
u
t
Level2
V
C
P
-
D
r
i
v
e
L
F
O
3
>
C
P
F
a
m
o
u
n
t
L
e
v
e
l
3
0
=
O
S
C
3
O
f
f
=
1
6
V
O
I
C
E
M
O
D
E
2
4
d
B
/
1
2
d
B
1
2
d
B
OSC2
OSC3
LFO1
(PWM)
LFO2
(FM)
LFO3
(VCF)
(VCA)
NOISE
EXT-IN
++
A D
S
Y
N
T
H
E
S
I
Z
E
R
4
S
Y
N
T
H
E
S
I
Z
E
R
1
S
E
T
U
P
S
E
Q
U
E
N
Z
E
R
1
S
Y
N
T
H
E
S
I
Z
E
R
2
S
Y
N
T
H
E
S
I
Z
E
R
3
W
a
v
e
W
a
v
e
W
a
v
e
W
a
v
e
W
a
v
e
W
a
v
e
T
u
n
e
T
u
n
e
T
u
n
e
R
a
te
R
a
te
R
a
te
D
e
la
y
D
e
la
y
O
S
C
1
C
U
T
O
F
F
R
E
S
L
O
W
P
A
S
S
C
U
T
O
F
F
R
E
S
H
I
G
H
P
A
S
S
A
M
P
D
I
S
T
E
Q
F
x
1
F
x
2
P
A
N
O
U
T
1
2
3
4
O
u
tp
u
t
M
o
d
e
E
G
2
E
G
3
E
G
4
P
W
M
-E
G
a
m
o
u
n
t
P
i
tc
h
-E
G
a
m
o
u
n
t
E
G
1
A
AA
D
DD
S
SS
R
RR
L
e
v
e
l1
I
n
ve
r
t
In
ve
r
t
H
P
F
-E
N
V
M
O
D
E
G2
EG3
LFO3
LFO3
DYN
DYN
KEY
S
W
:
S
E
R
.
/
P
A
R
.
L
P
F
-
E
N
V
M
O
D
D
e
p
t
h
D
e
p
t
h
D
e
p
t
h
L
F
O
3
-
>
V
C
A
a
m
o
u
t
L
F
O
3
>
L
P
F
a
m
o
u
t
L
e
v
e
l2
V
C
P
-D
ri
v
e
L
F
O
3
>
C
P
F
a
m
o
u
n
t
L
e
v
e
l3
0
=
O
S
C
3
O
ff
=
1
6
V
O
I
C
E
M
O
D
E
24
d
B
/
1
2
d
B
2
4
d
B
/
1
2
d
B
O
S
C
2
O
S
C
3
L
F
O
1
(P
W
M
)
L
F
O
2
(F
M
)
L
F
O
3
(V
C
F
)
(
V
C
A
)
N
O
I
S
E
E
X
T
-
I
N
++
A
D

Table of Contents