EasyManua.ls Logo

Rabbit 2000 - Page 17

Rabbit 2000
230 pages
Print Icon
To Next Page IconTo Next Page
To Next Page IconTo Next Page
To Previous Page IconTo Previous Page
To Previous Page IconTo Previous Page
Loading...
User’s Manual 11
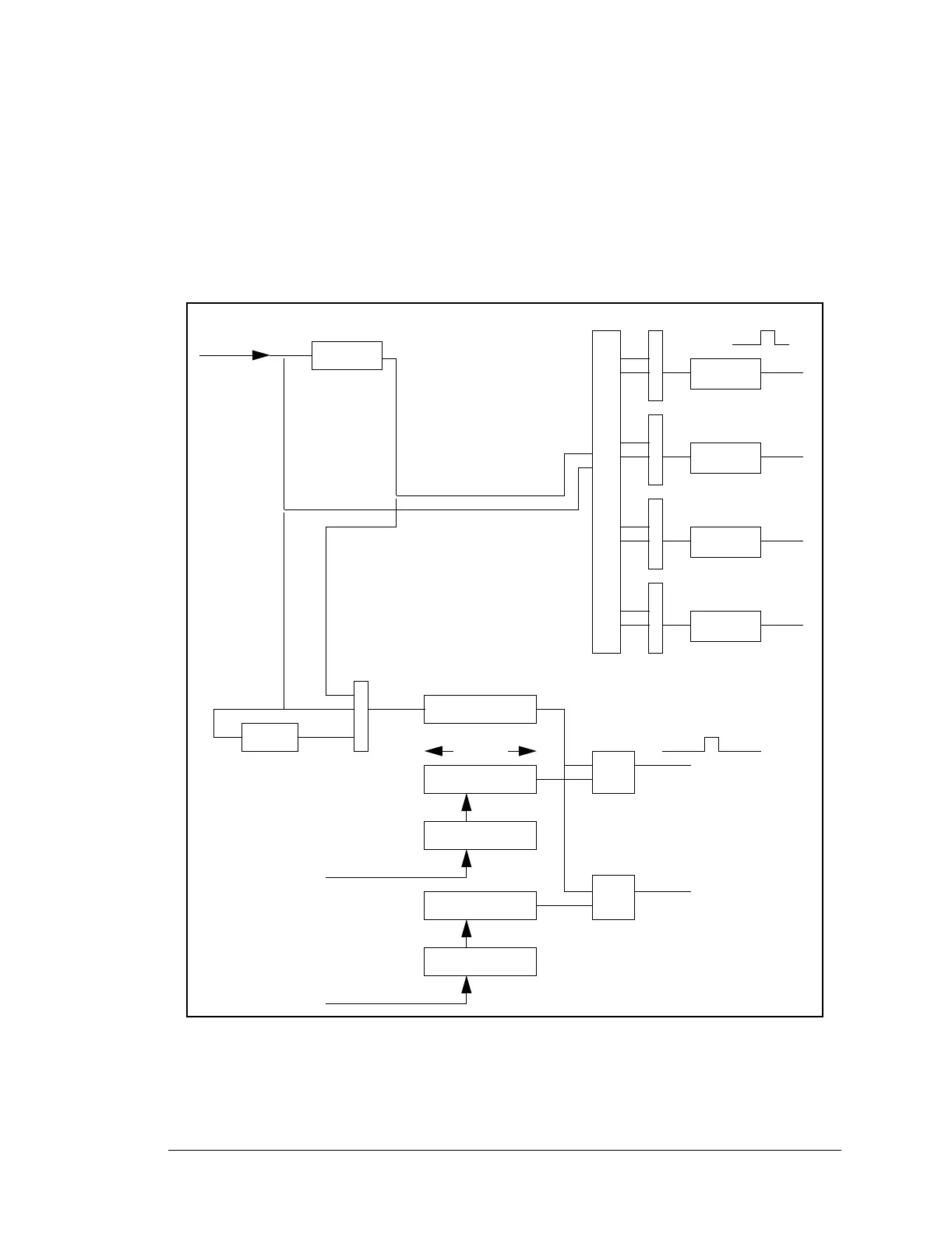
counter that can be read but not written. There are two 10-bit match registers and compar-
ators. If the match register matches the counter, a pulse is output. Thus the timer can be
programmed to output a pulse at a predetermined count in the future. This pulse can be
used to clock the timer-synchronized parallel-port output registers as well as cause an
interrupt. Timer B is convenient for creating an event at a precise time in the future under
program control.
Figure 2-3 illustrates the Rabbit timers.
Figure 2-3. Rabbit Timers
A1
perclk/2
A4
A5
A6
A7
Timer A System
10-bit counter
match reg
match reg
compare
Timer B System
next match
next match
10 bits
Timer_B1
Timer_B2
f/8

Table of Contents

Other manuals for Rabbit 2000