EasyManua.ls Logo

REFU REFUsol 08K - Function

REFU REFUsol 08K
65 pages
Print Icon
To Next Page IconTo Next Page
To Next Page IconTo Next Page
To Previous Page IconTo Previous Page
To Previous Page IconTo Previous Page
Loading...
REFU Elektronik GmbH REFUsol 08K ... 23K 55
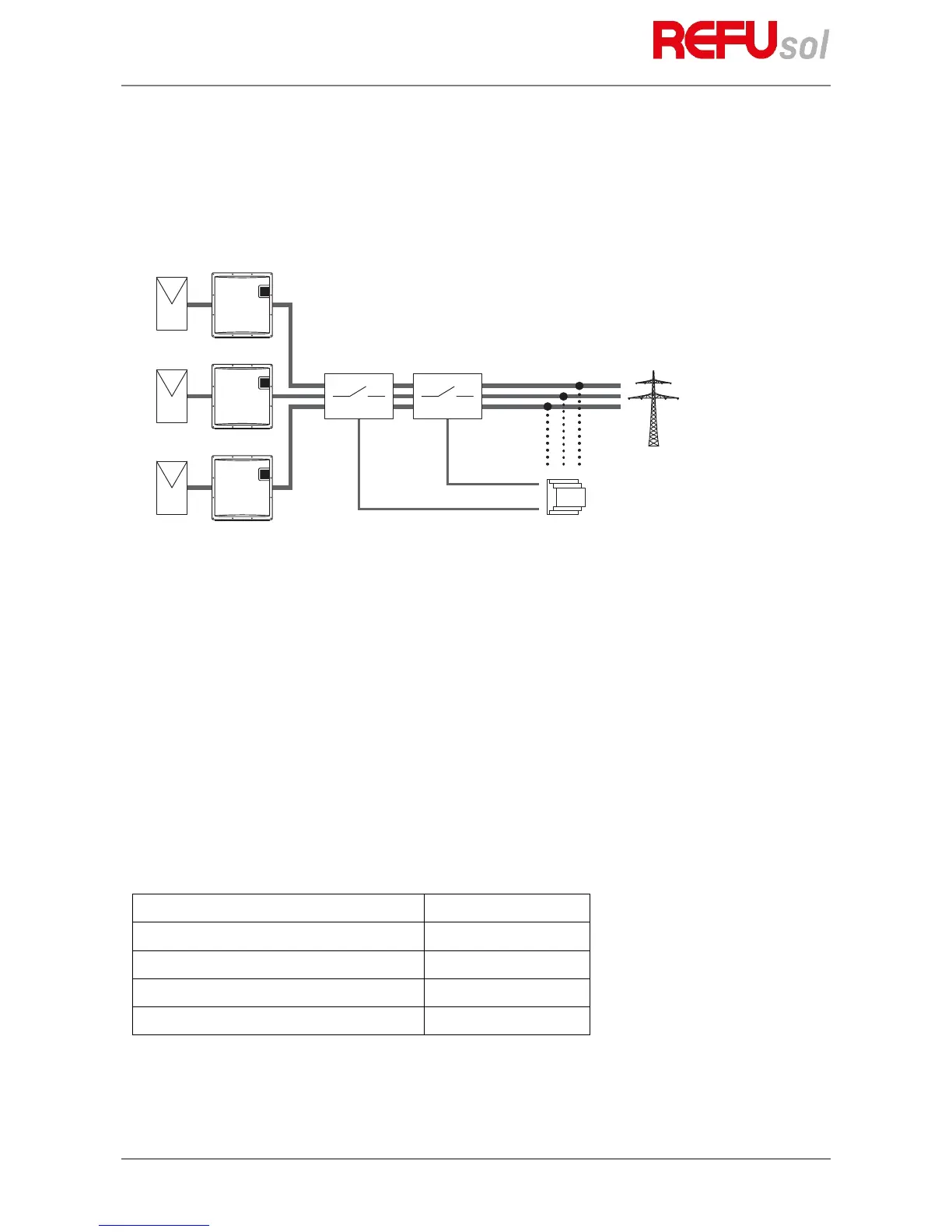
Depending on local connection, installation instructions and the selected line voltage level either the internal
grid protection relay can be used with section switch, or an external grid protection relay must be used with
section switch also.
It is also possible to combine the internal to the external grid protection relay.
2
3
4
6
5 7
1
1
1
1 Photovoltaic modules
2 Solar Inverter
3 Three phase, redundant section switch
4 Control line
5 Grid measurement
6 Grid protection device
7 Public grid
8.2.2
Function
The internal section switches of the inverter can be controlled by an external signal.
At a signal voltage between 7.5 and 10 V the inverter feeds into the grid. If the signal voltage falls below 7.5 V,
an error message will occur and the inverter will stop to work within the configured switch of time.
Nominal voltage
10 VDC
Voltage (operation)
7.5 … 10 VDC
Voltage (Stop)
0 … 7.5 VDC
Standard switch-off time inverter
50 ms
Switch-off time range
50 ms … 100 ms

Table of Contents

Related product manuals