EasyManua.ls Logo

Renesas V850 Series - Page 25

Renesas V850 Series
186 pages
To Next Page IconTo Next Page
To Next Page IconTo Next Page
To Previous Page IconTo Previous Page
To Previous Page IconTo Previous Page
Loading...
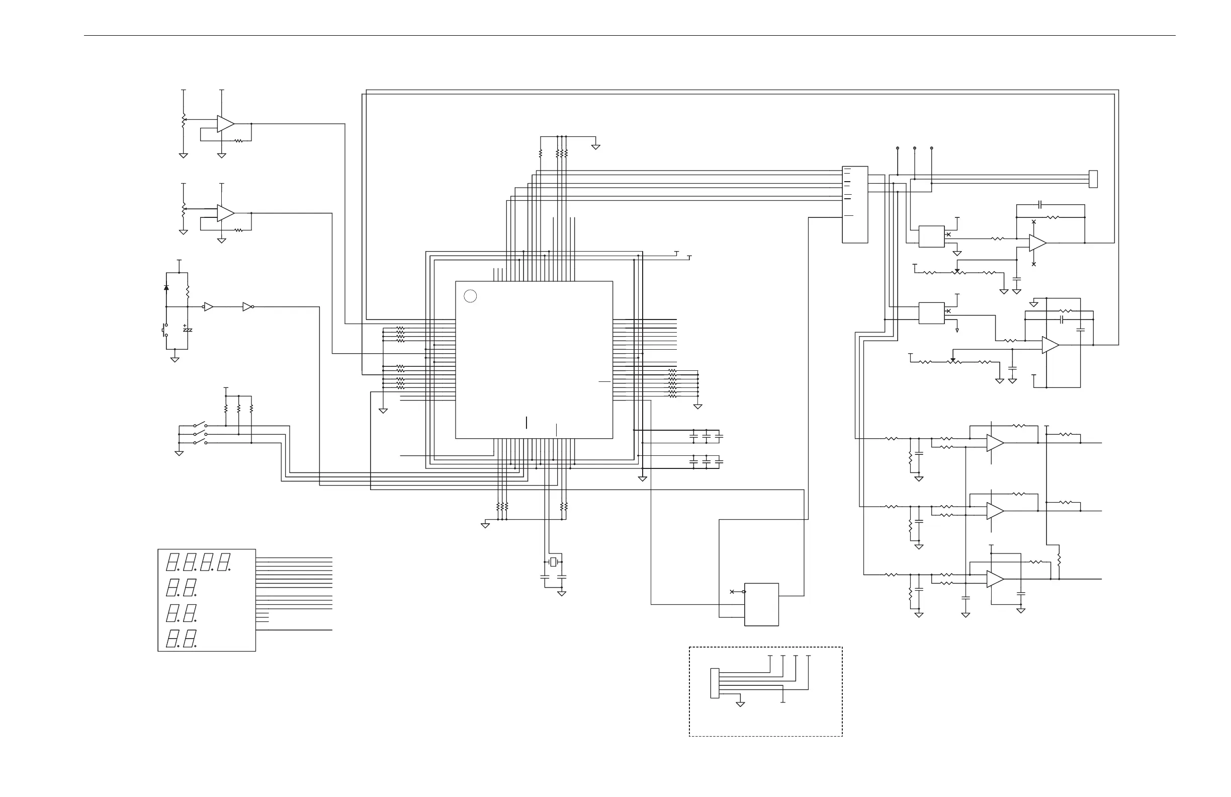
CHAPTER 2 HARDWARE CONFIGURATION
Application Note U17209EJ1V0AN
25
Figure 2-4. Circuit Diagram of V850E/IA3
RESET
RESET
SW
Speed
Cont.
Watch Dog & Error
POWER
Comp.
Ref.
FLMD0
[U] [V]
[MOT OUT]
W
[W]
U
V
Mot_UH
Mot_UL
Mot_VH
Mot_VL
Mot_WH
Mot_WL
Velocity
WD_CLR
LED_Seg1
LED_Seg2
LED_Seg3
LED_Seg4
LED_Seg5
LED_Seg6
LED_Seg7
LED_Seg8
LED_Dig1
LED_Dig2
LED_Dig3
LED_Dig4
LED_WE
LED_Seg1
LED_Seg2
LED_Seg3
LED_Seg4
LED_Seg5
LED_Seg6
LED_Seg7
LED_Seg8
LED_Dig1
LED_Dig2
LED_Dig3
LED_Dig4
LED_WE
I_U
I_V
V_U
V_V
V_W
V_U
V_V
V_W
+7V+5V
+5V
+5V
+12V +7V
-7V
+5V +3.3V
+5V
+2.5V
+7V+5V
AGND
+12V
+12V
+12V
+12V
+12V
+12V
+5V
R2
2.2K
+
-
U1A
LM324
3
2
1
4
VR1A
10K
4
3
C4
47uF
SW1
U4A
74ACT14
12
R11
10K
D1
R32
10K
U4B
74ACT14
34
J2
CON6
1
2
3
4
5
6
C7
0.1uF
C8
0.1uF
C9
0.1uF
C11
0.1uF
rpm
KHz
uSEC
uSEC
7SEGLED1
7SEG_LEDx8
E
5
D
4
C
3
DP
8
B
2
A
1
F
6
G
7
DG1
10
DG2
11
DG3
12
DG4
13
DG5
14
DG6
15
DG7
16
WE
18
U6A
WDT
ERR
3
W_CLR
2
CLK
1
WDO
13
SW2
SW_CW
SW3
SW_CCW
SW4
SW_STOP
R33
10K
R34
10K
R43 10K
R44 10
R31 10K
R30 10K
R29 10K
R27 10K
R4 10K
R5 10K
R6 10K
U3
uPD70F3184GC
ANI00
1
ANI01
2
P70/ANI20
3
P71/ANI21
4
P72/ANI22
5
P73/ANI23
6
AVDD
7
AVSS
8
CMPREF
9
AVSS
10
AVDD
11
P74/ANI24
12
P75/ANI25
13
ANI10
14
ANI11
15
ANI12
16
ANI13
17
P00/INTP0/TOQ0OFF
18
P02/INTP2/TOP2OFF
19
P03/INTP3
20
P04/INTP4/ADTRG0
21
P05/INTP5/ADTRG1
22
P06/INTP6
23
P07/INTP7
24
VDD
25
VSS
26
P40/SIB0
27
P41/SOB0
28
P42/SCKB0
29
EVDD
30
EVSS
31
CVDD
32
X2
33
X1
34
CVSS
35
RESET
36
P43/TOP00/TIP00
37
P44/TOP01/TIP01
38
VSS
39
VDD
40
P30/RXDA0
41
P31/TXDA0
42
P32/SIB1/RXDA1
43
P33/SOB1/TXDA1
44
P34/SCKB1
45
P35/TIUD10/TO10
46
P36/TCUD10
47
P37/TCLR10
48
PDL0
49
PDL1
50
PLLSIN
80
P17/TOP21/TIP21
79
P16/TOQ00/TIP20
78
P15/TOQ0B3/TRGQ0
77
P14/TOQ0T3/EVTQ0
76
VDD
51
VSS
52
PDL2
53
PDL3
54
PDL4
55
PDL5/FLMD1
56
PDL6
57
PDL7
58
PDL8
59
PDL9
60
PDL10
PDL11
62
PDL12
63
PDL13
64
PDL14
65
PDL15
66
P13/TOQ0B2/TIQ00
75
EVDD
74
EVSS
73
P12/TOQ0T2/TIQ03/TOQ03
72
P11/TOQ0B1/TIQ02/TOQ02
71
P10/TOQ0T1/TIQ01/TOQ01
70
FLMD0
69
VDD
68
VSS
67
R1
2.2K
U1B
LM324
5
6
7
4
VR1B
10K
51
2
4MHz
C15
15pF
C16
15pF
R24 10K
R13 10K
R14 10K
R15 10K
R16 10K
R20 10K
R22 10K
R26 10K
R28 10K
R3 10K
R46 10K
R47 10K
R45 10K
C12
0.1uF
C13
0.1uF
R25 10K
R23 10K
R21 10K
TP3
LC-2-G
1
TP1
LC-2-G
1
TP2
LC-2-G
1
J1
CN 3P
1
2
3
MOT_DRV
HU
1
LU
2
HV
3
LV
4
HW
5
LW
6
ERR
U2
7
OU
8
OV
9
OW
R10
2.2K
R9
10K
C3
0.01uF film
C5
0.1uF
C1
0.01uF film
C2
0.1uF
R12
100K
R17
22K
+
-
U1C
LM324
10
9
8
411
+
-
U1D
LM324
12
13
14
411
CT1
HPS-3-AS
+12V
1
NC
2
OUT
3
GND
4
IN+
5
IN-
6
CT2
HPS-3-AS
+12V
1
NC
2
OUT
3
GND
4
IN+
5
IN-
6
R7
100K
VR2
1K
R8
22K
R19
2.2K
R18
10K
C6
0.1uF
VR3
1K
+
-
U5A
LM339
7
6
1
312
R38
10K
R39
10K
R35
1M
R40
10K
C10
0.1uF
R37
100K
+
-
U5B
LM339
5
4
2
312
R49
10K
R50
10K
R41
1M
R51
10K
C14
0.1uF
R48
100K
+
-
U5C
LM339
9
8
14
R55
10K
R56
10K
R53
1M
R57
10K
C17
0.1uF
R54
100K
C18
0.1uF
R36
4.7K
R42
4.7K
R52
4.7K
C19
0.1uF
312
10
61
K
11
1
2 1
+
-
11

Table of Contents