EasyManua.ls Logo

Riello MSM 15 - UPS Usage; Description of UPS Function

Riello MSM 15
59 pages
Print Icon
To Next Page IconTo Next Page
To Next Page IconTo Next Page
To Previous Page IconTo Previous Page
To Previous Page IconTo Previous Page
Loading...
USE
DESCRIPTION
The purpose of a UPS is to ensure a perfect power supply voltage for the devices connected to it irrespective of whether mains
power is present or not. Once connected and powered, the UPS generates a sinusoidal alternating voltage with a stable
amplitude and frequency, irrespective of the changes and/or variations occurring on the electricity network. For as long as the
UPS receives energy from the mains, the batteries are kept charged under the control of the multiprocessor board. This board
also controls continuously the amplitude and frequency of the mains voltage, the amplitude and frequency of the voltage
generated by the inverter, the load applied, the internal temperature and the state of efficiency of the batteries.
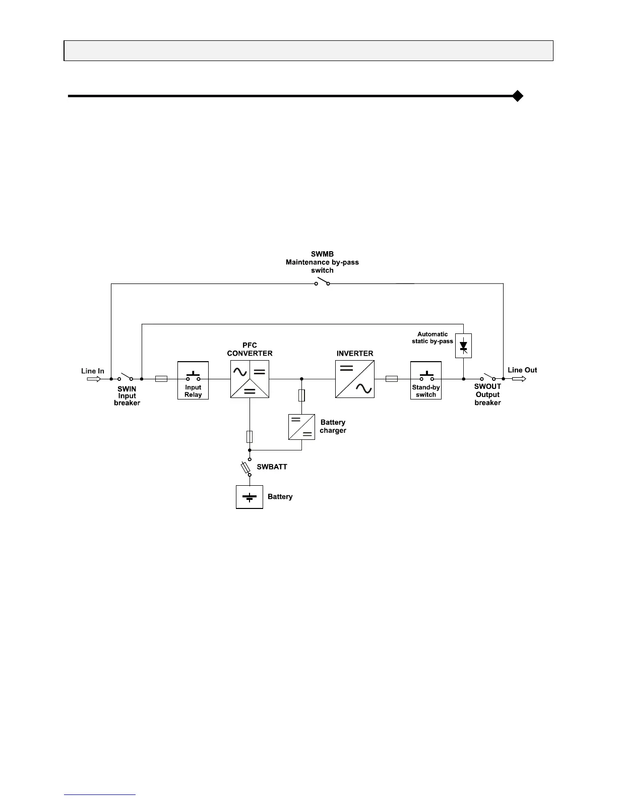
The block diagram below shows each of the parts that make up the UPS.
Block diagram of the UPS
IMPORTANT: Our UPS are designed and produced for long life even under the severest conditions. Remember however that
they are electrical power equipment items and as such are in need of periodic checks. Besides, some components have a life
cycle of their own and must therefore be checked at regular intervals and may need to be replaced, where due to the conditions:
in particular, the batteries, fans and in some cases the electrolytic capacitors.
It is recommended to implement a preventive maintenance program, using manufacturer authorised and trained service
personnel.
Our Technical Servicing department is at your disposal to discuss the different personalized preventive maintenance options
with you.

Table of Contents

Related product manuals