EasyManua.ls Logo

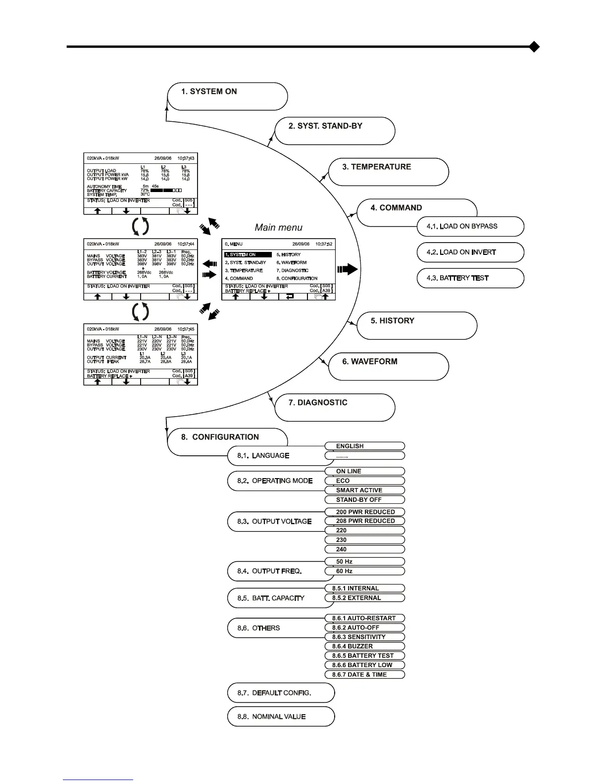
Riello MST 40 - Menu Display

Riello MST 40
52 pages
Print Icon
To Next Page IconTo Next Page
To Next Page IconTo Next Page
To Previous Page IconTo Previous Page
To Previous Page IconTo Previous Page
Loading...
M
ENU DISPLAY

Table of Contents

Related product manuals