EasyManua.ls Logo

Robin LG072 - Page 55

Robin LG072
62 pages
Print Icon
To Next Page IconTo Next Page
To Next Page IconTo Next Page
To Previous Page IconTo Previous Page
To Previous Page IconTo Previous Page
Loading...
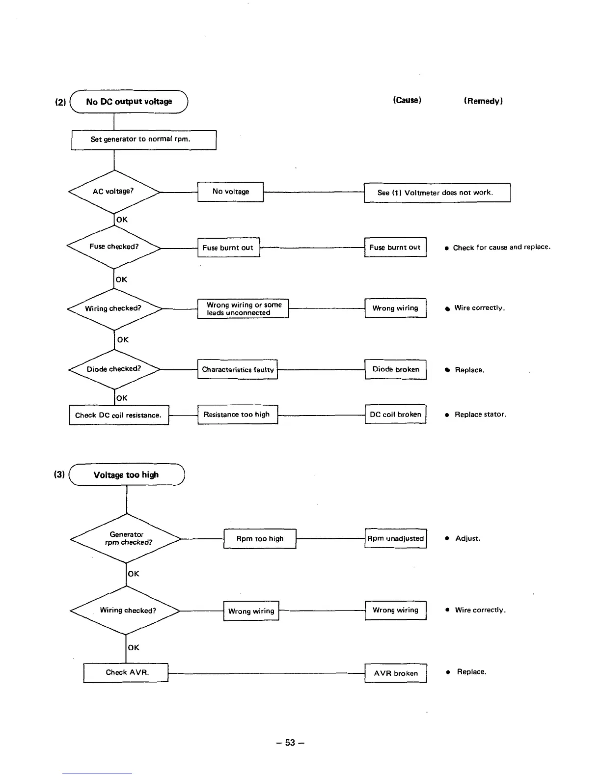
(2)
(,
No
0C;utput voltage
,)
(Cause)
(Remedy)
Set generator to normal rpm.
See
(1
1
Voltmeter does not work.
Fuse checked? Fuse burnt out
leads unconnected
Characteristics faulty Diode broken
DC
coil broken
(3)
((
Voltage too high
0
Check
for
cause and replace.
Wire correctly.
Replace.
0
Replace stator.
Check
AVR.
AVR
broken
0
Replace.
-
53
-

Related product manuals