EasyManua.ls Logo

Sakura Tissue-Tek AutoTEC - Map of Interface Screens

Default Icon
70 pages
Print Icon
To Next Page IconTo Next Page
To Next Page IconTo Next Page
To Previous Page IconTo Previous Page
To Previous Page IconTo Previous Page
Loading...
Section 3
Revised 5/19/2010 3.5
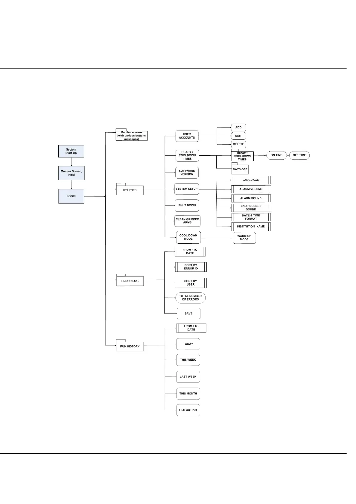
Map of Interface Screens
Figure 3-H illustrates the general structure of the interface
available for an administrator level clearance, showing
screens accessible from the Monitor screen.
Figure 3-H