EasyManua.ls Logo

Sam4s ER-420 - 9-2 ER-420 F

Sam4s ER-420
86 pages
Print Icon
To Next Page IconTo Next Page
To Next Page IconTo Next Page
To Previous Page IconTo Previous Page
To Previous Page IconTo Previous Page
Loading...
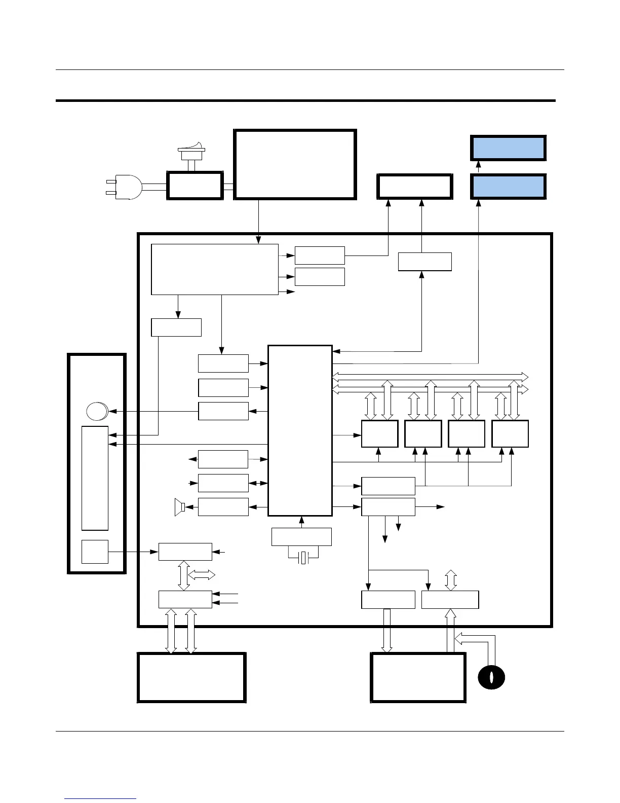
9 Block Diagram
9-2 SAM4S ER-420M/F SERIES
9-2 ER-420F
CPU
M30800SFP
DECODER
74HC138
ROM
4/8MBIT
A[0:18]
nRD/nWR
SRAM
1MBITs
SRAM
4MBITs
SRAM
1MBITs
D[0:7]
nCS3
nCS(RAM)
SSCG
FS781
14.7456MHz
POW FAIL
KA393
DRAWER
DRIVER
RTC
RS5C372A
32.768KHz
DECODER
74HC138
nCS2
BUZZER
DRIVER
nCS(LCD)
0.00
CLK/DATA/STB
REAR VFD
FRONT VFD
POWER CIRCUIT
+24V
VCC(5.0V)
VBT(3.6V)
CHARGE
TX/RX/DTR/DSR*3
TR/REIVER
MAX232*3
SERIAL I/F
PBA
nRESET
M51953
4B/8C,5B/5C
VSERIAL
5V/200mA
KEY DECOD
74HC138
KEY BUFFER
74HC541
KEY BOARD
48 KEY
MODE KEY
nCS(KEY)
nCS(FISCAL)
PERI
82C55
FA[0:17] FD[0:7]
D[0:7]
D[0:7]
A[0:1]
nCS(FISCAL)
FISCAL B'D
MAX(2MBITs)
BUFFER
74HC541
nCS(EXTIN)
nCS(EXTIN)
MOT DRV
TEA3718*4
A,/A,B,/B
MOT(R,J)
TPH CLK,DATA,nLAT,nSTB
VPH CNTL
+24V
TPH
640
DOT
PEND
SENS
POWER
TRANSFORMER
INPUT =120V/60Hz,230V/50Hz
OUTPUT=22V/2.3A, 26V/0.08A
POW SW
PBA
POWER
SWITCH
PRINTER
STM-320
0.00
nCS0

Table of Contents

Related product manuals