EasyManua.ls Logo

Samsung BD-E8900 - Page 46

Samsung BD-E8900
80 pages
Print Icon
To Next Page IconTo Next Page
To Next Page IconTo Next Page
To Previous Page IconTo Previous Page
To Previous Page IconTo Previous Page
Loading...
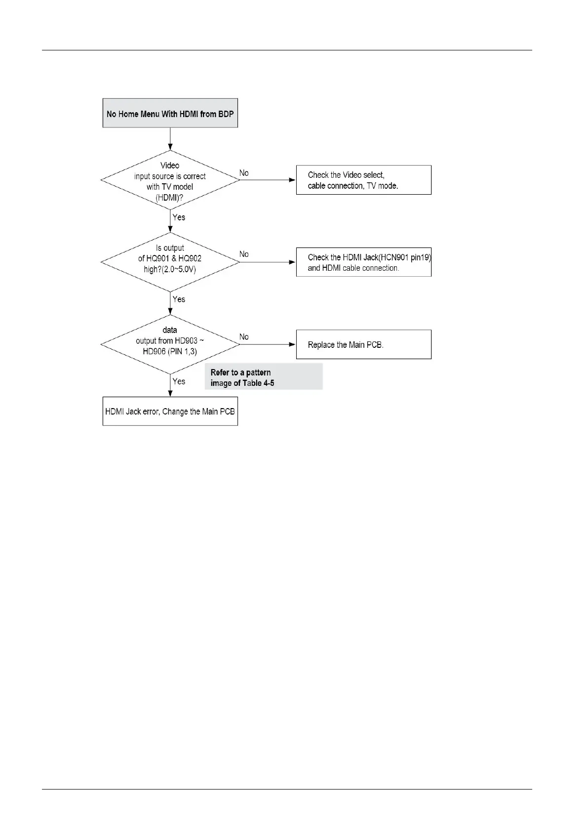
4.Troubleshooting
4-11Copyright©1995-2012SAMSUNG.Allrightsreserved.

Other manuals for Samsung BD-E8900

Related product manuals