EasyManua.ls Logo

Samsung CT566BVX/STR - 4-3 No Color

Samsung CT566BVX/STR
66 pages
Print Icon
To Next Page IconTo Next Page
To Next Page IconTo Next Page
To Previous Page IconTo Previous Page
To Previous Page IconTo Previous Page
Loading...
Troubleshooting
Samsung Electronics 4-5
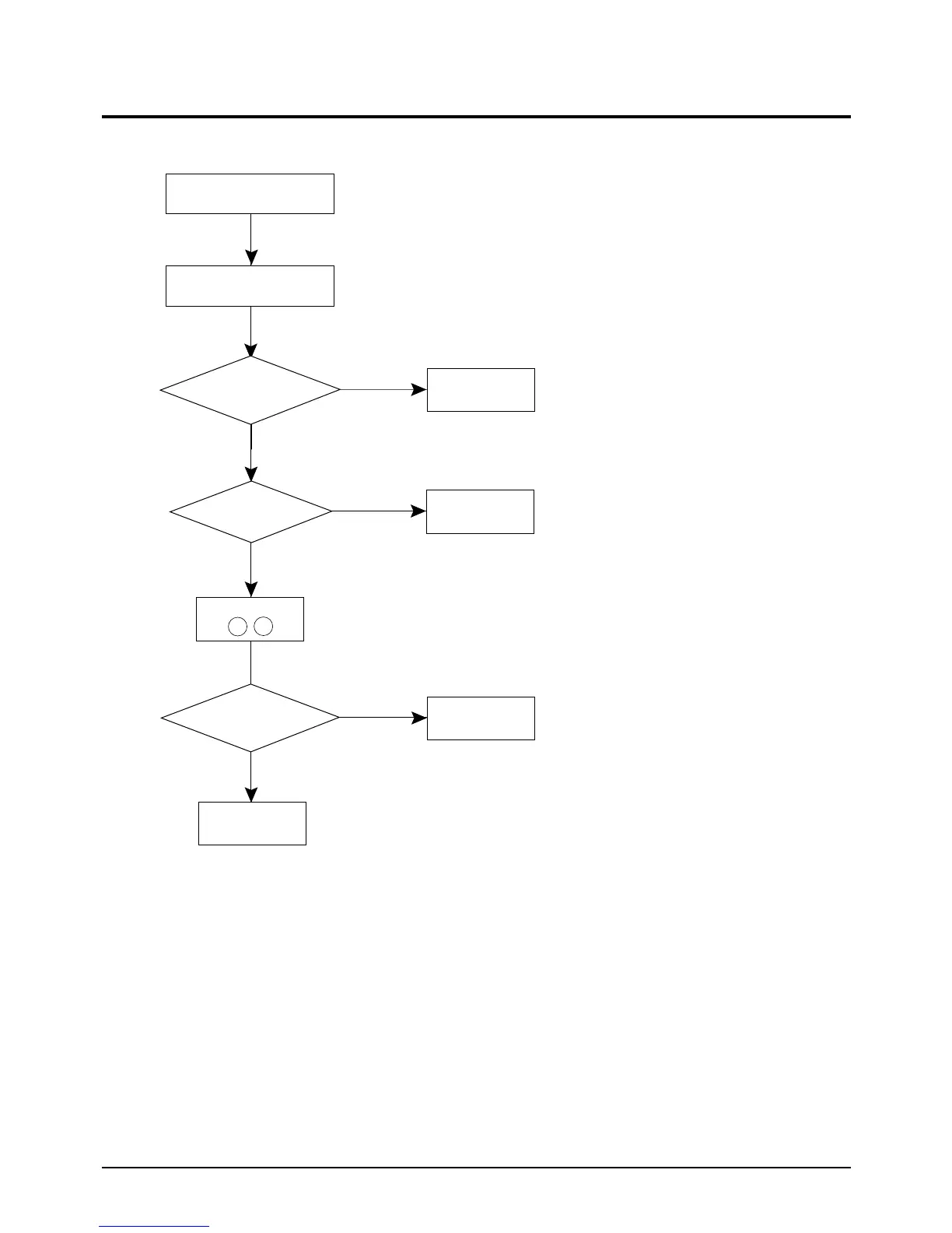
4-3 No Color
Check ICH01
OSD " PAL-M" or
"PAL-N" or " NTSC"
appear?
Push "Display" Button
on the Remocon
It's not normal
signal
Normal
Check IC901
,
No
Check QL01, QL02
XL01, XL02 and X202
Check/Replace
IC201
Normal
8
16
No Color
Check B
+
(5V),
Replace ICH01
Abnormal
Check/Replace
that part
Abnormal
Yes

Related product manuals