EasyManua.ls Logo

Samsung PS42E7SX - 8. Wiring Diagram; 8-1 Overall Wiring

Samsung PS42E7SX
104 pages
Print Icon
To Next Page IconTo Next Page
To Next Page IconTo Next Page
To Previous Page IconTo Previous Page
To Previous Page IconTo Previous Page
Loading...
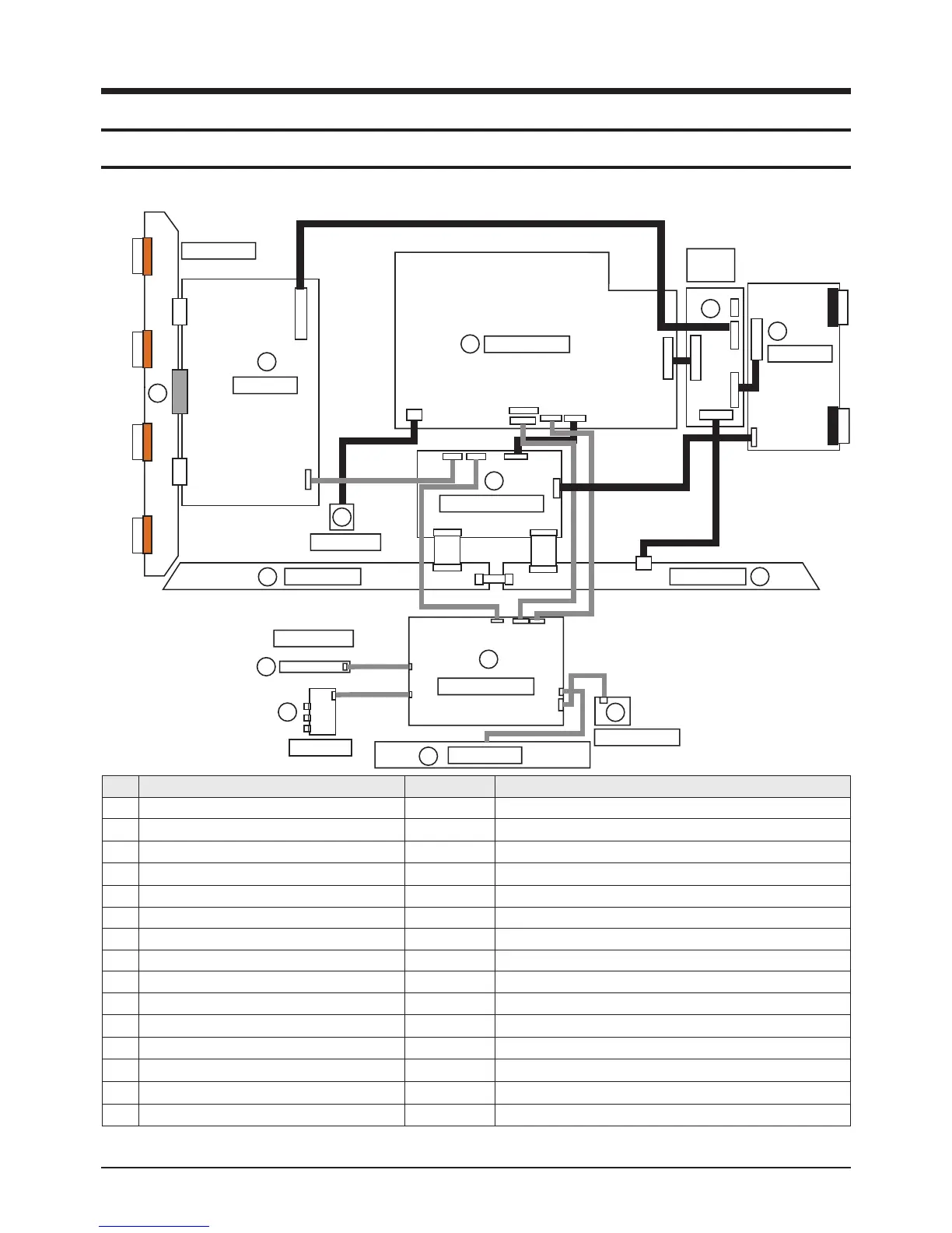
Wiring Diagram
Samsung Electronics 8-1
8. Wiring Diagram
8-1 Overall Wiring
CN5401
CN5402
CN5403
CN5404
CN5005
CN5003
CN5001
CN5000
CN5004
Y-DRIVE
Y-BUFFER
4
5
CN2008 CN2004
CN2009
CN804-1
CN803
CN810
CN809
CN3
CN5
CN4
CN2
CN4004
CN4001
CN4002
CN4003
CN2010 CN2011
CN2508 CN2608
CN2612
CN2509
CN741
CN101CN102CN611
CN740
CN1
CN001
CN2609
CN800
SPEAKER
MAIN BOARD
LOGIC BOARD
SMPS-MAIN
X-DRIVE
AC-INLET
E-BUFFER F-BUFFER
SMPS
-DC
FUNCTION
1
2
POWER SW
3
7
8
9
10
11
12
13
14
6
CN330
CN501
CN101
SIDE AV
CN2085
No Assy Code No. Description
-
ASSY PDP MODULE P BN96-03073A M1,SPD-42D5SD,D71C,V5.0,1000?588,852?480,NTSC/PAL,42"SD
ASSY PCB P-SMPS BN96-03052A PS42E7H,100~240V,245*370mm
ASSY PCB P-SMPS BN96-01856A SPD-50P5HD(DC_DC),200Vin(DC_DC)
ASSY PDP MODULE P-X MAIN BOARD BN96-03101A M1,PL42SD011A,V5.0,852*480,NTSC/PAL,42",SD,LJ92-01340A
ASSY PDP MODULE P-Y MAIN BOARD BN96-03102A M1,PL42SD011A,Y-Main board,V5.0,852*480,NTSC/PAL,42 ",SD
ASSY PDP MODULE P-Y MAIN SCAN BUFFER BN96-03103A M1,PL42SD011A,Y-scan buffer,V5.0,852*480,NTSC/PAL,42 ",SD
ASSY PDP MODULE P-LOGIC MAIN BOARD BN96-03106A M1,PL42SD011A,logic main,V5.0,852*480,NTSC/PAL,42 ",SD
ASSY PDP P-ADDRESS E BUFFER BN96-03104A M1,PL42SD011A,address e-buffer,V5.0,852*480,NTSC/PAL,42 ",SD
ASSY PDP P-ADDRESS F BUFFER BN96-03105A M1,PL42SD011A,address f-buffer,V5.0,852*480,NTSC/PAL,42 ",SD
ASSY PCB MISC-MAIN BN94-00933B PS-42E7S,EU,D74A,AUDI
ASSY BOARD P-POWER&IR BN96-02050D Twister,CT5000-3530A,POWER & IR,Core,No LED Holder
ASSY SPEAKER P BN96-02785A 8ohm,Twister,42inch,10W
ASSY BOARD P-SIDE AV BN96-03075A AUDI,SJ05-01-430,Side A/V,42E7, With Bracket Shield
ASSY BOARD P-FUNCTION BN96-02784A TWISTER,CT5000-3850A,FUNCTION,42V6,With Knob
FILTER-EMI AC LINE 2901-001374 250V,6A,UL/SA/VDE,0.15uF/1000pF,50x22.5x37.2mm,BK,AE
The ASS'Y code can be changed, see "5 Chapter. Electrical Part List."

Table of Contents

Related product manuals