EasyManua.ls Logo

Schiller AT-2plus - Page 123

Schiller AT-2plus
126 pages
Print Icon
To Next Page IconTo Next Page
To Next Page IconTo Next Page
To Previous Page IconTo Previous Page
To Previous Page IconTo Previous Page
Loading...
18
Schiller AG
Altgasse 68
CH-6340 Baar
Drawn by: Gau
Entw: TM 20
2483CA
07.02.00Size:
S.
Date: Sheet ofA3
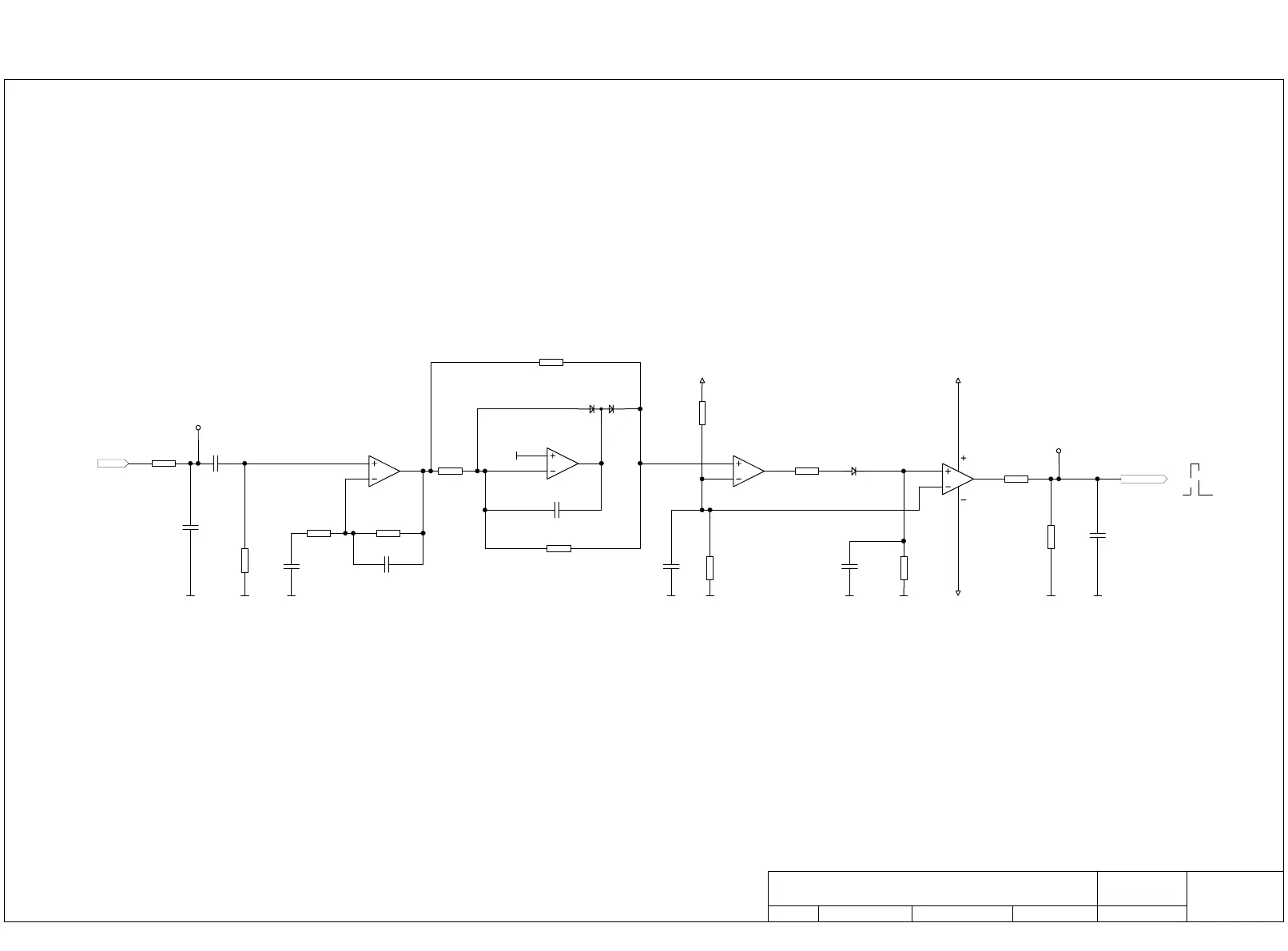
ECG PACEMAKER TRIGGER MK14-10 (AT-2plus)
-2V
+2V
PMPON
RA1
+5VAi +5VAi
AGNDi AGNDi AGNDiAGNDi AGNDi AGNDi -5VAi AGNDiAGNDi
AGNDi
C26
10N
R22
10K
R23
10K
R24
100K
C27
100N
R25
10K
R26
10K
TP10
TP11
R27
1M
R28
10K
C28
100N
R29
10K
D14
BAV99
R30
10K
R31
470R
D15
MMBD914
10
9
8
U4C
TL084
5
6
7
U4B
TL084
12
13
14
U4D
TL084
3
2
1
411
U4A
TL084
R32
1K
C29
680P
R33
220K
C30 22P
C31 22P
R34
150K
C32
4N7
C247
4N7
AGNDi

Table of Contents

Other manuals for Schiller AT-2plus

Related product manuals