EasyManua.ls Logo

Schiller AT-2plus - Page 124

Schiller AT-2plus
126 pages
Print Icon
To Next Page IconTo Next Page
To Next Page IconTo Next Page
To Previous Page IconTo Previous Page
To Previous Page IconTo Previous Page
Loading...
19
Schiller AG
Altgasse 68
CH-6340 Baar
Drawn by: Gau
Entw: TM 20
2483CA
07.02.00Size:
S.
Date: Sheet ofA3
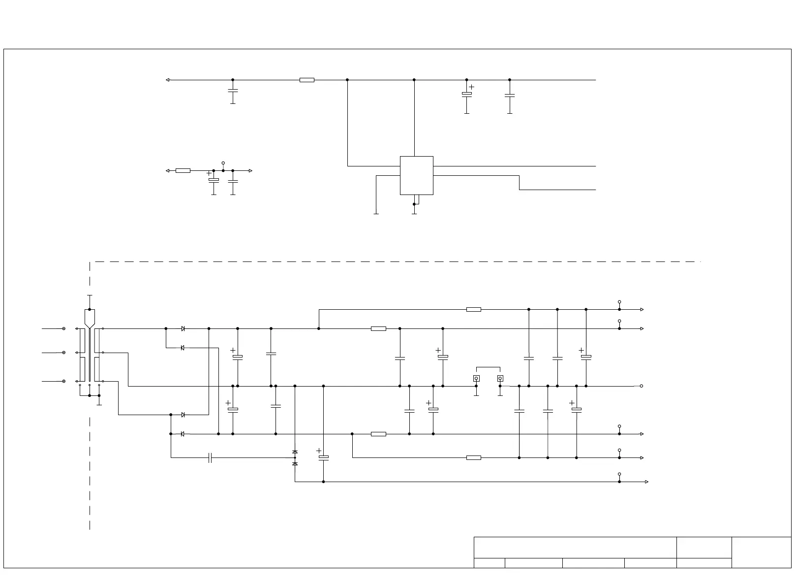
DC-DC CONVERTER (EKG) MK14-10 (AT-2plus)
PATIENT
APPLIED
GALVANIC ISOLATION
0V
+6V
0V
-10V
-6V
L2
L1
L3
L1
L2
L3
DGNDi
GND
GND GND
DGNDi AGNDi
GND GND
DGNDi
GNDGND
+5.2V
+5.2V
-5VDi
+5VDi
+5VAi
+5VD
-5VAi
-10Vi
TP26
C58
47N
C59
47N
C60
47N
C62
47N
TP27
TP28
C63
33U/20V
C64
33U/20V
D22
SGL41
C65
100N
C66
47N
C67
47N
C68
47N
C69
10U/16V
C70
47N
D23
SGL41
D24
SGL41
C71
47N
C72
47N
TP29
TP30
TP31
R76
3R3
R77
3R3
R78
10R
R79
47R/1206
R80
10R
R81
47R/1206
TP32
TP33
TP34
TP35
C73
10U/16V
FS
3
SD
4
D1
1
D2
8
VCC
6
GND1
2
GND2
7
U23
MAX253
C74
47N
D25
SGL41
C75
10U/16V
C76
10U/16V
D26
BAV99
C77
1U/16V
C78
10U/16V
C79
10U/16V
5
3
4
1
2
6
8
7
TR1
TRAFO-1
N5 N6

Table of Contents

Other manuals for Schiller AT-2plus

Related product manuals