EasyManua.ls Logo

Scotchman DO-150-24M - Page 38

Scotchman DO-150-24M
121 pages
Print Icon
To Next Page IconTo Next Page
To Next Page IconTo Next Page
To Previous Page IconTo Previous Page
To Previous Page IconTo Previous Page
Loading...
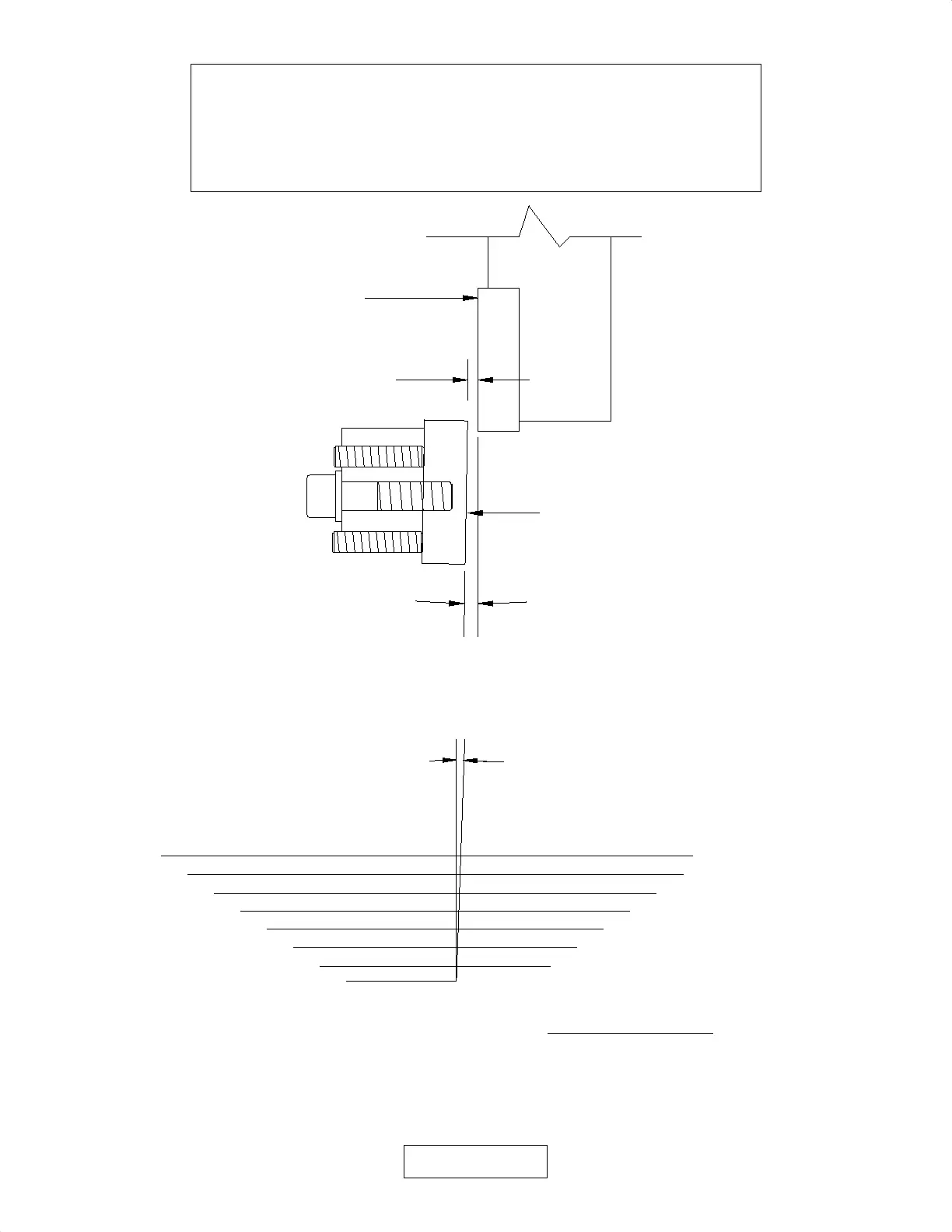
FIGURE 14
PAGE 37
BELOW BASED ON A36 MILD STEEL OF 65,000 P.S.I. TENSILE STRENGTH
RECOMMENDED CLEARANCE
FOR FLAT BAR SHEAR BLADES
1° - 2°
.035 (.030-.040)
.005 (.005-.008)
1/4
1/8
5/8
.75
1.0
1/2
3/8
MATERIAL THICKNESS (in)
.022 (.018-.026)
.026 (.020-.030)
.017 (.012-.022)
.013 (.010-.017)
.009 (.007-.012)
BLADE CLEARANCE (in)
218120
218120
LOWER BLADE
CLEARANCE
UPPER BLADE
1° - 2° CANT
Blade clearance is factory set to 0.020" (0.51 mm).
DO NOT SET CLEARANCE LESS THAN 0.005" (0.13 mm).
For material thickness or blade clearances outside of this chart, consult dealer or factory.

Table of Contents

Related product manuals