EasyManua.ls Logo

Semtech LR1121 - Crypto Engine Use with Lorawan V1.1.X; Figure 11-1: Key Derivation Scheme for Lorawan 1.1.X

Semtech LR1121
130 pages
Print Icon
To Next Page IconTo Next Page
To Next Page IconTo Next Page
To Previous Page IconTo Previous Page
To Previous Page IconTo Previous Page
Loading...
LR1121
User Manual Rev 1.1
UM.LR1121.W.APP Mar 2023
117 of 130
Semtech
Proprietary & Confidential
www.semtech.com
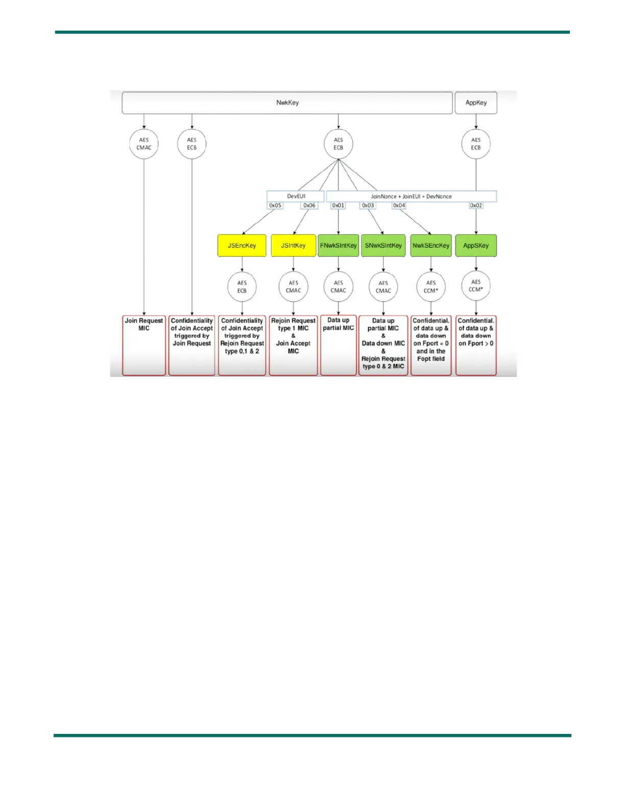
11.3 Crypto Engine Use With LoRaWAN V1.1.x
Figure 11-1: Key Derivation Scheme For LoRaWAN 1.1.x
All the keys required to sign, authenticate, or encrypt Join traffic, as well as the session keys, can be derived from the
provided root keys (AppKey, NwkKey), following the derivation scheme described in Figure 11-1. The arguments of the
CryptoDeriveKey(...) function should be computed by the host controller, and supplied to the function as its
Input[1:16] argument, with appropriate padding bytes when applicable. For instance, when computing FNwkSIntKey, the
command should be used as follows:
FNwkSIntKey = CryptoDeriveKey(NwkKey, 0x01 | JoinNonce | NetID | DevNonce | pad
16
)
Where pad
16
is the required number of 0x00 bytes to expand to a 16-byte number.

Table of Contents

Related product manuals