EasyManua.ls Logo

Sharp AL-2040CS - Operational Descriptions; Outline of Operation; Copy Operation Flow; Printer and Scanner Operation

Sharp AL-2040CS
108 pages
Print Icon
To Next Page IconTo Next Page
To Next Page IconTo Next Page
To Previous Page IconTo Previous Page
To Previous Page IconTo Previous Page
Loading...
AL-2040CS OPERATIONAL DESCRIPTIONS 7 - 1
[7] OPERATIONAL DESCRIPTIONS
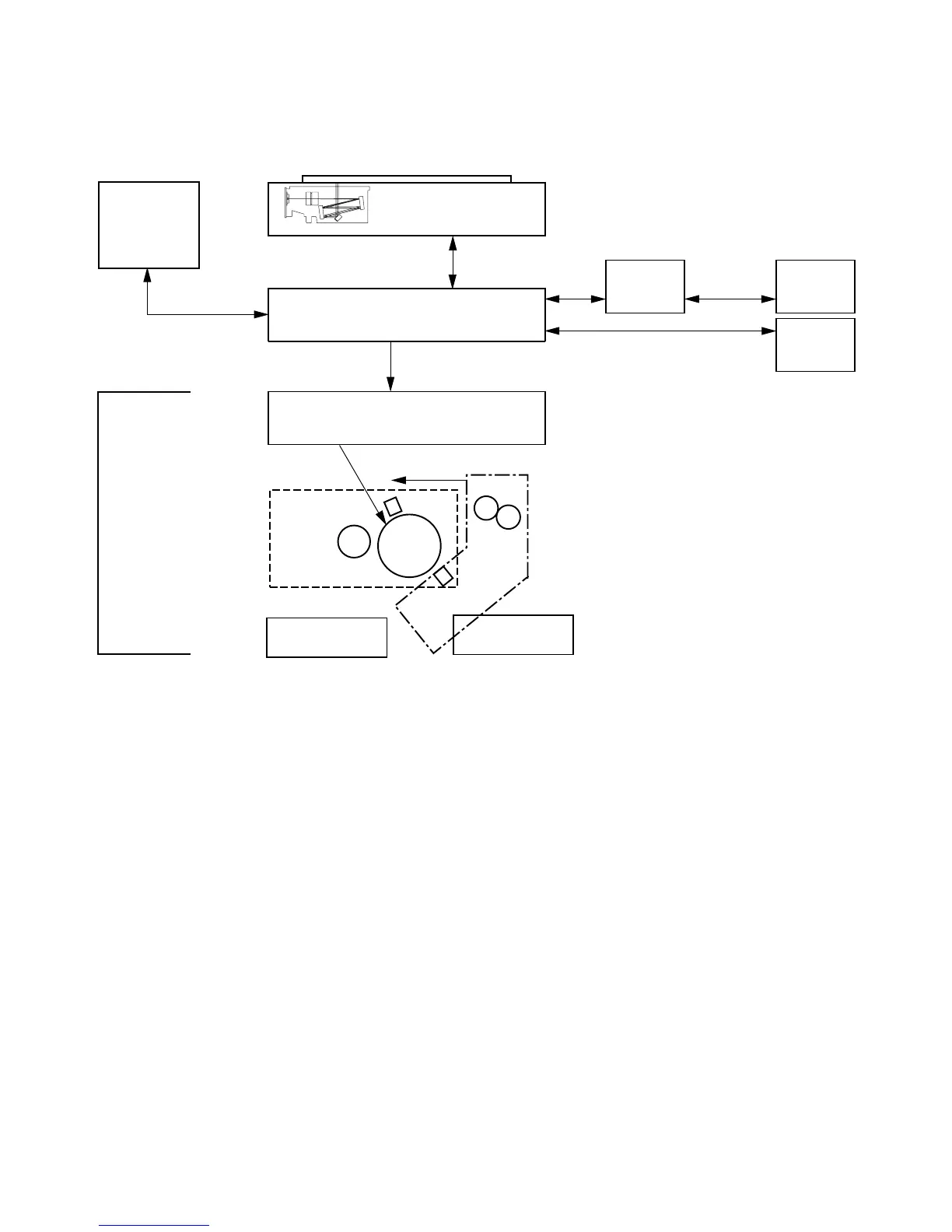
1. Outline of operation
The outline of operation is described referring to the basic configuration.
(Basic configuration)
(Outline of copy operation)
Setting conditions
1) Set copy conditions such as the copy quantity and the copy
density with the operation section, and press the COPY but-
ton. The information on copy conditions is sent to the MCU.
Image scanning
2) When the COPY button is pressed, the scanner section starts
scanning of images.
The light from the copy lamp is reflected by the document and
passed through the lens to the CCD.
Photo signal/Electric signal conversion
3) The image is converted into electrical signals by the CCD cir-
cuit and passed to the MCU.
Image process
4) The document image signal sent from the CCD circuit is pro-
cessed under the revised conditions and sent to the LSU
(laser unit) as print data.
Electric signal/Photo signal (laser beam) conversion
5) The LSU emits laser beams according to the print data.
(Electrical signals are converted into photo signals.)
6) The laser beams are radiated through the polygon mirror and
various lenses to the OPC drum.
Printing
7) Electrostatic latent images are formed on the OPC drum
according to the laser beams, and the latent images are devel-
oped to be visible images (toner images).
8) Meanwhile the paper is fed to the image transfer section in
synchronization with the image lead edge.
9) After the transfer of toner images onto the paper, the toner
images are fused to the paper by the fusing section. The cop-
ied paper is discharged onto the exit tray.
(Outline of printer operation)
The print data sent from the PC are passed through the NIC PWB
(in case of network connection) and the MCU to the LSU. The pro-
cedures after that are the same as above 5) and later.
(Outline of scanner operation)
The scan data are passed through the MCU to the PC according
to the conditions requested by the operations with the operation
panel.
Operation
section
Scanner section
CCD
MCU (Main control/image process section)
USB
PC
Laser beam
Paper exit
Fusing section
Paper transport section
Manual paper
feed section
Cassette paper
feed section
Printer section
LSU (Laser unit)
Laser diode, Polygon mirror lens
Process section
NIC PWB
Network
(print only)
PC

Related product manuals