EasyManua.ls Logo

Sharp ER-A520 - Page 109

Sharp ER-A520
275 pages
Print Icon
To Next Page IconTo Next Page
To Next Page IconTo Next Page
To Previous Page IconTo Previous Page
To Previous Page IconTo Previous Page
Loading...
Departments
Specifications subject to change without notice: Revision date 10/07 Page 103 of 266
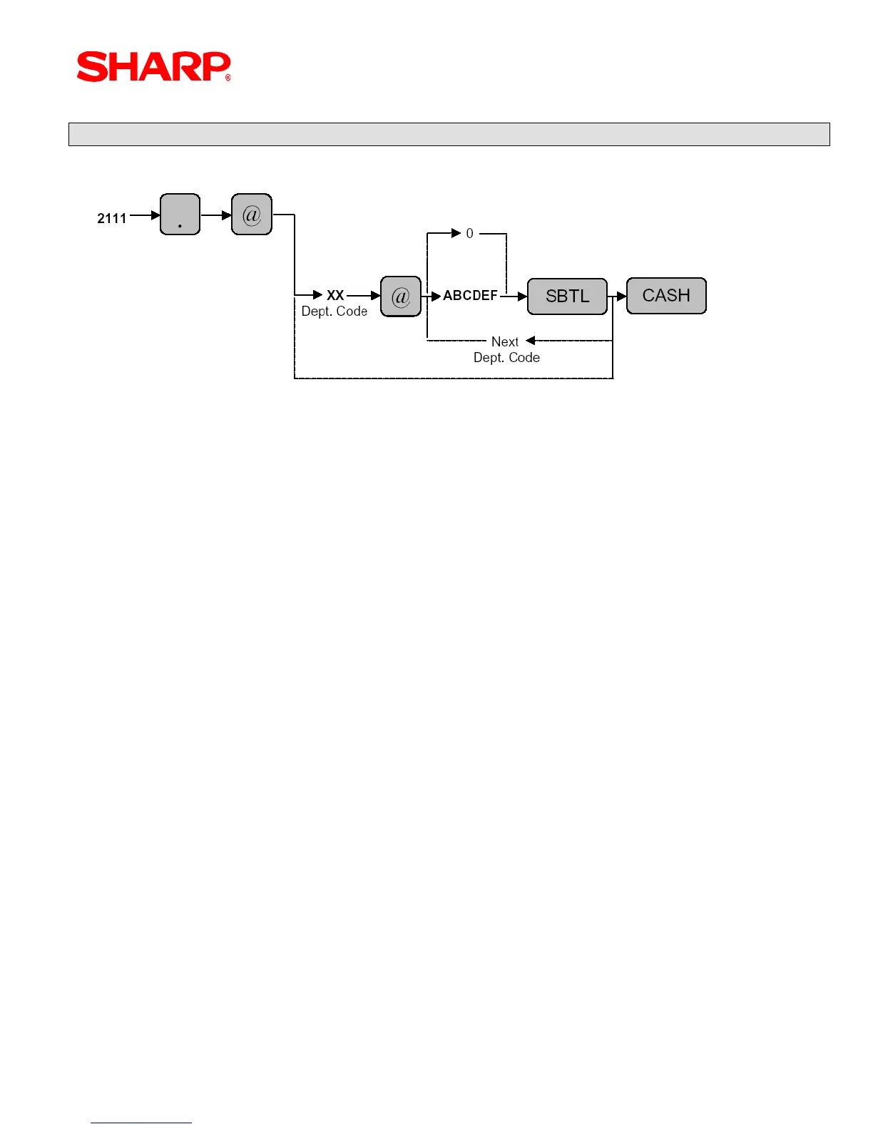
Department Status - 2111
XX : Dept Code 01-99
ABCDEF : See Below
A: Sign: +/- 1/0
B: Food Stamp Eligible: Yes/No 1/0
C: Taxable 4: Yes/No 1/0
D: Taxable 3: Yes/No 1/0
E: Taxable 2: Yes/No 1/0
F: Taxable 1: Yes/No 1/0
MRS = 000001

Other manuals for Sharp ER-A520

Related product manuals