EasyManua.ls Logo

Sharp XL-DH20NH

Sharp XL-DH20NH
66 pages
To Next Page IconTo Next Page
To Next Page IconTo Next Page
To Previous Page IconTo Previous Page
To Previous Page IconTo Previous Page
Loading...
XL-DH20NH
5 – 2
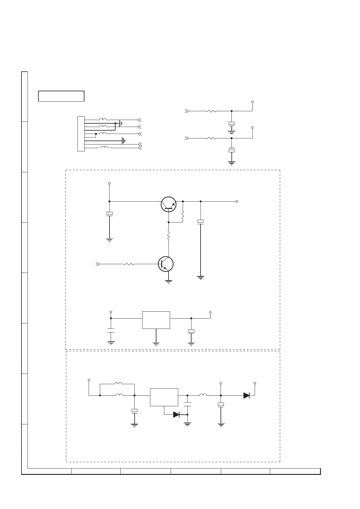
[3] Schematic Diagram
Figure 5-1: MAIN (VCC AND MCU VCC) SCHEMATIC DIAGRAM
MAIN VCC
MCU VCC
1
1
2
2
3
3
4
4
5
5
6
6
7
7
8
8
9
9
CON13
CON 2.0mm(1x9)/AMP/PWR
FB3
1000RH
FB2
300RH
FB40
1000RH
FB44
7R/2A
FB45
NC
FB19
1000RH
Q7
3904
Q8
2SB772
R052
1K
EC35
470UF/10V
R054
10K
R053
10K
1
ADJ
3
VIN
2
VOUT
IC2
AM1117-1.8V
1
ADJ
3
VIN
2
VOUT
IC1
AM1117-1.8V
EC30
47UF/10V
FB1
1000RH
EC43
100UF/10V
R079 2R2
R078 2R2
E5/1
100UF/16V
E8/1
100UF/16V
EC27
470UF/10V
C022
104P
EC14
220UF/10V
C038
104P
D16
IN4148
D8
IN4148
A-12V
A+12V
VCC
POWER_OFF
AMP-MUTE
CD_POWER_CTRL
GND
GND
GND
A+12V
+12V
GND
-12V
A-12V
GND
VCC
GND
AUDIO/VCC
GND
GND
AUDIO/VCC
GND
3V3
GND
VCCC
GND
MCU3V9
GND
GND
MCU_VCC/VREF
MAIN PWB-A
A
B
C
D
E
F
G
H
1
23456

Other manuals for Sharp XL-DH20NH

Related product manuals