EasyManua.ls Logo

Siemens M75 - MMC Connector Repair; Repair Procedure and Heat Caution

Siemens M75
15 pages
Print Icon
To Next Page IconTo Next Page
To Next Page IconTo Next Page
To Previous Page IconTo Previous Page
To Previous Page IconTo Previous Page
Loading...
Company Confidential s Com
Copyright 2005© Siemens AG
Page
10 of 15
TI_Repair_L2.5l_CX75_M75_R1.0.pdf Release 1.0
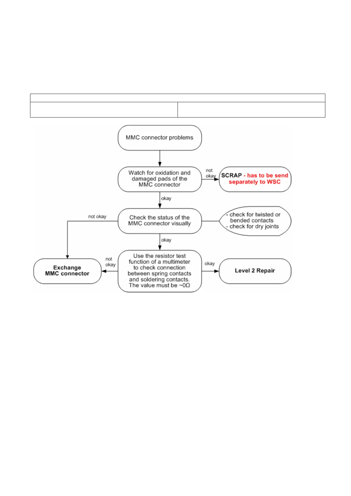
5 Connector MMC
Fault Symptoms
Customer: GRT:
MMC malfunction Tbd.
Connector MMC
Use soldering iron to remove defective component. Avoid excessive heat! Watch surrounding components!
Resolder new component afterwards.
E-commerce order number: L50634-Z97-C415
E-commerce order name: CONNECTOR RS MMC X75; CONNECTOR RS MMC X75
Soldering temperature: ~ 360°C TIP Temp.
IRIS Diagnose Code: 4E000 Interfaces/ Memory Card Rerader
Attention: Avoid excessive heat in order not to damage the plastic material of the
connector (see problem SLIM-Lumberg connector)

Other manuals for Siemens M75

Related product manuals