EasyManua.ls Logo

Siemens M75 - IO Jack Connector Repair

Siemens M75
15 pages
Print Icon
To Next Page IconTo Next Page
To Next Page IconTo Next Page
To Previous Page IconTo Previous Page
To Previous Page IconTo Previous Page
Loading...
Company Confidential s Com
Copyright 2005© Siemens AG
Page
6 of 15
TI_Repair_L2.5l_CX75_M75_R1.0.pdf Release 1.0
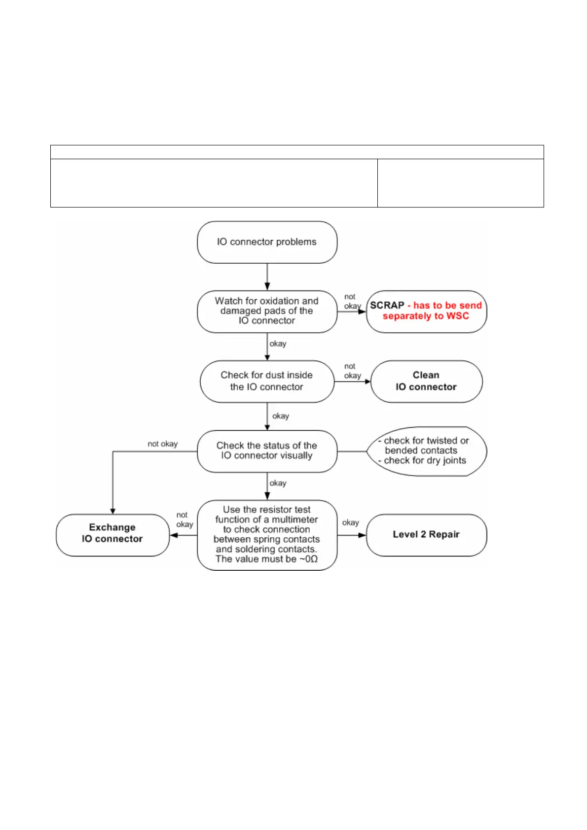
Connector IO Jack
Fault Symptoms
Customer: GRT:
Charging Problems No connection to GRT
Problems with external loudspeaker or microphone when using a car kit Tbd.
Problems with accessories connected at the IO connector
Connector IO Jack
Use soldering iron to remove defective component. Avoid excessive heat! Watch surrounding components!
Resolder new component afterwards.
E-commerce order number: L36334-Z93-C303
E-commerce order name: IO-JACK SLIM 12-POL
Soldering temperature: ~ 360°C TIP Temp.
IRIS Diagnose Code: 46100 Interface/Charging Connector/Mechanical Damage
47300 Interface/Data Interface/Mechanical Damage
4B100 Interface/Headset Connector/Mechanical Damage

Other manuals for Siemens M75

Related product manuals