EasyManua.ls Logo

Siemens M75 - IRDA Interface Repair

Siemens M75
15 pages
Print Icon
To Next Page IconTo Next Page
To Next Page IconTo Next Page
To Previous Page IconTo Previous Page
To Previous Page IconTo Previous Page
Loading...
Company Confidential s Com
Copyright 2005© Siemens AG
Page
14 of 15
TI_Repair_L2.5l_CX75_M75_R1.0.pdf Release 1.0
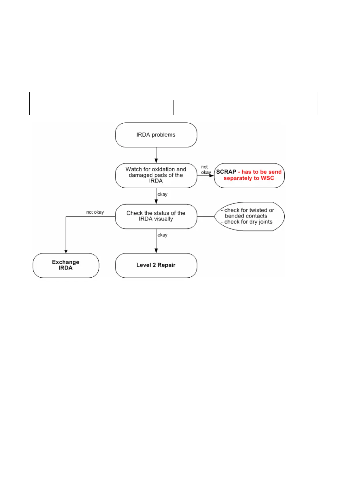
9 IRDA
Fault Symptoms
Customer: GRT:
No infrared connection possible Tbd.
IRDA
Use hot air blower to remove defective component. Avoid excessive heat! Watch surrounding components!
Resolder new component afterwards.
E-commerce order number: L36197-F5008-F492
E-commerce order name: IRDA 115.2 KBIT
Soldering temperature: ~ 360°C TIP Temp.
IRIS Diagnose Code: 41100 Interfaces / IRDA / No Function
41300 Interfaces / IRDA / Mechanical Damage

Other manuals for Siemens M75

Related product manuals