EasyManua.ls Logo

Siemens M75 - Joystick Repair; Repair Procedure and Component Exchange

Siemens M75
15 pages
Print Icon
To Previous Page IconTo Previous Page
To Previous Page IconTo Previous Page
Loading...
Company Confidential s Com
Copyright 2005© Siemens AG
Page
15 of 15
TI_Repair_L2.5l_CX75_M75_R1.0.pdf Release 1.0
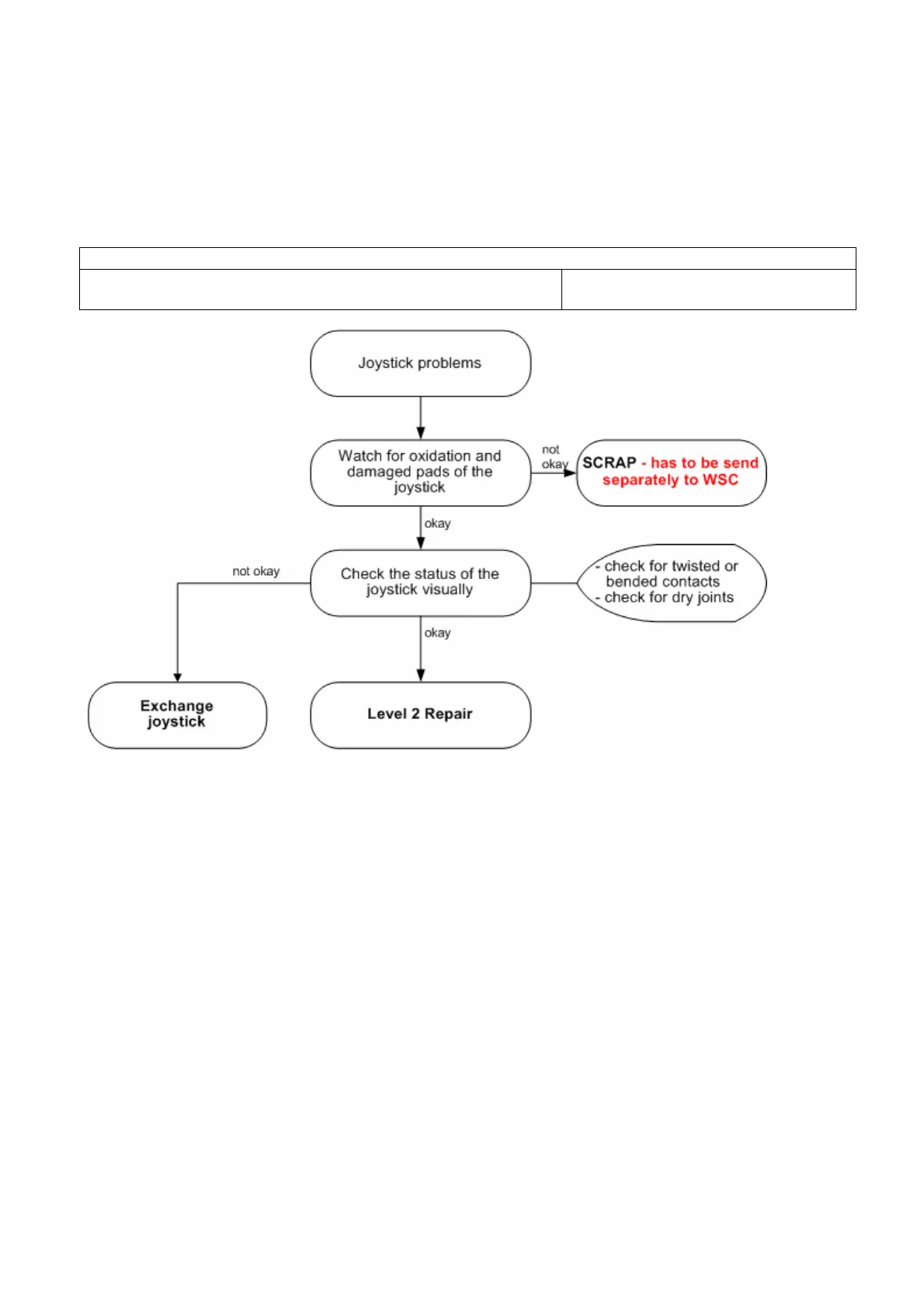
10 JOYSTICK
Fault Symptoms
Customer: GRT:
Joystick malfunction Tbd.
Joystick
Use hot air blower to remove defective component. Avoid excessive heat! Watch surrounding components!
Resolder new component afterwards.
E-commerce order number: L36315-Z77-C218
E-commerce order name: JOYSTICK
Soldering temperature: ~ 360°C TIP Temp.
IRIS Diagnose Code: 32100 Keys / Main / No Function
32200 Keys / Main / Reduced Functionality

Other manuals for Siemens M75

Related product manuals