EasyManua.ls Logo

Siemens M75 - Board to Board Connector Repair

Siemens M75
15 pages
Print Icon
To Next Page IconTo Next Page
To Next Page IconTo Next Page
To Previous Page IconTo Previous Page
To Previous Page IconTo Previous Page
Loading...
Company Confidential s Com
Copyright 2005© Siemens AG
Page
8 of 15
TI_Repair_L2.5l_CX75_M75_R1.0.pdf Release 1.0
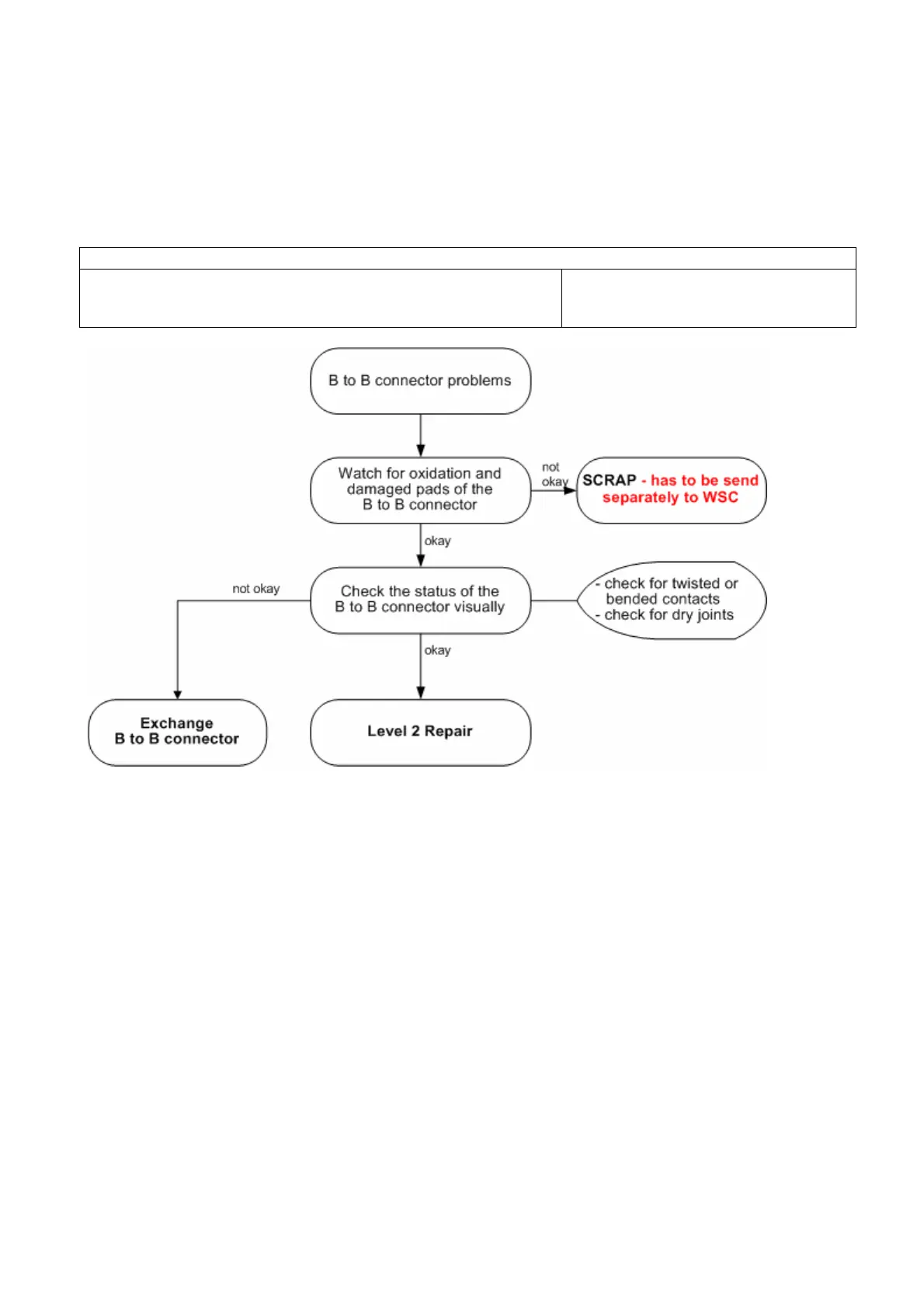
3 Connector Board to Board
Fault Symptoms
Customer: GRT:
Keyboard malfunction Keyboard malfunction
Keypad illumination does not work Tbd.
Connector Board to Board
Use hot air blower to remove defective component. Avoid excessive heat! Watch surrounding components!
Resolder new component afterwards.
E-commerce order number: L50634-Z97-C346
E-commerce order name: CONNECTOR BOARD TO BOARD 12-POL.
Soldering temperature: ~ 360°C TIP Temp.
IRIS Diagnose Code: 32100 Keys / Main / No Function
32200 Keys / Main / Reduced Functionality
36000 Keys / Illumination

Other manuals for Siemens M75

Related product manuals