EasyManua.ls Logo

Siemens M75 - Camera Connector Repair

Siemens M75
15 pages
Print Icon
To Next Page IconTo Next Page
To Next Page IconTo Next Page
To Previous Page IconTo Previous Page
To Previous Page IconTo Previous Page
Loading...
Company Confidential s Com
Copyright 2005© Siemens AG
Page
12 of 15
TI_Repair_L2.5l_CX75_M75_R1.0.pdf Release 1.0
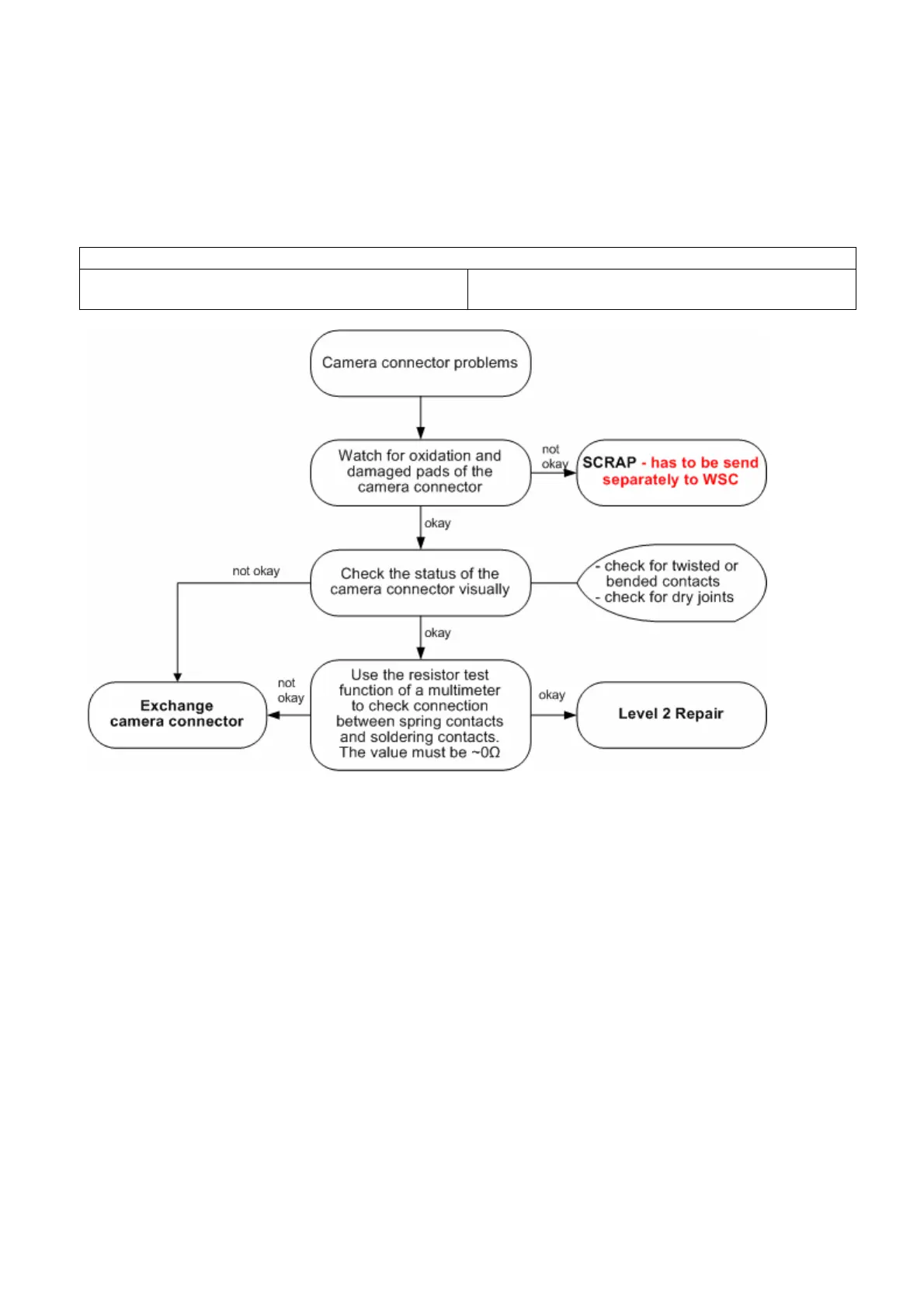
7 Connector Camera
Fault Symptoms
Customer: GRT:
Camera malfunction Tbd.
Connector CAMERA
Use hot air blower to remove defective component. Avoid excessive heat! Watch surrounding components!
Resolder new component afterwards.
E-commerce order number: L50634-Z97-C379
E-commerce order name: CONNECTOR CAMERA-SOCKET
Soldering temperature: ~ 360°C TIP Temp.
IRIS Diagnose Code: BA000 Accessories / Camera

Other manuals for Siemens M75

Related product manuals