EasyManua.ls Logo

Siemens M75 - Display Connector Repair; Repair Procedure and Checks

Siemens M75
15 pages
Print Icon
To Next Page IconTo Next Page
To Next Page IconTo Next Page
To Previous Page IconTo Previous Page
To Previous Page IconTo Previous Page
Loading...
Company Confidential s Com
Copyright 2005© Siemens AG
Page
13 of 15
TI_Repair_L2.5l_CX75_M75_R1.0.pdf Release 1.0
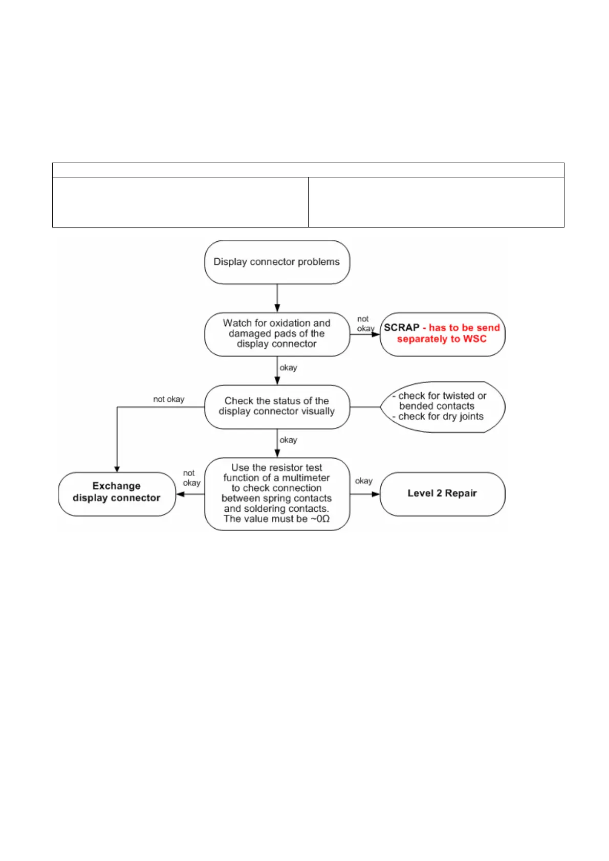
8 Connector Display
Fault Symptoms
Customer: GRT:
Display problems, like missing lines or columns on
the LCD or display contrast problems or illumination
problems
Display problems
Connector DISPLAY
Use hot air blower to remove defective component. Avoid excessive heat! Watch surrounding components!
Resolder new component afterwards.
E-commerce order number: L50634-Z97-C380
E-commerce order name: CONNECTOR DISPLAY 20POL
Soldering temperature: ~ 360°C TIP Temp.
IRIS Diagnose Code: 21000 Display / Performance
22000 Display / Background Illumination

Other manuals for Siemens M75

Related product manuals